历史上的今天
今天是:2025年01月02日(星期四)
2020年01月02日 | MSP432学习笔记:ADC14
2020-01-02 来源:eefocus
22.1精密ADC简介
高精度ADC模块是原生14位SAR模数转换,最高支持16位通过软件过采样精确度。 该模块实现了14位SAR内核,样本选择控制,以及多达32个独立的转换和控制缓冲区。 转换和控制缓冲区允许最多32个独立的模数转换器(ADC)样本进行转换和存储任何CPU干预。精密ADC功能包括:
•1-Msps最大转换速率,最大分辨率为14位
•单调14位转换器,无失码
•采样和保持,可编程采样周期由软件或定时器控制
•由软件或计时器启动转换
•软件可选的片内基准电压产生(1.2 V,1.45 V或2.5 V),可选择外部可用
•软件可选的内部或外部参考
•最多32个可单独配置的外部输入通道,单端或差分输入选择可得到
•为内部温度传感器和1/2 AV CC和四个更多的内部的内部转换通道某些器件上可用的通道(有关可用性和功能,请参见器件数据手册)
•独立的通道可选参考源,用于正参考
•可选转换时钟源
•单通道,重复单通道,序列(自动扫描)和重复序列(重复自动扫描)转换模式
•中断向量寄存器,用于快速解码38个ADC中断
•32个转换结果存储寄存器
•窗口比较器,用于低功率监视转换结果寄存器的输入信号
图22-1 给出了精密ADC的框图。 参考代位于参考模块(REF)。

注:MODCLK和SYSCLK分别来自MODOSC和SYSOSC。看到时钟系统(CS)章节获取更多信息。
有关可用的触发器源,请参见特定于设备的数据表。
有关内部通道0到3的可用性和功能,请参见特定于设备的数据表。
有关精确ADC外部输入的总数,请参见特定于设备的数据表频道。
REFOUT位出现在REF模块寄存器中。当ADC14VRSEL(0) = 1, REFOUT = 0时,内部引用缓冲区BUF_INT为启用和使用。
当ADC14VRSEL(0) = 1, REFOUT = 1时,外部引用缓冲区BUF_EXT为启用和使用。
当使用一个内部参考(ADC14VRSEL = 0001或1111),SHI_EN = 0→1时缓冲区被解析(ADC14RDYIFG = 1)。
当不使用内部引用时(ADC14VRSEL != 0001或1111),SHI_EN
22.2 ADC精确操作
精密ADC模块采用用户软件配置。精度的设定和操作ADC将在下面的章节中进行描述。
22.2.1 14-Bit ADC Core
ADC核心将模拟输入转换为其14位数字表示。核心使用两个可编程电压级别(VR+和VR -)来定义转换的上限和下限。当输入信号等于或大于VR+时,数字输出(NADC)为全尺度(3FFFh),当输入信号等于或小于VR -时为零。输入通道和参考电压电平
(VR+和VR -)定义在转换控制存储器中。
式7为单端模式ADC结果NADC的转换公式。
![]()
式8为微分模式下ADC结果NADC的转换公式。

式9描述单端模式ADC输出饱和时的输入电压。
![]()
方程10描述了ADC输出在差分模式下饱和时的输入电压。请注意,Vin+和Vin-都必须在选定的参考电压范围R+到VR-为有效的转换结果。
![]()
高精度ADC核心由两个控制寄存器ADC14CTL0和ADC14CTL1配置。当ADC14ON = 0时,内核复位。当ADC14ON = 1时,复位被删除,当一个有效的转换被触发时,内核准备好启动。精密ADC在不使用时可以关闭,以节省电能。如果在转换过程中ADC14ON位被设置为0,转换将突然退出,所有内容都将关闭。几乎没有例外,精度ADC控制位只能修改时ADC14ENC = 0。在进行任何转换之前,必须将ADC14ENC设置为1。
转换结果总是以二进制无符号格式存储。对于差分输入,这意味着结果的偏移量为8192,从而使数字为正数。数据格式为ADC14DF在ADC14CTL1允许用户将转换结果读取为二进制无符号或有符号二进制(2s补码)
22.2.1.1转换时钟选择
ADC14CLK作为转换时钟。在选择脉冲放大模式时产生采样周期。使用ADC14SSELx位选择高精度ADC源时钟。输入时钟可以使用ADC14PDIV位除以1、4、32或64,然后使用ADC14DIV位除以1到8。ADC14CLK可能的来源是MODCLK、SYSCLK、ACLK、MCLK、SMCLK和HSMCLK。应用程序必须确保为ADC14CLK选择的时钟一直处于活动状态,直到aconversion结束。如果在转换过程中时钟被删除,则该操作不完成,且任何结果为无效的。
22.2.2精密ADC输入和复用器
可提供多达32个外部和多达6个内部模拟信号,转换通道为由模拟输入多路复用器选择。可用通道的数量是特定于设备的,并且是给定的特定于设备的数据表。输入多路复用器是一种先断路后断路的复用器,用于减少输入对输入通道切换产生的噪声注入(见图22-2)。输入多路复用器也是一个t开关最小化通道之间的耦合。未选择的通道与A/D和隔离中间节点连接模拟地(AVSS),使杂散电容接地至消除串扰。精密ADC采用电荷重分布法。当输入在内部切换时开关动作可能引起输入信号的瞬变。这些瞬态物质先衰变,然后稳定下来导致错误的转换。

22.2.2.1模拟端口选择
精密ADC输入与数字端口引脚复用。当模拟信号应用于数字门时,寄生电流可以从VCC流向GND。如果输入电压接近栅极的过渡电平,就会产生寄生电流。禁用端口引脚的数字部分可以消除寄生电流流并减少总电流消耗。PySELx位提供了禁用端口pin输入和输出缓冲区的能力。
22.2.3电压参考
精密ADC模块可以使用芯片上的共享参考模块,该参考模块提供1.2 V、1.45 V和2.5 V三个可选电压级别(配置细节请参阅REF模块一章)VR +和VR -。这些参考电压可用于内部和外部的引脚VREF+。或者,可以通过引脚VREF+/VeREF+和VeREF-分别为VR+和VR -提供外部参考。TI建议在使用ADC14VRSEL设置时将VeREF-连接到机载地面1110或1111 b。
注:当内部引用与BUF_EXT (ADC14VRSEL = 0001b, REFOUT = 1)一起使用时,精度ADC的最大采样率为200ksp,在其他引用设置中,精度ADC的采样率最高可达1msp
22.2.4自动功率降低
高精度ADC是为低功耗应用而设计的。当精度ADC不主动转换时,内核将自动禁用,并在需要时自动重新启用。当需要时,MODOSC或SYSOSC也自动启用,以提供MODCLK或SYSCLK以精确ADC,当不需要时,为精确ADC或设备的其他部分禁用MODCLK或SYSCLK。
22.2.5功耗模式
高精度ADC支持两个功率模式选择通过ADC14PWRMD位在ADC14CTL1配置。ADC14PWRMD = 00b选择普通功率模式,ADC14PWRMD = 10b选择低功率模式。Precision ADC支持通过ADC14CTL1寄存器中的ADC14RES位选择8位、10位、12位和14位分辨率设置。
22.2.6样本与转换时间
采样与转换定时随着采样输入信号SHI的上升边缘开始模数测量。SHI的源是用SHSx位选择的,包括以下7个源:ADC14SC位,最多可包括计时器输出的其他7个源(有关可用源,请参阅特定于设备的数据表)。施样本输入信号时断言,ADC时钟精度要求后,tclk(最多3周期当“生成基于相同的时钟源的精度ADC或5周期不同的时钟源时,用于生成史信号),请求时钟。模拟-数字转换分别需要9、11、14和16个ADC14CLK周期,用于8位、10位、12位和14位分辨率模式。SHI信号源的极性可以用ADC14ISSH位进行反转。SAMPCON信号控制采样周期和转换的开始。当SAMPCON较高时,采样是活跃的。高到低的SAMPCON转换开始了模数转换。转换完成后,转换后的数据在1个周期(tdmove)内存储到ADC14MEMx寄存器。通过控制位ADC14SHP、扩展采样模式和脉冲模式定义了两种不同的采样定时方法。有关SHI源的可用计时器,请参见特定于设备的数据表。
22.2.6.1扩展样本模式当ADC14SHP = 0时选择扩展样本模式。SHI信号直接控制SAMPCON并定义样本周期tsample的长度。如果使用ADC内部缓冲区,应用程序应该断言样本触发器,等待ADC14RDYIFG标志被设置(指示ADC本地缓冲引用的精度已经确定),然后在断言之前保持断言样本触发器一段时间。或者,如果使用内部ADC缓冲区,用户可以断言所需的样本时间的样本触发器,以及引用和缓冲区要解决的最大时间(具体到设备的数据表中提供了引用和缓冲区解决时间)。最大采样时间不得超过420秒。当ADC14VRSEL= 0001或1111时,使用ADC内部缓冲区。高到低的SAMPCON转换在与ADC14CLK相位校准后开始转换(见图22-3和表22-1)

22.2.6.2脉冲采样模式当ADC14SHP = 1时选择脉冲采样模式。SHI信号用于触发采样定时器。ADC14CTL0中的ADC14SHT0x和ADC14SHT1x位控制定义SAMPCON采样周期tsample的采样定时器的间隔。如果使用内部引用,则采样定时器在引用和内部缓冲区被解决时断言SAMPCON信号。在断言SAMPCON信号之前,需要tsync与ADC14CLK进行同步。脉冲采样模式下的总样本和转换周期见图22-4和表22-1。有一种自动扫描测量模式(见22.2.8节),可以自动重复测量。在这种模式下,tclk和tsync只适用于第一次测量。在后续的测量中,这些周期是不适用的。ADC14SHTx位选择的采样时间是ADC14CLK的4倍。采样定时器的可编程范围为4 ~ 192 ADC14CLK周期。ADC14SHT0x选择ADC14MCTL8到ADC14MCTL23的采样时间,ADC14SHT1x选择ADC14MCTL0到ADC14MCTL7的采样时间,ADC14MCTL24到ADC14MCTL31的采样时间

表22-1总结了脉冲采样模式和扩展采样方式的采样和转换时间

(1)不包括参考结算时间
(2)基于精密ADC的同一时钟源产生SHI时最多3个周期,或使用不同时钟源产生SHI信号时最多5个周期
(3)连续转换
22.2.6.3样品定时注意事项
当SAMPCON = 0时,所有Ax输入均为高阻抗。当SAMPCON = 1时,选取的Ax输入在采样时间tsample中可以建模为RC低通滤波器(图22-5)。一个内部的互连输入电阻RI(见设备专用数据表)与电容器CI串联(参见特定于设备的数据表)由源查看。电容CI电压VC必须被充电到源电压VS的二分之一LSB内进行精确的n位转换,其中n是所需的分辨率。

源RS和RI的电阻对tsample产生影响。利用公式11计算最小抽样
时间tsample进行n位转换,其中n等于分辨率的位。
tsample≥(n + 1)×ln (2)×[(RS +国际扶轮
CI + RS)××(Cpext + Cpint)], RS < 100 kΩ(11)
有关RI,请参见特定于设备的数据表
,CI
, c品脱值。c品脱值在数据表中指定为
部分数字输入电气规范。
考虑下面的例子,14位模数转换的最小样本时间计算
转换。
国际扶轮= 1 kΩCI = 15 pF, Cpint = 5 pF, n = 14所示
RS = 10 kΩCpext = 10 pF
用这些值方程11,最低3.28µs示例所需的时间。精密ADC支持全微分输入模式。如图22-6所示,当差分模式为时选择(ADC14DIF = 1),两个输入处的输入共模电压(VCM)由共模检测器(CMD)。CMD具有独特的共模电压检测电路允许VCM被设置为从0 V到VREF的任意值,而不会降低设备性能。检测到的共模电压从每个输入信号被拒绝。共模电压包含共模噪声,它在差分模式下被各输入信号拒绝,使精度ADC为真ADC14DIF = 1时的差分输入模数转换器。

![]()
22.2.7转换内存
有32个ADC14MEMx转换内存寄存器来存储转换结果。每个ADC14MEMx配置有关联的ADC14MCTLx控制寄存器。ADC14VRSEL位元定义电压参考和ADC14INCHx和ADC14DIF位选择输入通道。ADC14EOS位定义使用顺序转换模式时序列的结束。一个序列从当ADC14MCTL31中的ADC14EOS位未设置时,将ADC14MEM31设置为ADC14MEM0。CSTARTADDx位定义用于任何转换的第一个ADC14MCTLx。如果转换模式是单通道或重复单通道,CSTARTADDx指向要使用的单个ADC14MCTLx。如果选择的转换模式为通道序列或通道重复序列,CSTARTADDx指向序列中使用的第一个ADC14MCTLx位置。一个指针,不可见软件,每次转换时自动递增到下一个ADC14MCTLx序列完成。该序列一直持续到处理ADC14MCTLx中的ADC14EOS位;这是最后一个控制字节处理.
当转换结果写入选定的ADC14MEMx时
设置ADC14IFGRx寄存器。
表22-2总结了可能的转换结果

22.2.8精密ADC转换方式
表22-3列出CONSEQx钻头选择的四种ADC精确工作模式。所有状态图都采用14位分辨率设置

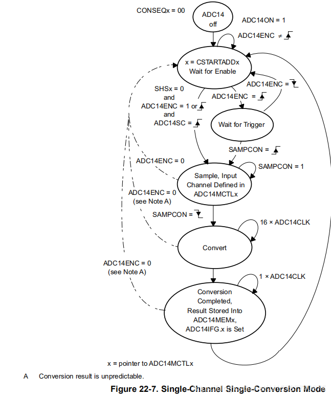
22.2.8.1单通道单转换
ModeA单通道采样转换一次。ADC结果被写入由CSTARTADDx位定义的ADC14MEMx。图22-7为14位模式adc14res = 03h时单通道单转换模式的流程。当ADC14SC触发转换时,可以由ADC14SC位触发连续的转换。当使用任何其他触发器源时,必须在每次转换之间切换ADC14ENC。低脉冲持续时间必须至少三个ADC14CLK周期

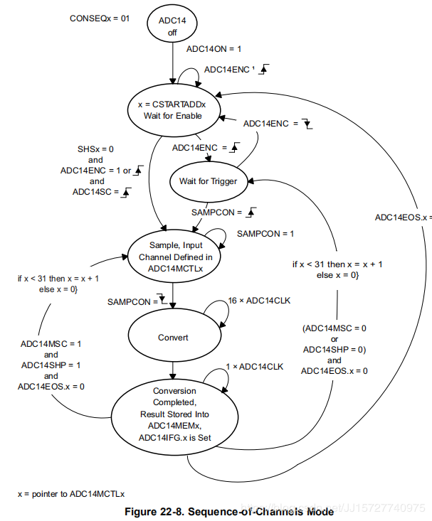
22.2.8.2通道顺序模式(自动扫描模式)
在通道序列模式(也称为自动扫描模式)中,对通道序列进行一次采样和转换。ADC结果从CSTARTADDx位定义的ADCMEMx开始写入转换存储器。在用一个集合测量通道后,序列停止ADC14EOS。图22-8显示了14位模式ADC14RES = 03h时的通道序列模式。当ADC14SC启动一个序列时,ADC14SC位还可以启动其他序列。当使用任何其他触发器源启动seq时

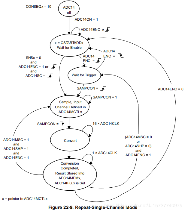
22.2.8.3 单通道多次转换模式
对单个通道进行采样并连续转换。ADC结果被写入由CSTARTADDx位定义的ADC14MEMx。在完成转换之后读取结果是必要的,因为只使用了一个ADC14MEMx内存,并被下一次转换覆盖。图22-9显示了14位模式ADC14RES = 03h时的重复单通道模式。低脉冲持续时间必须至少三个ADC14CLK周期 。

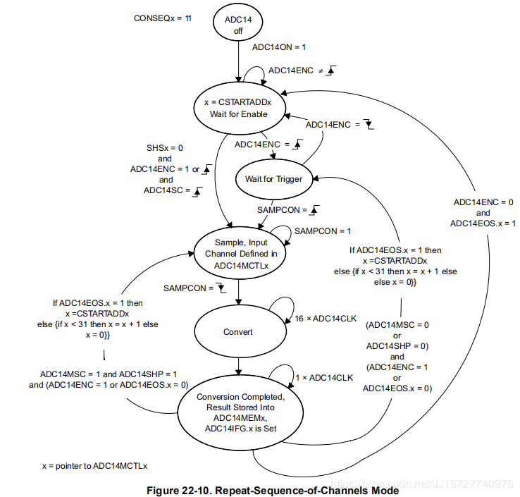
22.2.8.4通道重复序列模式(重复自动扫描模式)
在此模式下,对通道序列进行采样,并进行重复转换。这种模式也称为重复自动扫描模式。ADC结果从CSTARTADDx位定义的ADC14MEMx开始写入转换存储器。序列在用一组ADC14EOS位测量通道后结束,下一个触发信号重新启动序列。图22-10显示了14位模式ADC14RES = 03h时的通道重复序列模式。低脉冲持续时间必须至少三个ADC14CLK周期。

22.2.8.5使用多样本和转换(ADC14MSC)位来配置转换器,使其能够自动且尽可能快地执行连续的转换,可以使用多样本和转换函数。当ADC14MSC = 1, CONSEQx > 0,使用采样定时器时,SHI信号的第一个上升边触发第一次转换。一旦完成之前的转换,就会自动触发后续的转换。当序列在单序列模式下完成时,或者在重复单通道或重复序列模式下切换ADC14ENC位时,SHI上的额外上升边将被忽略。当使用ADC14MSC位时,ADC14ENC位的功能不变
22.2.8.6停止转换
停止精度ADC活动取决于操作方式。建议停止活动转换或转换序列的方法有:在单通道单转换模式下设置ADC14ENC = 0,立即停止转换。结果是不可靠的。为了得到可靠的结果,在清除ADC14ENC之前轮询忙碌位,直到它被重置。设置ADC14ENC = 0在重复单通道操作时,在电流转换结束时停止转换器。在序列或重复序列模式中设置ADC14ENC = 0,以在当前转换结束时停止转换器。若要在任何模式下立即停止转换,请设置CONSEQx = 0和ADC14ENC = 0。在这种情况下,转换数据是不可靠的
注:序列不设置ADC14EOS位
如果没有设置ADC14EOS位,并且选择了序列模式,则重置ADC14ENC位不会停止序列。要停止序列,首先选择单通道模式,然后重置ADC14ENC。
22.2.9窗口比较器
窗口比较器允许在没有任何CPU交互的情况下监视模拟信号。它是为需要ADC14MEMx转换与ADC14WINC位在ADC14MCTLx寄存器。窗口比较器中断:
•ADC14LO中断标志(ADC14LOIFG)是在当前精度ADC转换结果的情况下设置的小于寄存器ADC14LO中定义的低阈值。
•ADC14HI中断标志(ADC14HIIFG)是在当前精度ADC转换结果的情况下设置的大于寄存器ADC14HI中定义的高阈值。
•ADC14IN中断标志(ADC14INIFG)是在当前ADC转换的结果下设置的是否大于或等于寄存器ADC14LO中定义的低阈值,是否小于或等于在寄存器ADC14HI中定义的高阈值。
这些中断是独立于转换模式生成的。窗口的更新,比较器中断标志发生在ADC14IFGx之后。有两组窗口比较器阈值寄存器ADC14LO0, ADC14HI0和ADC14LO1,ADC14HI1。转换内存控制寄存器(ADC14MCTLx)中的ADC14WINCTH位选择之间的两组窗口比较器阈值寄存器。当ADC14WINCTH设置为0时,选择ADC14LO0和ADC14HI0阈值寄存器,当ADC14WINCTH设置为1时,选择ADC14LO1和ADC14HI1阈值寄存器进行内存转换x。在ADC14LOx和ADC14HIx寄存器中,必须在正确的数据中设置较低和较高的阈值格式。如果ADC14DF = 0选择二进制无符号数据格式,则寄存器ADC14LOx和ADC14HIx必须写成二进制无符号值。如果有符号的二进制(2s由ADC14DF = 1选择数据格式,然后寄存器ADC14LOx中的阈值ADC14HIx必须写成带符号的二进制(2s补码)改变ADC14DF位或ADC14RES位重置阈值寄存器
中断标志由用户软件重置。每当ADC14MEMx寄存器中出现新的转换结果时,Precision ADC都会设置中断标志(如果适用的话)。中断标志不能被硬件清除。用户软件根据应用程序的要求重置窗口比较器中断标志。
22.2.10使用集成温度传感器
采用集成温度传感器使用片上温度传感器,通过在ADC14CTL1寄存器中将ADC14TCMAP位设置为1,使温度传感器输入通道成为可能。选择模拟输入通道ADC14INCHx = MAX 1,其中MAX为温度传感器零启动计数时设备外部ADC输入通道的最大数量。如果选择了外部通道,则进行任何其他配置,包括引用选择和转换内存选择。温度传感器在REF模块中。图22-11为典型的温度传感器传递函数。这里显示的传递函数只是一个例子。需要进行校准,以确定特定设备的相应电压。使用温度传感器时,样品周期必须大于5 s。温度传感器的偏置误差可能很大,大多数应用都需要校准。温度校准值可在TLV描述符中使用(有关位置,请参阅特定于设备的数据表)。REF模块中使用温度传感器时,REFON位必须设置为1。转换温度传感器的参考选择与任何其他ADC通道相同。

22.2.11精密ADC接地和噪声考虑与任何高分辨率ADC一样,应遵循适当的印刷电路板布局和接地技术,以消除接地回路、不必要的寄生效应和噪声。当从ADC返回的电流流过与其他模拟或数字电路相同的路径时,就会形成接地回路。如果不小心,这个电流可以产生小的不需要的偏置电压,可以增加或减去参考电压或输入电压的ADC。图22-12显示了防止接地回路的连接。除接地外,由数字开关或开关电源引起的电源线路上的纹波和噪声尖峰也会破坏转换结果。为了达到高精度,建议采用单点连接的独立模拟和数字接地板的无噪声设计。

22.2.12精密ADC校准
该器件TLV结构包含的标定值可用于提高ADC精度的测量精度。有关更多详情,请参阅系统控制器(SYSCTL)一章第4.9节。
22.2.1精密ADC中断
精密ADC有一下终端源
•ADC14IFG0到ADC14IFG31
当ADC14IFGx位对应的ADC14MEMx内存寄存器加载转换结果时设置ADC14IFGx位。如果设置了相应的ADC14IEx位并正确配置了ARM Cortex-M4和NVIC中的中断寄存器,就会生成一个中断请求。如果在启用相应的中断时已经设置了中断标志,则生成中断请求。写入ADC14MEMx结果寄存器的转换结果还设置ADC14LOIFG、ADC14INIFG或ADC14HIIFG标志,如适用
•ADC14IFG0到ADC14IFG31
当ADC14IFGx位对应的ADC14MEMx内存寄存器加载转换结果时设置ADC14IFGx位。如果设置了相应的ADC14IEx位并正确配置了ARM Cortex-M4和NVIC中的中断寄存器,就会生成一个中断请求。如果在启用相应的中断时已经设置了中断标志,则生成中断请求。写入ADC14MEMx结果寄存器的转换结果还设置ADC14LOIFG、ADC14INIFG或
ADC14HIIFG标志,如适用
•ADC14TOV:精密ADC转换时间溢出ADC14TOV条件是在当前转换完成之前请求另一个采样和转换时生成的。DMA是在单通道转换模式下的转换或在序列通道转换模式下的一系列通道转换完成后触发的。
•ADC14LOIFG、ADC14INIFG和ADC14HIIFG用于ADC14MEMx
•ADC14RDYIFG:精确ADC本地缓冲参考准备好了ADC14RDYIFG在精度ADC本地缓冲引用准备好时设置。它可以在扩展样本模组中使用。
22.2.13.1 ADC14IV,中断矢量发生器
所有精确的ADC中断源被优先排序并组合成一个中断向量。中断向量寄存器ADC14IV用于确定哪个启用了精确ADC中断源来请求中断。最高优先级启用的精确ADC中断在ADC14IV寄存器中生成一个数字(seeregister描述)。这个数字可以计算或添加到程序计数器(PC)自动输入适当的软件例程。禁用精度ADC中断不会影响ADC14IVvalue。ADC14IV寄存器的读访问将自动重置除ADC14IFGx标志之外的最高挂起中断条件和标志。ADC14IFGx位可通过访问其关联的adc14memx寄存器自动复位,也可通过软件复位。对ADC14IV寄存器的写访问清除所有挂起的中断条件和标志。如果在服务中断之后另一个中断处于挂起状态,则生成另一个中断。例如,当中断服务例程访问theADC14IV寄存器时,如果ADC14OV和ADC14IFG3中断处于挂起状态,则自动重置ADC14OV中断条件。ADC14OV 中断服务完成后,ADC14IFG3生成另一个中断。

注意:这是一个32位模块,可以通过word(32位)或half-word(16位)或byte(8位)访问。
有关以下部分中使用的寄存器位访问和重置约定的详细信息,请参阅前言。
22.3.1 ADC14CTL0寄存器(偏移量= 00h)[复位= 00000000h]
ADC14控制0寄存器

史海拾趣
|
【说明】:太阳能闪光钥匙扣,是最新的太阳能应用产品,利用弱光型非晶硅太阳能电池的供电原理,使高品质LCD闪烁发光,是一款品牌宣传的工艺精品,也是新颖的送礼佳品。由太阳能供电,无须更换电池;液晶屏幕亮暗交替变化,室内或室外光线下都可闪 ...… 查看全部问答> |
|
全部采用旧电子管收音机的6P1牛和电子管,底盘是铝的。电阻和电容是新的。耦合是WIMA,曾经用千层糕电容,不过那种电容实在太脆弱了,电烙铁在其表面一烫就短路报废了。 另外曾采用所谓西电麻线做连线,发觉这种线的外布皮很容易烂,安全性不好,已较 ...… 查看全部问答> |
|
如题,在ppc2003模拟器的屏幕上画了一幅bitmap,能不能对该bitmap写一个鼠标点击事件?如何实现?请赐教!在线等… 查看全部问答> |
|
1.三国名人的诸葛亮、神话故事的牛魔王、网络红人的芙蓉姐姐和你一起竞聘这个岗位,你认为你们几个人谁更适合?为什么?2.如果你加入西天取经的队伍,但前提是必须替换下师徒四人中的一个,你愿意取代谁的位置?为什么?3.假 ...… 查看全部问答> |
|
一开始碰到的问题:发送CMD0能执行返回01,CMD1超时没响应。查到原因:模板程序控制SD供电逻辑反了。#if 0 #define MSD_POWER_ON() GPIO_ResetBits(GPIOD, GPIO_Pin_10) #define MSD_POWER_OF ...… 查看全部问答> |
|
各种型号的MSP430单片机代码,以及官网代码集锦,是广大MSP430单片机爱好者不可多得的资料!!! [ 本帖最后由 鑫海宝贝 于 2011-10-12 09:06 编辑 ]… 查看全部问答> |
|
IAR For MSP430 V5.5.20怎么没有函数浏览选项了? IAR For MSP430 V5.5.20怎么没有函数浏览选项了?以前在每个文件左下角有文件中函数的浏览功能,5.5中没有了。比较麻烦.… 查看全部问答> |
|
IR2110有高低端输出,一般用来驱动半桥或者全桥电路,高端一般利用自举来驱动上管,它能用来驱动buck电路吗?使用HO还是LO驱动呢?望研究过的人指点一下,谢谢!… 查看全部问答> |




