历史上的今天
今天是:2025年01月02日(星期四)
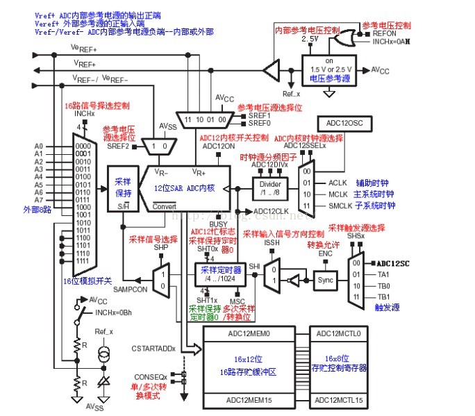
2020年01月02日 | MSP430 ADC12采样分析
2020-01-02 来源:eefocus
AD部分主要配置ADC12模块的时钟、参考源、采样通道、采样模式、存储和采样保持。
我就一个部分一个部分来
第一个是ADC12模块的时钟,这个是模块运行时的时钟,跟采样定时器是两个概念,曾经我有一段时间被迷惑住了。这个由ADC12CTL1里面的ADC12SSEL和ADC12DIV配置,可以选择ADC12OSC/ACLK/SMCLK/MCLK,TI例程里面好像都是选择的ADC12OSC,这个是5MHZ,不过频率容易受外界影响而改变。这个部分配置好了就得到了ADC12CLK。
第二个参考源,这个部分可以用单片机的参考模块控制,也可以用ADC12模块控制,REFCTL0 &= ~REFMSTR;这句就是设置ADC模块直接控制参考源,ADC12REFON,ADC12REF2_5V打开参考模块,参考模块输出的参考电压为2.5V。ADC12CTL2 |= ADC12REFOUT;这句设置参考电压输出,可以输出也可以不输出。ADC12MCTL14 = ADC12SREF_1+ADC12INCH_14;这句是设置通道14的电压参考模式是:REF+:2.5V,REF-:AVSS.
第三个采样通道,跟这个有关的寄存器有ADC12MCTL和ADC12CTL1的ADC12CSTARTADD。第一种单通道采样,ADC12MCTL选择采样的输入通道,ADC12CSTARTADD的值选择这个通道采样的值存入哪个存储寄存器内。比如:
ADC12CTL1 |= ADC12CSTARTADD3+ADC12CSTARTADD2+ADC12CSTARTADD1;
ADC12MCTL14 = ADC12INCH_14;
上面这两句就是采样通道14,通道14采样的值存入到ADC12MEM14里面。如果你不设置ADC12CSTARTADD的值的话,采样的值默认存入ADC12MEM0里面。
第二种序列通道采样,ADC12MCTL选择采样的输入通道,ADC12CSTARTADD的值选择这个序列采样的值首个存入的存储寄存器。比如:
ADC12MCTL0 = ADC12INCH_0;
ADC12MCTL1 = ADC12INCH_1;
ADC12MCTL2 = ADC12INCH_2;
ADC12MCTL3 = ADC12INCH_3;
ADC12MCTL4 = ADC12INCH_4;
ADC12MCTL5 = ADC12INCH_5;
ADC12MCTL6 = ADC12INCH_6;
ADC12MCTL7 = ADC12INCH_7+ADC12EOS;
我并没有配置ADC12CSTARTADD的值,所以开始采样后,通道0的值存入ADC12MEM0,通道1的值存入ADC12MEM1里面,依次类推。
第四个采样模式,这个按照用户指导里面的模式示意图来写程序就可以,配置用ADC12CTL1里面的ADC12CONSEQ来配置。
第五个存储没什么要写的,在第三个采样通道里面提到的就可以了,我主要讲下最后一个采样保持,这个部分是我领悟的新的知识点。
采样保持是由采样定时器触发信号SHI信号引起的,这个部分曾经迷惑了我好长一段时间。SHI信号由ADC12CTL1的ADC12SHS配置,有4个选择:
ADC12OSC/TIMERA.OUT1/TIMERB.OUT0/TIMERB.OUT1,这里由定时A指的是定时器A0,定时器B指的是定时器B0,我验证过A1/B1是不能用的,只能用A0或B0。红色部分我修改下(文章是之前写的,今天修改下红色的部分)这个定时器的选用是根据具体的片子用的,参考具体的数据手册。采样保持分两种模式,由ADC12CTL1的ADC12SHP位控制,ADC12SHP=0时是扩展模式,ADC12SHP=1时是脉冲模式。第一种扩展模式,SHI信号上升沿开始采样,上升沿后的高电平时间即为采样时间,SHI信号下降沿进行采样结果转换,转换需要13个ADC12CLK。第二种脉冲模式,SHI信号触发采样定时器,采样定时器就是控制你什么时候开始采样,什么时候开始转换,采样定时器由ADC12CTL0的ADC12SHT0和ADC12SHT1配置,在采样定时器时间内进行采样,采样后就立即进行采样结果转换。如果这时你的ADC12MSC=1的话,如果的单通道采样就会不停进行单通道采样转换,如果是序列通道,就会一直采样转换直到ADC12EOS=1.如果ADC12MSC=0,则采样结束,下一次采样的时间是下一个SHI信号的上升沿来临时。
好了,就这么多,以后如果有增加了再写了
史海拾趣
|
0 关于指令时间的问题上次有兄弟问关于 指令时间的问题,答复查看 intel 手册是一个办法。 但很多人没有那个东东吧!,所以可以用另一招,在编译时加入 /Sc 选项: ML /Fl /Sc Kinds.asm 还有有位兄弟问过 为什么 mov ax,offset table 比 lea ...… 查看全部问答> |
|
参加飞思卡尔智能车大赛的新人,希望老师们指点! 各位前辈!飞思卡尔智能车大赛清华大学队的队员,我写了一篇关于检测周期和控制周期的文章,希望各位老师指点。也希望老师们多多到我的博客投票支持,凡是参与投票的老师都有可能获得参加飞思 ...… 查看全部问答> |
|
耳边不时地听别人提起它,但似乎仍然难以建立起确切的印象?这就是Linux,一种开发源码操作系统!它很诱人,因为它功能强大而且免费。同时,它也令新手望而生畏,因为它通常比Windows难以安装和配置。假如你曾经想尝试Linux,但像准新娘一样在最后 ...… 查看全部问答> |
|
我的毕业论文设计。包括源程序,仿真程序,PCB图! 链接:https://bbs.eeworld.com.cn/viewthread.php?tid=74869&highlight=… 查看全部问答> |
|
WinCE 5.0+2443平台上操作Flash同时挂起(Sleep或叫做Suspend)无法唤醒(Resume或Wakeup) 现象描述: 1. 工作正常情况下 WinCE 5.0+2443平台上通过在PowerButton Driver里检测到HW Button有按下去的动作,会以PostMessage(HWND_BROADCAST,WM_OEM_POWERBUTTON_PRESSED,0,0)的方式广播一个消息WM_OEM_POWERBUTTON_PRESSED, ...… 查看全部问答> |
|
全数控、积木式TI方案电源(11.29电路图已经公布,欢迎提建议) 电路图已经发布,详见 https://bbs.eeworld.com.cn/thread-307842-5-1.html 43楼 欢迎大家多提建议。… 查看全部问答> |




