历史上的今天
今天是:2025年01月07日(星期二)
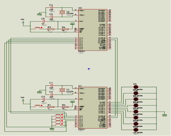
2020年01月07日 | PIC单片机与PC机的通信设计
2020-01-07 来源:eefocus
1. PC机编程
PC采用Toubr C 进行编写。程序如下:
#include
#define port 0x3f8 /*利用串口1进行通信*/
int ch[15];
main ()
{
int a;
int i,j;
int b[6]={88,15,38,26,20,0};
char c;

clrscr();
outportb(port 3,0x80); /*准备设置波特率*/
outportb(port,0x0C); /*波特率设置为9 600 bps*/
outportb(port 1,0x00);
outportb(port 3,0x03); /*8位数据位,奇偶检验,1位停止位*/
outportb(port 1,0x00); /*关中断*/
inportb(port 5); /*读一次线路状态寄存器,使其复位*/
{
printf(“ttsend dataorreceive data: (sorr?)nnn”);
c=getchar();
switch(c)
{
case ’s’:
case ’S’:
{
while(!(inportb(port 5)&0x20)); /*发送保持器满则等待*/
outportb(port,0x01); /*否则发送数据01通知 单片机 准备接收*/
for(i=0;i《6;i ) /*共发送6个数据*/
{
a=b[i];
while(!(inportb(port 5)&0x20))
delay(100); /*发送保持器满,等待*/
outportb(port,a); /*发送a*/
printf(“%dn”,a); /*显示a*/
while(!(inport(port 5)&1)); /*接收 单片机 送回的数据*/
ch[i]=inport(port); /*保存*/
}
delay(10);
for(j=0;j《8;j ) /*显示接收的回送数据*/
printf(“n%dn”,ch[j]);
getch();
break;
}
case’r’: /*接收数据*/
case’R’:
{
while(!(inportb(port 5)&0x20));
outportb(port,0x02); /*发送数据02通知 单片机 发送数据*/
for(j=0;j《9;j ) /*共接收9个数据*/
{
while(!(inportb(port 5)&1));
ch[j]=inportb(port);
}
for(j=0;j《9;j )
printf(“n %dn”,ch[j]);
getch();
break;
}
}
}
}
2. 单片机 编程
LIST P=16F876
#INCLUDE P16F876.INC
CBLOCK 0X24
COUNT
TEMP
ENDC
ORG 0X0000
NOP
START GOTO MAIN
ORG 0X020
MAIN MOVLW 0X30 ;将RAM单元初始化
MOVWF FSR
BCF STATUS,RP0
MOVLW 0X22
MOVWF COUNT
INTRAM MOVF COUNT,0
MOVWF INDF
INCF COUNT,1
INCF FSR,1
BTFSS FSR,7
GOTO INTRAM
BANKSEL TXSTA ;波特率设置为9 600 bps
MOVLW 0X19
MOVWF SPBRG ;异步高速方式
MOVLW 0X04
MOVWF TXSTA
BCF STATUS,RP0
MOVLW 0X80 ;串行口使能
MOVWF RCSTA
MOVLW 0X30
MOVWF FSR
BSF RCSTA,CREN ;接收允许
BSF STATUS,RP0
BSF TXSTA,TXEN ;发送允许
BCF STATUS,RP0
WAIT BTFSS PIR1,RCIF ;接收PC机命令
GOTO WAIT
MOVF RCREG,0
MOVWF TEMP
MOVWF INDF
INCF FSR
DECFSZ TEMP ;接收到的数据为1,则接收
GOTO TXW ;否则发送数据
MOVLW 0X06
MOVWF TEMP
WAIT1 BTFSS PIR1,RCIF ;接收一个数据
GOTO WAIT1
MOVF RCREG,0
MOVWF COUNT
MOVWF TXREG
LOOPTX BTFSS PIR1,TXIF ;将接收到的数据送回PC机
GOTO LOOPTX
MOVF COUNT,0
MOVWF INDF
INCF FSR
DECFSZ TEMP
GOTO WAIT1
GOTO OVER ;处理完毕
TXW MOVLW 0X09 ;向PC机发送9个数据
MOVWF TEMP
MOVLW 0X30
MOVWF FSR
TXW0 MOVF INDF,0
MOVWF TXREG
INCF FSR
TXW1 BTFSS PIR1,TXIF
GOTO TXW1
DECFSZ TEMP
GOTO TXW0
OVER BCF RCSTA,CREN ;通信任务完成,关接受和发送允许
BSF STATUS,RP0
BCF TXSTA,TXEN
BCF STATUS,RP0
CALL LED ;调用显示子程序,将发送(或接收)的数据显示出来
END ;程序完
史海拾趣
|
给UPS电源配备一台理想的适用的稳压电源需注意以下几个方面: (1).稳压电源必须提供可靠的市电过压输入保护功能。除参数稳压器在极限工作条件下,可在市电输入电压高达300V时长期向负载提供220V稳压电源外,其它几种交流稳压电源所允许的市电上限都 ...… 查看全部问答> |
|
银行营业网点众多,遍布城乡的各个角落。而各个网点、自助银行ATM机的使用环境各不相同,安全防范系统必须克服这些环境因素的影响。这使得金融系统对产品的需求,相对于其它行业要高得多。例如,银行营业网点内部的场景监控,要选用高信噪比的摄像 ...… 查看全部问答> |
|
在kernel里面调用API函数都会出现连接错误,请问高手如何解决? hal.lib(cfw.obj) : error LNK2019: unresolved external symbol MapViewOfFile referenced in function OEMInit hal.lib(cfw.obj) : error LNK2019: unresolved external symbol Cr ...… 查看全部问答> |
|
客户要求在我们现有的餐饮管理系统上,增加PDA无线点餐功能,请高手帮助,现金酬谢!!! 要求:读取指定的表的内容,点单成功写到指定数据表中 数据库:SQLSERVER 联系方式: yuan_zhzh@163.com QQ:2346855117… 查看全部问答> |
|
华为公司北京研究所目前正在进行社会招聘,主要从事数通产品的开发工作,要求如下: 1、必须是06年07月之前毕业的,有工作经验,如果是考研没考上也可以; 2、开发工具是C语言; 3、最好有一定的操作系统和TCP/IP基础。 有意向的请把简历发到我 ...… 查看全部问答> |
|
全新 C2000™ F2833x 教学 ROM 现已推出 全新 C2000 F2833x 教学 ROM 是一款综合指南,旨在向新用户介绍关于 C2000 与 F2833x 器件的全部知识。该教学 ROM 的内容结构类似于本科生教材,针对自学和辅导教学进行了精心设计。 ...… 查看全部问答> |
|
继之前三篇体验心得 BB Black初体验一 BB Black初体验二 BB Black初体验三 今天花了一整天终于解决把μSD中的debian系统给跑起来了。十分开心,跟大家分享下。 首先,要说明下子,一是μSD卡中运行debian,而不是烧写到eMMC中,珍爱板子,少擦 ...… 查看全部问答> |




