历史上的今天
今天是:2025年01月08日(星期三)
2020年01月08日 | Bootloader升级方式一————擦、写flash在RAM中运行
2020-01-08 来源:eefocus
在汽车ECU软件运行中,软件代码运行安全性是第一,在代码中尽可能的不要固化有flash_erase、flash_write操作存在,主要是防止当出现异常情况时,程序跑飞,误调用erase、write对flash操作,使得原软件受到破坏,以致ECU不能正常工作。

Bootloader也称为启动引导加载程序,这段程序是硬件设备在上电复位之后执行的第一段软件代码。

方式一、为了实现在线更新功能,Bootloader程序需要对flash进行操作。一般情况下,我们将FLASH操作程序作为Bootloader组件的一部分固化在存储器中,在需要执行flash擦除或烧写操作时,先将该部分代码复制到RAM中,再做调用。操作代码的复制工作也可以在Bootloader启动阶段完成。
方式二、两级Bootloader方案,没有在flash存储器中固化flash擦写代码,而是通过通讯口将该部分代码从上位机下载到指定的RAM出,在需要指出flash擦除或烧写操作时,再调用RAM中的该代码。
方式三、Bootloader制作下载引导程序,此软件不固化flash擦写代码,通过通讯口下载另外Bootloader(包含flash擦写操作)到指定的RAM中,跳转到RAM运行升级流程。

现在我们做简单的测试,按照方式二测试,Bootloader中没有擦写falsh操作代码,我们把flash_erase和flash_write编译后生成的bin信息保存在Bootloader软件的一个数组中(PS:RAM中就是存放全局变量等信息,通过上位机下载也是存放在指定RAM中,我们可以使下载保存在数组中,效果一样)。
1、新建flash工程;
2、flash.c文件中主要包含:uint32_t flash_erase(uint32_t u32addr)和uint32_t flash_write(uint32_t u32addr, uint32_t u32data),两个函数,注意:这两个函数中不能存在调用外部函数、全局变量信息;
3、编译生成bin文件,通过.map文件查看这两个函数的位置;
两个函数的位置;

4、在生成的bin文件中提取出这两个函数信息,重新生成新的bin文件;注意地址是偶数
或者上位机直接下载此bin文件(原始bin文件),在MCU端需要从0x218地址处提取数据;

5、在boot中开辟擦、写两个函数code长度的数组,为下载擦、写函数的数据存放在RAM中做准备,以数组形式放在ram中;
6、 将数组地址强制类型转换为函数指针;
7、在调用这个函数的地址,用函数指针来调;
#define FMC_ISPCMD_PROGRAM 0x21 /*!< ISP Command: Program Flash */
#define FMC_ISPCMD_PAGE_ERASE 0x22 /*!< ISP Command: Page Erase Flash */
uint32_t flash_erase(uint32_t u32addr)
{
FMC->ISPCMD = FMC_ISPCMD_PAGE_ERASE; /* Set ISP Command Code */
FMC->ISPADR = u32addr; /* Set Target ROM Address. The address must be page alignment. */
//__set_PRIMASK(1);
__asm("CPSID I");
FMC->ISPTRG = 0x1; /* Trigger to start ISP procedure */
__ISB(); /* To make sure ISP/CPU be Synchronized */
while(FMC->ISPTRG); /* Waiting for ISP Done */
//__set_PRIMASK(0);
__asm("CPSIE I");
/* Check ISPFF flag to know whether erase OK or fail. */
if(FMC->ISPCON & FMC_ISPCON_ISPFF_Msk) {
FMC->ISPCON |= FMC_ISPCON_ISPFF_Msk;
return 1;
}
return 0;
}
uint32_t flash_write(uint32_t u32addr, uint32_t u32data)
{
FMC->ISPCMD = FMC_ISPCMD_PROGRAM; /* Set ISP Command Code */
FMC->ISPADR = u32addr; /* Set Target ROM Address. The address must be word alignment. */
FMC->ISPDAT = u32data; /* Set Data to Program */
// __set_PRIMASK(1);
__asm("CPSID I");
FMC->ISPTRG = 0x1; /* Trigger to start ISP procedure */
__ISB(); /* To make sure ISP/CPU be Synchronized */
while(FMC->ISPTRG); /* Waiting for ISP Done */
//__set_PRIMASK(0);
__asm("CPSIE I");
if(FMC->ISPCON & FMC_ISPCON_ISPFF_Msk) {
FMC->ISPCON |= FMC_ISPCON_ISPFF_Msk;
return 1;
}
return 0;
}
下面我们来是测试代码:
//编译生成的擦、写文件,此处直接加载到数组中,而非通过上位机下载
//__align(4) :对齐方式
__align(4) uint8_t flash_erase_buf[]={
0x01,0x46,0x22,0x20,0x11,0x4A,0xD0,0x60,0x10,0x46,0x41,0x60,0x72,0xB6,0x01,0x20,
0x10,0x61,0x00,0xBF,0x00,0xBF,0x00,0xBF,0xBF,0xF3,0x6F,0x8F,0x00,0xBF,0x00,0xBF,
0x00,0xBF,0x00,0xBF,0x09,0x48,0x00,0x69,0x00,0x28,0xFB,0xD1,0x62,0xB6,0x07,0x48,
0x00,0x68,0x40,0x22,0x10,0x40,0x00,0x28,0x06,0xD0,0x04,0x48,0x00,0x68,0x10,0x43,
0x02,0x4A,0x10,0x60,0x01,0x20,0x70,0x47,0x00,0x20,0xFC,0xE7,0x00,0xC0,0x00,0x50,
};
__align(4) uint8_t flash_write_buf[]={
0x02,0x46,0x21,0x20,0x12,0x4B,0xD8,0x60,0x18,0x46,0x42,0x60,0x81,0x60,0x72,0xB6,
0x01,0x20,0x18,0x61,0x00,0xBF,0x00,0xBF,0x00,0xBF,0xBF,0xF3,0x6F,0x8F,0x00,0xBF,
0x00,0xBF,0x00,0xBF,0x00,0xBF,0x0A,0x48,0x00,0x69,0x00,0x28,0xFB,0xD1,0x62,0xB6,
0x07,0x48,0x00,0x68,0x40,0x23,0x18,0x40,0x00,0x28,0x06,0xD0,0x04,0x48,0x00,0x68,
0x18,0x43,0x03,0x4B,0x18,0x60,0x01,0x20,0x70,0x47,0x00,0x20,0xFC,0xE7,0x00,0x00,
0x00,0xC0,0x00,0x50
};
typedef void (*flash_erase_handler)(uint32_t u32addr);
typedef void (*flash_write_handler)(uint32_t u32addr, uint32_t u32data);
flash_erase_handler flash_erase = (flash_erase_handler)(flash_erase_buf + 1); // cortex-mo 使用thumb指纹,函数地址低位为1
flash_write_handler flash_write = (flash_write_handler)(flash_write_buf + 1);
int main(void)
{
main_powerOnInit();
SYS_UnlockReg();
DrvFMC_Open();
DrvFMC_EnableAPUpdate();
DrvFMC_Erase(SPIFLAG_ADDR);
DrvFMC_Write(SPIFLAG_ADDR,0x88776655);
DrvFMC_DisableAPUpdate();
DrvFMC_Close();
SYS_LockReg();
//DisableInterrupts;
SYS_UnlockReg();
DrvFMC_Open();
DrvFMC_EnableAPUpdate();
flash_erase(SPIFLAG_ADDR);
flash_write(SPIFLAG_ADDR,0xAABBCCDD);
DrvFMC_DisableAPUpdate();
DrvFMC_Close();
SYS_LockReg();
//EnableInterrupts;
for (;;);
}
测试结果显示,的确能够写法flash中。

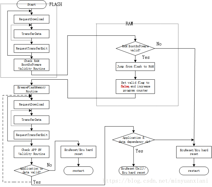
下面附上车载诊断升级示意流程图:
史海拾趣
|
我在BT.656(一个视频数据传输协议)的数据传输协议中看到,对数据的传输格式规定有相当大小的Blanking部分,占到整个数据传输块的很大一部分,我弄不清这个Blanking有什么用处呢?… 查看全部问答> |
|
如果我要扩展串口 用16c554的话 那如果我一个串口用一个中断的话那样中断就太费了 ,我看到网上说可以共享一个中断,不知道怎么操作方法。使用一个irq吗… 查看全部问答> |
|
embedded vb 如何把它编译的程序,转成cab阿。在线等 embedded vb 如何把它编译的程序,转成cab阿。在线等 我初次是用这个软件,在他的模拟ppc 2002上已经可以使用了,但是我想安装在真实的机器上测试,不知道怎么弄 希望搞人指教… 查看全部问答> |




