历史上的今天
今天是:2025年01月11日(星期六)
2020年01月11日 | 示波器是调试模拟电源的最好工具,数字控制电源也是如此
2020-01-11 来源:elecfans
许多人认为,示波器是调试模拟电源的最好工具,对于数字控制电源而言也是如此。
通过代码进行单步执行不是一个可行的办法,因为这很容易烧掉FET。然而,数字系统的挑战在于很多信号在芯片内部消失。
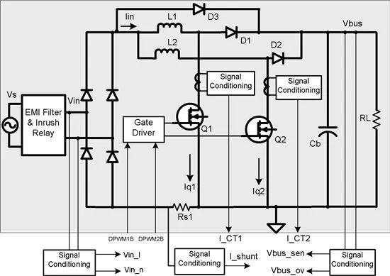
首先是芯片外部硬件中所发生情况的原理图:

您可以看到固件外部仍有可使用示波器进行监控的模拟信号。另外,您是否注意到方框底部输出的信号?这些信号将进入 UCD3138 数字控制器并由固件处理,请看下图。

方框中的每个箭头都代表一个通过下面所述方法送出到器件引脚并由此送到示波器的内部信号。但始于 COMP_D、E 及 F 这 3 个比较器的信号除外,它们全都是代表变量的“模拟”信号。
我们已经讲了这么多关于示波器是调试模拟电源的最好工具的例子,下面我想跟烧友们一起学习下如何测量与使用?我们将以目前十分受到资深工程师使用的MDO4000C系列混合域示波器为例。
MDO4000C系列是功能最为强大的混合域示波器,组合了多达六种仪器,包括函数发生器和内置频谱分析仪等选件。 与其他任何仪器不同,它可以同步 RF、模拟和数字通道,允许您以前所未有的深度洞察您的设计。
其在测量过程中主要包括如下几个方面内容:
近场测量与远场测量

如图显示了近场和远场中波阻抗的特点,以及其间的跳变区域。我们可以看到,在近场区域中,场可以从以磁场为主变成以电场为主。调试中使用近场测量,因为可以确定能量来源,可以在不需特定测试站点的情况下执行测量。
但是,一致性测试是在远场进行的,从远场测量结果中预测远场能量水平可能会非常复杂,因为远场信号的强度不仅取决于来源的强度,还取决于放射机制及可能采用的任何屏蔽或滤波。
根据经验,我们必须记住,如果我们在远场中观察到一个信号,那么我们应该在近场中看到相同的信号。但是,我们可能会在近场中观察到一个信号,但在远场中不能看到相同的信号。

如图构成信号的电压和电流变化导致电场和磁场。
近场探测
尽管一致性测试程序是为得到绝对的经过校准的测量而设计的,但在很大程度上可以使用相对测量来执行调试。
近场探头本质上是为捡拾磁场(H场)或电场(E场)变化而设计的天线。一般来说,近场探头不会带有校准数据,因此其主要目的是进行相对测量。

如图使磁场探头与电流流向成一线,以便磁场线穿过环路。

如图使电场探头与导体垂直,以观察电场。
磁场探头
磁场探头采用不同的环路设计,环路平面应与电流流动成一线,以便环路与流量的磁场线相交。环路的大小决定着灵敏度以及测量面积,因此在使用这些类型的探头隔离能量来源时要特别注意。
近场探头套件通常包括大量的不同尺寸,因此可以使用小得多的环路尺寸,以便缩窄测量面积。磁场探头特别适合识别电流相对较高的来源,如:
低阻抗节点和电路
传输线
电源
端接线和电缆
电场探头
电场探头作为小型单极天线使用,对电场或电压变化作出响应。在使用这些类型的探头时,非常重要的一点是使探头一直与测量平面垂直。
在实践中,电场探头特别适合集中于非常小的区域,识别电压相对较高的来源及没有端接的来源,如:
高阻抗节点和电路
未端接的PCB轨迹
电缆
在低频率上,系统中的电路节点阻抗可能会变化很大,因此要求了解电路或试验,以确定提供最高灵敏度的是磁场探头还是电场探头。
在较高频率上,这些差异非常大。在所有情况下,进行重复的相对测量都非常重要,以便能够树立信心,知道自己准确地表示了实现的任何变动导致的近场辐射。
最重要的考虑因素是对每次试验变化要保证近场探头的位置和方向保持一致。
混合域示波器

如图MDO4000C系列示波器提供振荡器启动的时间相关视图。

MDO4000C系列可以同时查看同步的模拟信号特点、数字定时、总线事务和频率频谱。
不难看出,MDO4000C系列示波器提供了独一无二的能力,在一台仪器中同时融合了频谱分析仪、示波器和逻辑分析仪功能,是业界唯一的一款真正集成的频谱分析仪硬件。
史海拾趣
|
以前说过要写个带歌词显示的mp3,但是一直没有时间。前一阵子抽4个晚上写出来了,后来又陆续做了改进,现在正式出炉了! 硬件环境: 是网站的mp3板,还是去年卖的缺陷板,当时是这个板第一次做板,但是有点小错误。当时我仔细看 ...… 查看全部问答> |
|
2008 电子设计 A题 原创作品 基于ARM (省二等奖内附参赛论文) 本帖最后由 paulhyde 于 2014-9-15 03:32 编辑 这可是我们8天7夜奋斗的结果哦,虽然我们得了省二等奖,但是我们能成功的运用ARM,也很满足了!~!~ 下载不了的可以留下你们的邮箱!~!~! [ 本帖最后由 歹匕示申 于 2008-12-25 14:50 编辑 ] ...… 查看全部问答> |
|
求助:CodeWarrior for ADS 1.2中编译出错 工程中,用ADS编译,出现了Errors: Could not find or load the file 襐IC.a?for target 褼ebugRel?for project 襱est1.mcp? Could not find or load the file 褻omm.a?for target 褼ebugRel?for project 襱est1.mcp? The following access p ...… 查看全部问答> |
|
请登陆淘宝进行详细的细节查询 淘宝地址: http://auction1.taobao.com/auction/0/item_detail-0db2-a975eaf6e989403d6987eeb2fde3c9d9.jhtml 欢迎购买. … 查看全部问答> |
|
小弟刚入道,就遇到棘手的问题,希望大家帮忙啊,谢谢! 问题如下 在Wince下 我在Form1中添加了一个PictureBox1,想在上面画个点,或者圆 结果发现连Paint()函数都没 ,郁闷;还有 CreatGraphic函数也没,该怎么办啊? 使用VB.net2005 谁能发个 ...… 查看全部问答> |




