历史上的今天
今天是:2025年01月20日(星期一)
2020年01月20日 | 基于单片机的天然气泄漏报警系统设计论文
2020-01-20 来源:51hei
绪 论
随着人民生活水平的提高及环保意识的增强,世界需求干净能源的呼声高涨,各国政府也透过立法程序来传达这种趋势,天然气曾被视为最干净的能源之一,再加上1990年中东的波斯湾危机,加深美国及主要石油国家研发替代能源的决心,因此,在还未发现真正的替代能源前,天然气需求量自然消耗会增加。
天然气是一种高效、清洁、经济、稳定的生活能源。近年来,随着我国燃气的变革及西气东输工程的进行,天然气通过管道走进了千家万户,极大地方便我们的生产生活,同时也带来了不少的安全隐患。
从工农业生产的各个领域到人们家庭生活的各个方面,人们直接或间接接触各种有毒有害气体的机会大大增加,由此而引起的中毒,火灾和爆炸事故屡见不鲜,严重威胁到人们的生命和财产安全,成为一种新的社会公害。因此对环境气体进行检测和分析技术的研究日益受到人们的重视。传统的分析气体组分和浓度的方法是以色谱法为代表的各种化学计量方法,尽管其测量精度很高,但操作手续繁杂,实验周期长,无法对有毒、有害气体进行实时、连续、瞬时检测,而气体传感器则满足这种要求,并且在人们日常生活中对减少气体爆炸、火灾等事故已经发挥着越来越大的作用。
目前世界各大强国都把传感器技术列为国家发展的重点技术,国防现代化、工业生产过程自动化、家庭电器化都与传感器的发展休戚相关,今天的传感器技术已渗透到国民经济的各个领域,日益突出它的重要作用。集成化、多功能化、智能化、加工技术微精细化、指标高精度化和性能高稳定、高可靠化已经成为人们开发和研究传感器的重要方向。
泄漏检测报警系统被广泛的应用于各个领域,如石油化工企业、石油运输管线、城市自来水地下管线、锅炉炉管、发动机箱体、缸盖等各种领域。
泄漏检测技术在管道检测之中的应用得到了很好的发展。对于管道的泄漏检测要满足以下几个要求:
1.准确可靠地判断泄漏的发生,并能够在较短的时间内判断出泄漏点具体的位置。
2.准确可靠地判断泄漏程度,能对较小量的泄漏做出判断。
3.检测原理简单,易于操作和维护。
1基于单片机的天然气泄漏检测系统概述
1.1天然气泄漏检测报警器的概述
天然气泄漏检测报警器是燃气安全设备非常重要的一部分,它是由气敏传感器、单片机和报警器组成。它是安全使用城市燃气的最后一道保护设备。天然气泄漏检测报警器通过气敏传感器探测周围环境中的天然气浓度,在通过采样电路,将探测到的模拟信号转换成数字信号传递给控制器或控制电路。当检测气体浓度低于设定报警阈值的时候,数码管显示器仅仅显示测得的可燃气体浓度;当检测气体浓度超出设定报警阈值时给出声光报警。气敏传感器是一种检测特定气体的传感器。它主要包括半导体气敏传感器、接触燃烧式气敏传感器和电化学气敏传感器等,这些传感器都是通过对周围环境中的可燃气体的吸附,在传感器表面产生化学反应或电化学反应,造成传感器的电物理特性的改变,经单片机处理后转换成检测气体的响应浓度 。其中用的最多的是半导体气敏传感器。
1.2家用天然气泄漏检测报警器现状
现在每家每户只要安装天然气管道的都必须安装天然气报警器。对于目前市场上天然气报警存在以下问题:1、对天然气的检测不敏感或者检测到天然气泄漏并不能及时报警作出相应处理;2、对于天然气检测过于敏感,正常做饭烧水时难免会有少数天然气溢出,此时报警器就不停关阀报警严重影响生活效率;3、存在谎报误报的现象,当空气中存油烟时也会关阀报警所以很多家庭对探测报警器束之高阁当成摆设,买了并不安装;4、功能简单,当天然气发生泄漏时只会关阀报警,倘若家中无人阀门不紧,不能及时处理险情通知户主。所以市面上的天然气泄漏检测报警器亟待于改进,从而才能更好地保障我们的生命财产安全,提高我们的生活质量。
1.3家庭燃气泄漏报警的发展趋势
二十多年前,我国的安防报警产品刚刚起步,无论产品技术含量、产品系列完整性、使用性,还是社会影响程度都是相当低的。国外的产品和品牌却占领我们的大部分市场。由于中国的建设正在面临飞速发展,我们应该抓住广阔的市场空间,庆幸的是中国企业抓住了这次机遇,顶住了挑战,先是一批国家的科研院所,后是一批国营企业、民营企业,业内也吸引和凝聚一大批国内的技术和管理精英,花了多年时间,通过几次产品更新换代,就使自己的产品紧紧跟上了国际水平,并且夺回了大部分国内市场,使得现在大多国外产品只有招架之势,这是典型的自力更生,走自己的路。当然目前而言,我们基本占据的是国内市场,对外还刚刚启动。但是,中国企业已经做好准备进军海外市场。
1.4天然气泄漏检测报警设计意义
天然气泄漏造成的事故给我们带来了不少的警示,而市场上的天然气检测报警器并不能为我们提供完善的安全保障,为此我们要设计功能更加完善,探测更加精确的天然气报警器是对付燃气无形杀手的重要手段之一。燃气专家指出,燃气泄漏或废气排放而大量产生的一氧化碳是燃气中毒事件的根源,如采用天燃气泄漏报警器就能得到及时的警示。有关部门经长期测试得出结论,天燃气报警器防止天然气泄漏事故发生的有效率达95%以上。
计算机的普及和信息技术的迅猛发展,人们己不满足于传统的居住环境,对家庭及住宅小区提出了更高的要求,智能化被引入家庭,并迅速在世界各地发展起来。人们对居住环境要求的日见增高,体现在希望住宅不仅更便利、舒适而且更安全。
单片机在日用电子产品中的应用越来越广泛,燃气泄漏则是人们日常生活中常常需要测量和控制的一个问题。单片机有利于为现代人工作、科研、生活、提供更好的更方便的设施。为了防止中毒事件再次发生,提出利用单片机系统进行有效的预防对策。所以怎样防止燃气中毒与爆炸已成为人们的迫切需要。
2天然气泄露检测报警系统的方案设计
2.1天然气泄漏检测报警系统简介
天然气泄漏检测报警系统不仅能够检测环境中的天然气浓度,同时具有报警功能。仪器的最基本组成部分应包括:气体信号采集电路、模数转换电路、单片机控制电路。
气体信号采集电路一般由气敏传感器和模拟放大电路组成,将气体信号转化为模拟的电信号。模数转换电路将从燃气检测电路送出的模拟信号转换成单片机可识别的数字信号后送入单片机。单片机对该数字信号进行处理,并对处理后的数据进行分析,看是否大于或等于某个预设值(报警限),当检测气体浓度低于设定报警阈值的时候,数码管显示器仅仅显示测得的可燃气体浓度;当检测气体浓度超出设定报警阈值时给出声光报警。同时报警装置会通过语音模块向户主发送语音提醒以便让户主及时做出判断处理。为使报警装置更加完善,可以在声音报警基础上,加入闪光报警,变化的光信号可以引起用户注意,弥补嘈杂环境中声音报警的局限。以上是根据检测报警器应具备的功能,提出的整体设计思路。
气敏传感器及单片机是燃气泄漏报警器的两大核心,根据报警器功能的需要,选择合适、精确、经济的气敏传感器及单片机芯片是至关重要的。传感器的选型将在后面介绍。单片机作为硬件电路的核心,它的概况将在第三章详述。
2.2气体传感器的选型
气体传感器属于气敏传感器。气敏传感器是用来检测气体类别、浓度和成分的传感器。它将气体种类及其浓度等有关的信息转换成电信号,根据这些电信号的强弱便可获得与待测气体在环境中存在情况有关的信息。所以气体传感器是仪表的核心组成部分之一。由此可见,气体传感器的选型是非常重要的。
该设计的天然气泄漏报警器主要应用在厨房中,根据报警器检测气体种类的要求,一般选用接触燃烧式气敏传感器或半导体气敏传感器。接触燃烧式气敏传感器的探头会出现阻缓及中毒的问题。阻缓是当在气体与空气含硫物质混合的情况下,则有可能在无焰燃烧的同时,有些固态物质附着在催化元件表面,阻塞载体的微孔,从而引起响应缓慢反应滞缓,灵敏度降低。虽然将阻缓的传感器再放回新鲜空气环境中有得到某种程度的恢复的可能,但是如果长期暴露在这样的环境中,其灵敏度会不断下降,导致该传感器最终丧失检测烟雾的能力。中毒是如果环境空气中含有硅烷之类的物质时,则传感器将使催化元件产生不可逆转的中毒,以致灵敏度很快就丧失。当怀疑检测环境中存在这些物质时,需要经常对探头进行标定。经常对传感器进行标定,是保证其准确性的必要的途径。一般连续使用两个月后应对传感器进行量程校准,这种经常性对传感器的维护需要专业人员和相应设备,特此排除接触式气体传感器,剩下只能选用半导体气敏传感器。半导体气敏传感器包括用氧化物半导体陶瓷材料作为敏感体制作的气体传感器以及用单晶半导体器件制作的气体传感器,它具有灵敏度高,响应快、体积小、结构简单,使用方便、价格便宜等优点,因而得到广泛应用。半导体气敏传感器的性能主要看其灵敏度、选择性(抗干扰性)和稳定性(使用寿命)。
经过对比上述两种气敏传感器的应用特性,发现半导体气敏传感器的优点更加突出:灵敏度高、响应快、抗干扰性好、使用方便、价格便宜,且不会发生探头阻缓及中毒现象,维护成本较低等。因此,本设计采用半导体气敏传感器作为报警器气体信息采集部分的核心。而在众多半导体气敏传感器中,本设计选用MQ-4型气敏传感器,这种型号的传感器对天然气有很高的灵敏度对乙醇的灵敏度很低,具有快速反应快速恢复、使用寿命长、稳定可靠等优点。
2.3 天然气泄露报警系统的整体设计方案
2.3.1天然气泄漏报警器工作原理
本论文中的天然气泄漏报警器以STC89C52单片机为控制核心,通过MQ-4型电阻式半导体传感器采集空气中天然气浓度。气体传感器MQ-4输出的是模拟量,其作用是把探测到空气中的天然气的浓度转换成对应的电压信号,电压信号送入模数转换芯片ADC0832转换成数字信号,转换成的数字信号送入STC89C52单片机,单片机对数据进行线性化处理,将数字化电压信号转化成为对应的浓度值显示到数码管上,同时判断气体浓度值是否超出报警限,当检测气体浓度低于设定报警阈值的时候,数码管显示器仅仅显示测得的可燃气体浓度;当检测气体浓度超出设定报警阈值时给出声光报警。
2.3.2天然气泄漏报警器的结构
随着信息技术的发展,家用电器趋向于智能化、网络化、信息化。为了满足家庭对可燃性易爆气体安全性要求,同时为了符合时代发展的潮流,在传统的天然气泄漏检测报警器的基础上对其的硬件结构上特进行如下设计:
天然气泄露检测报警系统结构框图如图2.1所示,该系统以STC89C52单片机为核心,天然气检测报警系统要完成天然气信号采集处理、显示和控制报警3大功能。可分为电源模块、天然气信号采集模块、A/D转换模块、声光报警模块、数码管显示模块和单片机控制模块。STC89C52单片机是51系列单片机的一个成员,是8051单片机的升级版,和51系列单片机的指令和输出管脚相兼容。气体检测模块依靠MQ-4传感器和ADC0832转换芯片、显示模块依靠数码管完成显示功能。
图2.1天然气泄露检测报警系统结构框图图
2.3.3报警器各模块的功能
(1)电源模块:提供电源、保护电路、电压变换、稳压;
(2)天然气信号采集模块:实时采集气体浓度;
(3)A/D转换模块:把采集的模拟信号转变成数字信号传送给单片机;
(4)声光报警模块:当检测到气体泄漏值超过报警限时,发生报警;
(5)显示模块:显示气体浓度和报警限;
(6)键盘模块:通过按动上下键调节报警限;
(7)语音模块:向户主提供语音提醒;
3天然气泄露报警的硬件部分设计3.1主控电路设计3.1.1STC89C52单片机简介
本设计采用STC89C52单片机作为系统的处理器, STC89C52是STC公司生产的一种低功耗、高性能CMOS 8位微控制器,具有8K在系统可编程Flash存储器。 具有以下标准功能:8k字节Flash,512字节RAM,32 位I/O 口线,MAX810复位电路,3个16 位定时器/计数器,4个外部中断,一个7向量4级中断结构(兼容传统51的5向量2级中断结构),全双工串行口。空闲模式下,CPU停止工作,允许RAM、定时器/计数器、串口、中断继续工作。掉电保护方式下,RAM内容被保存,振荡器被冻结,单片机一切工作停止,直到下一个中断或硬件复位为止。最高运作频率35MHz,6T/12T可选。
它有几个主要组成部分:中央处理器、存储器、并行I/O口、定时器/计数器。STC89C52构成的单片机系统是具有简单的结构、低廉的价格、高效的微控系统,具有较高的性价比。STC89C52的主要性能:首先它是8051单片机的升级版,具有6时钟/机器周期和12时钟/机器周期可以任意选择的特点,其指令代码完全兼容传统的8051。在IO口方面,通用I/O口(32个),复位后:P1/P2/P3是准双向口/弱上拉,P0口是漏极开路输出,作为总线扩展用时,不必加上拉电阻,当作为I/O口用时,要加上拉电阻。具有EEPROM功能和看门狗功能,3个16位定时器/计数器(即定时器T0、T1、T2),4路外部中断,下降沿中断或低电平触发电路。
3.1.2 STC89C52单片机的基本结构
STC89C52单片机的基本结构如图3.1所示。
![]()
![]()
![]()
![]()
![]()
![]()
![]()
![]()
![]()

![]()
![]()
![]()
![]()
![]()
![]()
![]()
图3.1基本结构图
由图可见,STC89C52单片机主要由以下部分组成:
(1)CPU系统:8位CPU和闪烁存储器;时钟电路;总线控制逻辑。
(2)存储器系统:8KB的程序存储器(ROM/EPROM/Flash);512字节数据存储器(RAM)。
(3)I/O口和其他动能单元:4个并行I/O口;3个16位定时/计数器;2个全双工串行通信口;中断系统(5个中断源)
3.1.3 STC89C52RC单片机的引脚

图3.2 STC89C52管脚示意图
1.引脚的分类
(1)主电源及时钟引脚:VCC、GND等。
(2)P0端口(P0.0~P0.7,39~32引脚)。P0口是一个漏极开路的8位双向I/O口。作为输出端口,每个引脚能驱动8个TTL负载,对端口P0写入“1”时,可以作为高阻抗输入。在访问外部程序和数据存储器时,P0口也可以提供低8位地址和8位数据的复用总线。此时,P0口内部上拉电阻有效。在Flash ROM编程时,P0端口接收指令字节;而在校验程序时,则输出指令字节。验证时,要求接10K的上拉电阻。
(3)P1端口(P1.0~P1.7,1~8引脚):P1口是一个内部自带上拉的8位双向I/O口。P1的输出缓冲器可以直接驱动4个TTL的输入。给端口写“1”时,利用内部上拉电阻可以把端口拉高。当把P1口用作输入口来使用时,因为有内部上拉电阻,那些被外部拉低的端口就会输出电流。
表3.1 P1.0和P1.1引脚复用功能
(4)P2端口(P2.0~P2.7,21~28引脚):P2口是一个内部带上拉的8位双向I/O端口。P2的输出缓冲器也可以驱动4个TTL的输入。当给端口写入1时,利用内部的上拉电阻可以把端口拉到高,此时P2口可以被用作输入口。P2作为输入口使用时,因为内部存在上拉电阻,那些被外部器件拉低的引脚就会输出电流。P2口也可以访问外部存储芯片,访问16位的存储器时,P2送出的是高8位的地址。在访问8位地址的外部芯片存储器时,P2口引脚上的内容(就是专用寄存器的SFR区中的,P2口寄存器的内容),在访问的整个期间都不改变。
(5)P3端口(P3.0~P3.7,10~17引脚):P3是一个内部带上拉的8位双向I/O端口。P3口的输出缓冲器可直接驱动4个TTL输入。给端口写1时,利用内部的上拉电阻把端口拉高,这时P3口就可以作为输入口。当P3用做输入口使用时,因为内部有上拉电阻,那些被外部器件拉低的引脚就会输入一个电流。
在对Flash ROM编程或程序校验时,P3还接收一些控制信号,P1接收低8位地址。
RST(9引脚):复位输入。当连续输入两个机器周期以上的高电平时才能有效,用来完成单片机的复位初始化操作。看门狗计时完成后,RST引脚输出96个晶振周期的高电平。特殊寄存器AUXR(地址8EH)上的DISRTO位可以取消此功能。DISRTO位的默认状态是复位高电平有效。
ALE(30引脚):地址锁存控制信号的作用在访问外部的存储器时,锁存低8位地址的脉冲。在Flash编程时,在此引脚(PROG)也用做编程输入脉冲在一般情况下,ALE会以晶振频率的1/6的频率出脉冲,可以用来作为外部器件的定时器或
时钟来使用(本设计就用到单片机的ALE管脚通过四分频后为ADC0809提供时钟)。
![]()
PSEN(29引脚):外部程序存储器的选通管脚。当STC89C52执行外部程序存储器的程序代码时,PSEN需要在每个机器周期内需要被激活两次,而访问外部的数据存储器时,PSEN就不需要被激活。
![]()
![]()
![]()
EA/VPP(31引脚):访问外部程序存储器的控制管脚。为了使从外部程序存储器的0000H到FFFFH读取指令,EA必须接地。注意加密方式1时,EA将内部锁定位RESET。若是执行内部的程序指令,EA需要接VCC。
XTAL1(19引脚):振荡器反相放大器和时钟发生电路的输入管脚。
XTAL2(18引脚):振荡器反相放大器的输出端。
振荡器特性: XTAL1和XTAL2分别是反向放大器的输入输出端。该反向放大器可以被配置为片内振荡器。石晶振荡和陶瓷振荡都可以被采用。若采用的是外部时钟源驱动器件,XTAL2则不能接。有余输入至内部时钟信号要通过一个二分频的触发器,所以说对外部时钟信号的脉宽没有任何要求,但必须要保证脉冲的高低电平所要求的宽度。
P3口除作为一般I/O口外,还有其他一些复用功能,如表3.2所示:
表3.2 P3口管脚
3.2电源电路设计
如图3.3,由USB接口提供电源,VCC接5V电压,GND接地构成电源模块。

图3.3 电源模块
3.3可燃气体信号采集部分
如图3.4,天然气信号采集部分是由气敏传感器MQ-4、AD转换器组成。

图3.4 信号采集部分
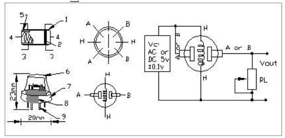
3.4 MQ-4气体传感器
MQ-4气体传感器所使用的气敏材料是在清洁空气中电导率较低的二氧化锡(SnO2)。当传感器所处环境中存在可燃气体时,传感器的电导率随空气中可燃气体浓度的增加而增大。使用简单的电路即可将电导率的变化转换为与该气体浓度相对应的输出信号。
MQ-4气体传感器对液化气、甲烷、丙烷、氢气的灵敏度高,对天然气和其它可燃蒸汽的检测也很理想。这种传感器可检测多种可燃性气体,是一款适合多种应用的低成本传感器。
表3.3 MQ-4材料组成
![]()

图3.5 MQ-4基本电路
MQ-4基本电路中有如公式3.5:
(3.1)
浓度与电压的关系函数如公式3.2:
浓度=(0.7-(10-10*ADdata)/1.4*14.43*ADdata)10^4 (ppm) (3.2)
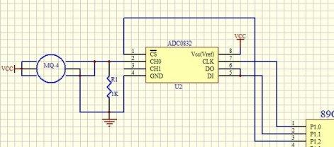
3.5 A/D转换部分3.5.1 A/D转换电路
MQ-4传感器采集到的电压信号接单片机P1.1。

图3.6 A/D转换部分
3.5.2 A/D 转换芯片 ADC0832
ADC0832 是美国国家半导体公司生产的一种8 位分辨率、双通道A/D转换芯片。由于它体积小,兼容性,性价比高而深受单片机爱好者及企业欢迎,其目前已经有很高的普及率。学习并使用ADC0832 可是使我们了解A/D转换器的原理,有助于我们单片机技术水平的提高。
ADC0832 具有以下特点:
8位分辨率;
逐次逼近式A/D转换器;
双通道A/D转换;
输入输出电平与TTL/CMOS相兼容;
5V电源供电时输入电压在0~5V之间;
工作频率为250KHZ,转换时间为32μS;
一般功耗仅为15mW;
8P、14P—DIP(双列直插)、PICC 多种封装;
商用级芯片温宽为0°C to +70°C,工业级芯片温宽为?40°C to +85°C。
如图3.7,ADC0832 芯片顶视图:
![]()
![]()
![]()
![]()
图3.7 ADC0832顶视图
芯片接口说明:
CS_片选使能,低电平芯片使能。
CH0 模拟输入通道0,或作为IN+/-使用。
CH1 模拟输入通道1,或作为IN+/-使用。
GND 芯片参考0 电位(地)。
DI 数据信号输入,选择通道控制。
DO 数据信号输出,转换数据输出。
CLK 芯片时钟输入。
Vcc/REF 电源输入及参考电压输入(复用)。
3.6 气体结果测量计算

图3.8 MQ-4气敏的灵敏度特性
其中X轴表示外界可燃气体的浓度,Y轴表示变化内阻与固定电阻的值(Rs/Ro)。
Rs:元件在不同气体,不同浓度下的电阻值。
Ro:元件在洁净空气中的电阻值。(Ro=14.43 K
)
3.7 声光报警部分
采集到的数字信号经过单片机计算后,如果天然气浓度达到报警器设置的临界点时,单片机将控制蜂鸣器报警,同时LED亮。LED的正极与PNP三极管的集电极c相连,负极接2K电阻后接地。蜂鸣器采用PNP三极管来驱动,三极管发射极e接电源正极(+5V),基极接1K电阻后接单片机P3.4端,集电极接蜂鸣器,通过蜂鸣器后接地。

图3.9 声光报警电路
3.8 计数器译码显示电路3.8.1 LED 的综述
在单片机的应用系统中,为了便于人们观察和监视单片机的运行情况,常常需要用显示器显示运行的中间结果、状态等信息,因此显示器也是不可缺少的外部设备之一。LED显示屏是八十年代后期在全球迅速发展起来的新型信息显示媒体,显示屏由几万到几十万个半导体发光二极管像素点均匀排列组成。利用不同的材料可以制造不同色彩的LED像素点。目前应用最广的是红色、绿色、黄色。而蓝色和纯绿色LED的开发已经达到了实用阶段。LED显示屏可以显示变化的数字、文字、图形图像;不仅可以用于室内环境还可以用于室外环境,具有投影仪、电视墙、液晶显示屏无法比拟的优点。
在短短的十来年中,LED点阵显示屏就以亮度高、工作电压低、功耗小、小型化、寿命长、耐冲击和性能稳定的优点迅速成长为平板显示的主流产品,在信息显示领域得到了广泛的应用。LED的发展前景极为广阔,目前正朝着更高亮度、更高耐气候性、更高的发光密度、更高的发光均匀性、可靠性、全色化方向发展。
LED显示屏的应用涉及社会经济的许多领域,主要包括:证券交易、金融信息显示。(2)机场航班动态信息显示。(3)港口、车站旅客引导信息显示。(4)体育场馆信息显示。(5)道路交通信息显示。(6)调度指挥中心信息显示。(7)邮政、电信、商场购物中心等服务领域的业务宣传及信息显示。(8)广告媒体新产品等。
3.8.2 LED 的结构
LED数码管显示器是由发光的二极管显示字段组成的。在单片机应用系统中使用最多的就是七段LED数码管,有共阴极和共阳极两种。七段LED数码管显示器有8个发光二极管,其中从a~g管脚输入显示代码,可显示不同的数字或字符,Dp显示小数点。共阴极LED数码管显示器的公共端为发光二极管阴极,通常接地,当发光二极管的阳极为高电平时,发光二极管点亮。共阳极的LED数码管显示器的公共端为发光二极管的阳极,通常接+5V电源,当发光二极管的阴极为低电平时,发光二极管点亮。
本设计的显示采用LED数码管动态扫描来显示。1个3位的共阳极LED数码管组成3位显示上次测量的数据。单片机的P0口控制显示字型,P2口控制显示字位。显示电路如图3.10。
史海拾趣
|
飞思卡尔在搞抽奖培训呢,单片机,我去听了会儿,还不错,现在能在线免费培训的厂商还真不多吧。RS08内核和RS08KA2的。老大,不知道飞思卡尔?那算了,和你白说,自己google去 好像freescale从moto卖了之后就很强了,前几天说176亿美金又卖 ...… 查看全部问答> |
|
一、电阻 电阻在电路中用“R”加数字表示,如:R1表示编号为1的电阻。电阻在电路中的主要作用为 分流、限流、分压、偏置等。 1、参数识别:电阻的单位为欧姆(Ω),倍率单位有:千欧(KΩ),兆欧(MΩ)等。换算 方法是:1兆欧=1000千欧= ...… 查看全部问答> |
|
急求有没有朋友会用VB开发软件,软件的最基本功能是将屏幕上的数据打包成一定格式的数据包通过网卡(RJ45口)发送出去(与QQ的远程协助有点类似),如果有朋友会的话,希望能够一起合作,详细事宜具体再谈。QQ:474340457 [ 本帖最后由 wenhuawu 于 ...… 查看全部问答> |
|
原先是PB通过以太网下载NK.bin到FLASH里面的,但是感觉很麻烦,每次都要启动PB。我想做一个应用程序通过以太网下载NK.bin到FLASH里面。注:EBOOT功能完整… 查看全部问答> |
|
恩智浦在中国大陆和台湾地区启动NFC合作伙伴计划 恩智浦推出独一无二的生态系统,助力NFC技术实现跨设备、跨应用普及 中国上海,2011年6月7日 —— 恩智浦半导体NXP Semiconductors N.V. (NASDAQ:NXPI) 近日宣布推出首个近距离无线通信 ...… 查看全部问答> |
|
注释:以下列表提供了本文使用的TSP指令。这些指令可能无法在某种具体情况下使用,也不适用于所有情况。 配置指令 3700系列: channel.connectrule .指示系统中闭合与断开通道的连接规则。 .channel.BREAK_BEFORE_MAKE或1在 ...… 查看全部问答> |




