历史上的今天
今天是:2025年02月01日(星期六)
2020年02月01日 | 欧洲2019年新能源汽车市场回顾和今年展望
2020-02-01 来源:eefocus
2020 年中国的新能源汽车开局不是很有利,目前来看 2020 年欧洲这里应该是往前走两步。2019 年欧洲的新能源汽车达到了 56.42 万台,在 2018 年 40.7 万台的基础上增长了 38.9%,2020 年冲击 100 万还是有可能的。但是我们应该看到,特斯拉 Model 3 在欧洲的量为 9.524 万台,这占到了增量的 60%,如果去掉 Model3 这台车,增速就降为 15%了。
01
欧洲新能源汽车市场的增长
从下图来看,从 2018 年每个季度不到 10 万台,2019 年每个季度都在 13 万台以上,而冲刺的 2019 年 Q4 更是达到了接近 16.4 万台。如果分不同品牌的 PHEV、BEV,特斯拉的 Model 3 能单独拉出一个品类来,2019 年在欧洲的销量为 95247 台,市场占有率为 17%。2019 年我们看到了欧洲车企在本土市场的发力,在 PHEV 和 BEV 方面还是做出了相当多的努力,但是整体的增长情况并不是特别如意。

图 1 欧洲电动汽车分季度的增长
欧洲前 10 名的新能源汽车如下所示,2018 年名列前茅的 LEAF 是唯一退步的车型。与 2018 年相比,销量进前 10 的只有 3 款 PHEV,2019 年最大的变化是爆款车型全部集中在纯电动车型上,奥迪的 E-tron、现代的 KONA 表现都不错,而 Model 3 这样的爆款车型直接拉开了很大一段距离。当然特斯拉在欧洲 Model S 和 Model X 的销售还是存在下降的,2018 年的将近 3 万台,随着 Model 3 的替代效应下降了 45%左右约为 1.6 万台。在 WLTP 工况切换过程中准备不够充分的 PHEV 的销量也有一定的损失。

图 2 2019 年欧洲畅销新能源车型和 2018 年的比较
02
按国家分市场来看
目前欧洲的新能源汽车市场已经分成了第一梯队和第二梯队,还有一些没有政策鼓励的汽车市场。第一梯队里面,包含德国、挪威、法国、荷兰和英国,特别是德国和荷兰,在去年的增长很迅速;2019 年德国的新能源汽车市场达到了 108,629 台,增长了 61%,目前德国成为目前欧洲最大的电动汽车市场,荷兰则增长了 146%,达到了 6.66 万台。

图 3 欧洲新能源汽车市场分国家的销售情况
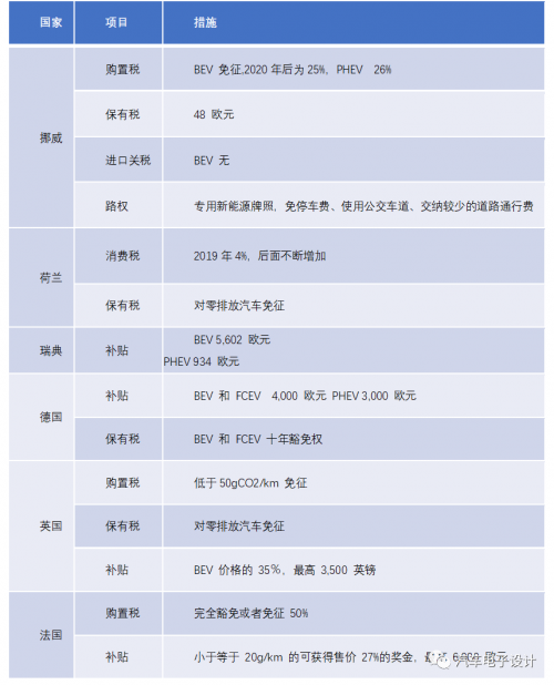
这五个国家,主要分为两类:第一类挪威和荷兰主要以购置税、保有税、增值税等税收减免政策为主,针对 BEV 和 PHEV 提供不同程度的减免额度。第二类德国、英国和法国,采取的政策主要有税收减免和购车补贴两部分。
具体的措施如下表所示,很多的措施在 2020 年到期,会有一波赶车的行情。这里其实也可以理解为消费为导向的市场和英国、法国和德国有汽车工业的国家采取的培育措施会更长一些,比如德国就延长了电动汽车的补贴,这里不少的钱是车企自己出的。

表 1 欧洲主要的新能源汽车销售国家的政策
所以从长期来看,2020 年之后随着几个大的汽车市场的会持续增长,在西班牙、意大利这些国家 A00 级别的纯电动小车也会逐步拉出一条曲线来,到底如何还是要政府层面予以一定的支持。

图 4 主要的五个国家的新能源汽车销售量
由于电池成本、鼓励政策等原因,我们看到从 2019 年开始,PHEV 比之 BEV 在有优惠的市场条件下,开始处于下风,特别是荷兰随着充电基础设施的完善和电动汽车续航里程的提升,国土面积较小的国家在纯电化的比例非常深。

图 5 主要的欧洲国家的 PHEV 和 BEV 的销售比例
在 12 月的市场里面,中国的电动车也在欧洲开始卖了。名爵的 EZS 在荷兰销售了 967 台,这是东边不亮西边亮了。
小结:欧洲这个市场,目前是大家普遍比较期待的新能源爆发的点,如果真的能在 2020 年达到 100 万的规模,对于新能源汽车的长期发展还是非常有利的,特别是大众在欧洲可是撒下巨资在推动这个进程。
上一篇:LG化学电池供应情况和合作情况
下一篇:疫情对今年汽车行业的影响
史海拾趣
|
近年来智能交通系统发展迅速,它力图把先进的信息技术、通信技术、计算机技术、电子控制技术等高新技术有效地集成运用于整个交通运输管理体系,在大范围内建立起一种全方位的实时、准确、高教的交通运输综合管理系统。迄今为止,日本、美国、西欧、 ...… 查看全部问答> |
|
我有个2440开发板,配的是3.5的屏,我换了个5.6的屏 VBPD等那6个参数修改后,用测试代码跑一边,测屏,没问题。 在Wince的BSP里,我把屏大小参数改了,系统下进去后,开机图片显示不全,系统起来后也是,640*480屏,大概从100到320的位置从上到下 ...… 查看全部问答> |
|
急求啊!!!!!!!!!!!!!!!!!!!!!!!!!!!!!!!!!!!!!!!!!!!!!!!!!!!! 急求HEX的资料,拜托各位大侠给点资料哦!!!!急求啊...............… 查看全部问答> |
|
程序中有一部分数据需要存储在指定的Flash地址部分,此部分数据可以更新。存储方式如下: u16 Numbers[2] __at(Flash_Addr)={3246,1048}; 其中Flash_Addr = 0x08038000; 以这样的方式定义后用Flash Loader烧写时速度很慢。主 ...… 查看全部问答> |
|
Atmel® 公司(纳斯达克:ATML)今天宣布,公司拓展了其基于 Cortex-A5 处理器的微处理器(MPU)。新型 SAMA5D3 微处理器的封装更小,所支持的温度范围更广,并提供全新外设组合,同时又保持了高性能、低功耗的特点,并拥有一个包含新型软硬 ...… 查看全部问答> |
|
春哥言: “在过去的方案中,我提出用的MCU是最普通的MSP430低端型号,很多EEWorld的网友拥有MSP430 LanuchPad开发板,用的就是该开发板支持的型号,样片可以申请,就是买,两块多到三块多一片。 搞DIY活动,切记贪大求全玩高新,否则结局不难预 ...… 查看全部问答> |
|
目前鄂尔多斯为吸引大批有识之士进驻鄂尔多斯发展,政策上给予大力扶持,现面向社会诚挚招募有创业意向的大学生进驻鄂尔多斯高科技产业园区,开展创业项目,本人大学学的是电子信息科学专业,一直对嵌入式有浓厚的兴趣,觉得创办一个 ...… 查看全部问答> |




