历史上的今天
今天是:2025年02月04日(星期二)
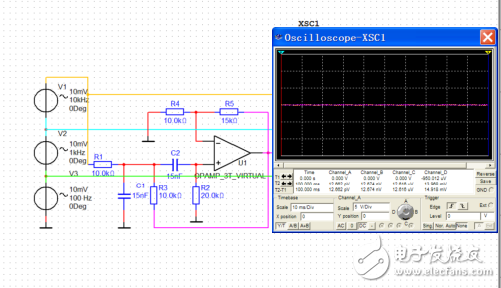
2020年02月04日 | multisim虚拟仪器之四通道示波器
2020-02-04 来源:elecfans
四通道示波器(4ChannelOscilloscope),可以同时对4路信号进了观察和测量。因而在对路以上信号进行对比观察和测量时,更为方便。
四通道示波器的面板布局、功能和设置与两通道示波器基本一致,不同的仅是通道切换。在ChannelA区右边有一个4档转换开关的旋钮,默认位置为A将鼠标移到旋钮上,在靠近外围字母的位置,单击左键,旋钮的标识指针即指向相应的字母,频道名称随即相应改变。即可对该频道进行参数设置,设置完成后,再切换至其他通道。
四通道示波器面板显示与设置

四通道示波器使用举例

四通道示波器有ABCD4个输入端,可分别接4个不同的被测节点。为便于观察,四条连接线应设置为不同的颜色。

打开仿真开关,过一会将它关闭。

双击示波器图标,将其面板打开。用鼠标调节TImebase区的Scale项(减小)。

用鼠标调节ChannelA区的Scale项(减小)。
使显示的信号幅度小于屏幕高度的1/4。

再调节TImebas区的Scale项,使显示的信号波形为2~3个周期。
必要时通过屏幕下方两端的小箭头调节显示波形的位置。
史海拾趣
|
用VS2005调试的wince应用程序,在开发板上运行的时候出现如下错误: 致命的应用程序错误 应用程序test.exe执行了一个非法操作,将被关闭。若问题持续出现,请与供应商联系。 程序:Test.exe 异常:0xc00000FD 地址:00011860 问题出现在哪呢 ...… 查看全部问答> |
|
大家好: 请大家帮帮我,我把2003的程序移到VS2005上,编译报一个错误(函数调用产生歧义的错误)如下: error C2668: \'ATL::TrackPopupMenu\' : ambiguous call to overloaded function C:\\Pro ...… 查看全部问答> |
|
本帖最后由 dontium 于 2015-1-23 13:32 编辑 今天,做了一个lm306的滞回比较电路,但是出波后每个方波下有一个下冲,请问是什么原因造成的 [ 本帖最后由 markzhao 于 2011-7-3 16:20 编辑 ] … 查看全部问答> |
|
嵌入式系统的发展促进 了智能设备的网络化, 针对家庭智能化 问题 , 提出了智能家居系统的应用模型, 设计了一种基于MS P 4 3 0 F 1 4 9单片机的具有网络接口的智能设备控制器, 分析其硬件接 口电路 、 软件层次结构和应用软件开发方法, 实现了 ...… 查看全部问答> |




