历史上的今天
今天是:2025年02月05日(星期三)
2020年02月05日 | AVR下载线存在问题
2020-02-05 来源:eefocus
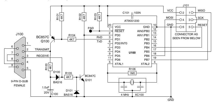
ATMEL提供的AVR下载线存在问题,以下是AVR下载线的电路图:

上面的电路图为ATMEL公司提供的电路,改进后的电路跟上面的电路类似.下载线使用AT90S1200单片机.AT90S1200的单片机的引脚如下:

我使用改进后制作的下载线做实验,结果用不到一天,下载器就完蛋了.元器件没有坏,而是芯片AT90S1200工作不正常,
我的下载器是一直连着我的电路板的AT90S8515(我用AT90S8515做开发),而我的AT90S8515里的程序会对SCK,MISO,MOSI操作.经过多次复位之后,AT90S1200的程序被改(或被擦除). 也就是说AT90S1200被AT90S8515反编程,反擦除.AT90S1200的上电复位过程中,如果SCK,MISO,MOSI有脉冲,AT90S1200会进入自编程 .上电复位的时间又长,至少20个毫秒以上(慢启动), 我的AT90S8515启动要比AT90S1200快(因为我在AT90S8515的RESET端接了一个较小的上拉电阻).
史海拾趣
|
现在研究解析视频文件,有没有什么接口,看了开发指南提到的AM-MEDIA-TYPE。也看了IMediaDet一些接口似乎帮不上忙 请高手指点下,是不是要用最笨的方法打开每个文件对响应的文件进行信息提取 希望指点下directshow有没有可以用到的接口,谢谢… 查看全部问答> |
|
请问用WinDriver 怎么产生.SYS 文件? 我用WinDriver 生成的驱动文件,通过VC6.0 编译调试都通过了,现在想生成.SYS文件,但是不知道怎么做,有谁知道吗?谢谢… 查看全部问答> |
|
随着我国高速公路的蓬勃发展,智能交通管理在保障安全、提高交通管理效率等方面发挥着越来越重要的作用。交通信息发布系统亦称之为交通诱导信息系统,是高速公路监控系统的重要组成部分,是智能交通系统ITS重要的显示手段。作为智能交通管理 ...… 查看全部问答> |
|
给大家分享一套51单片机的视频资料。主要深入讲解51单片机的原理,对单片机初学者和通过开发板直接学单片机的朋友很有帮助。 视频比较大,这里上传不了,可以到这个链接了解详情:http://item.taobao.com/item.htm?spm=a1z10.3.w1017-1672417912.1 ...… 查看全部问答> |




