历史上的今天
今天是:2025年02月06日(星期四)
2020年02月06日 | 30MHz至2000MHz宽带下变频器设计
2020-02-06 来源:elecfans
在雷达、扫描接收器、电缆基础设施和仪表等传统宽带射频应用中,单个接收器链路通常不够宽,不能覆盖整个有用带宽。人们常常使用多个并联信号链路来模拟单个宽带接收器链路。这导致费用和复杂性较高、设计时间较长。因此,减少并联通路几乎是所有接收器设计的重中之重。这些宽带射频接收器非常有用,它们甚至适用于频带较窄的应用,可重用于仅因软件修改而稍有不同的产品,因此能够节省总的工程时间,降低生产成本。
LTC5510是一款1MHz至6GHz的有源混频器,可在极宽的输入带宽上提供高性能,该器件可用于上变频和下变频应用,具备灵活的电源,停机时功率极低,仅需要很低(0dBm)的LO驱动电平。
图1显示了一个可用带宽为30MHz至2GHz的双转换接收器。一般情况下,为了覆盖这个带宽,会需要两至3个并联链路。而采用LTC5510,可以用单个电路轻松覆盖这一带宽。
描述
在图1中,范围在30MHz至2GHz的RF输入信号首先经过预选器滤波,第一个LTC5510运用高压侧LO注入,将该信号升频转换至2.5GHz中频(IF)。通过上变频至高于最高输入信号频率的IF,可在进入第二级频率转换之前轻松地滤除镜频信号。然后,第二个LTC5510将该信号降频转换至140MHz,进一步对该信号进行滤波和处理。

图1:双转换接收器方框图。
所测得的整个信号链路的功率增益、IIP3和噪声指数如图2和图3所示。

图2:所测得的接收器增益和IIP3。

图3:所测得的接收器噪声指数。
当试图接收这类频率范围很宽的信号时,一些意想不到的混频分量可能污染输出信号。重要的是,要测量这些信号的衰减,以确保它们不会影响射频链路性能。在图1所示的射频链路中,最成问题的混频分量是LO-(2&TImes;RF),该分量碰巧落在2.5GHzIF上。所测得的混频器1之2&TImes;1杂散噪声如图4所示。

图4:混频器1的2&TImes;1杂散噪声性能。
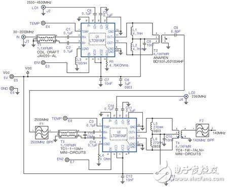
图5显示了两级接收器的完整原理图。

图5:双转换接收器的完整原理图。
总结
LTC5510有源混频器在上变频和下变频应用中均可提供高性能。其独特的宽带50Ω匹配输入使该器件尤其适用于高性能宽带接收器,同时还可降低总的解决方案成本并简化设计。另外,本文信号链路的更高频率版本(也采用LTC5510)可以改为并联链路,以在需要时提供更宽的总带宽。
史海拾趣
|
com.sys的完整代码: #include #define NTSTRSAFE_LIB #include #define COM_DRIVER_NAME L\"\\\\Device\\\\Serial0\" //要绑定的设备名 //延时用的 #define DELAY_ONE_MICROSECOND &nbs ...… 查看全部问答> |
|
我用的是TX-1C实验板,自己写的程序为什么读取温度时是一个不正确的数,而且不会随外界温度改变????[attach]74559 这是我的程序和正确程序对比,我看不出什么大差别……[/attach] [ 本帖最后由 sphs ...… 查看全部问答> |
|
今年夏季,举世瞩目的欧洲杯和奥运会在欧洲大陆举行。这是多少球迷和体育爱好者梦寐以求的时刻。 今年夏季亚太地区的电子元器件和分销市场,特别是各大电子元器件原厂和授权代理商举办的技术高峰论坛会传递哪些信息呢? ...… 查看全部问答> |
|
刚回来遇到这个事情,有点头疼,还好解决了 [ 本帖最后由 54chenjq 于 2012-12-25 16:41 编辑 ]… 查看全部问答> |
|
创荣发以设计、产品、规模、服务赢得了多家国际著名厂商的信赖,是行业中少有的通过多家国际著名厂商与品牌体系审核合格的企业,从而成为其研发与制造的战略合作伙伴,产品 70% 销往国外,服务于世界500强中70%的消费电子类企业。公司分别获得了 IS ...… 查看全部问答> |
|
利用STM32F429I开发板已有触摸屏的优势,参与了【手机DIY】活动,详情在: https://bbs.eeworld.com.cn/thread-438739-1-1.html 欢迎来拍砖~ https://bbs.eeworld.com.cn/thread-438739-1-1.html 拨打10086: 来电话了,我是接呢,还是不接 ...… 查看全部问答> |




