历史上的今天
今天是:2025年02月15日(星期六)
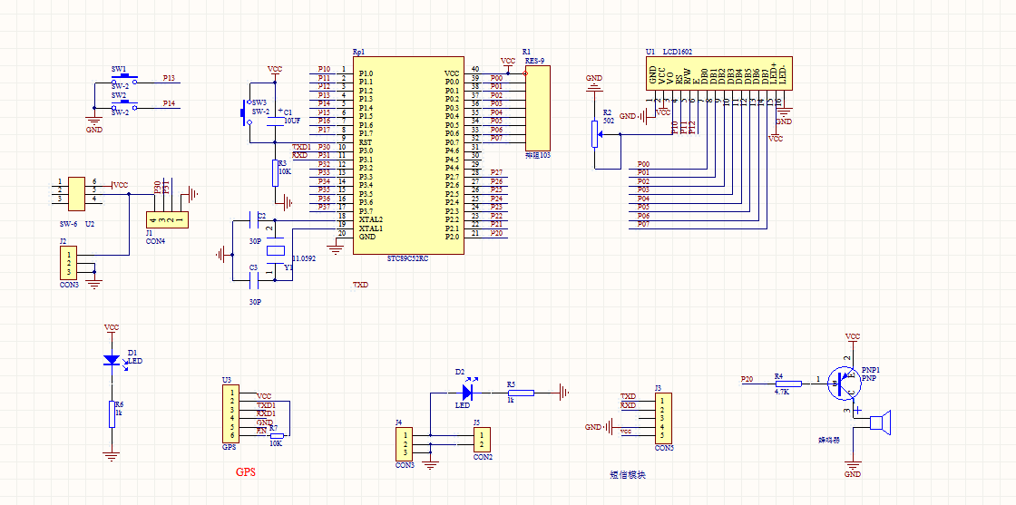
2020年02月15日 | 51单片机GPS+sim800c GSM定位短信LCD1602液晶显示程序
2020-02-15 来源:51hei
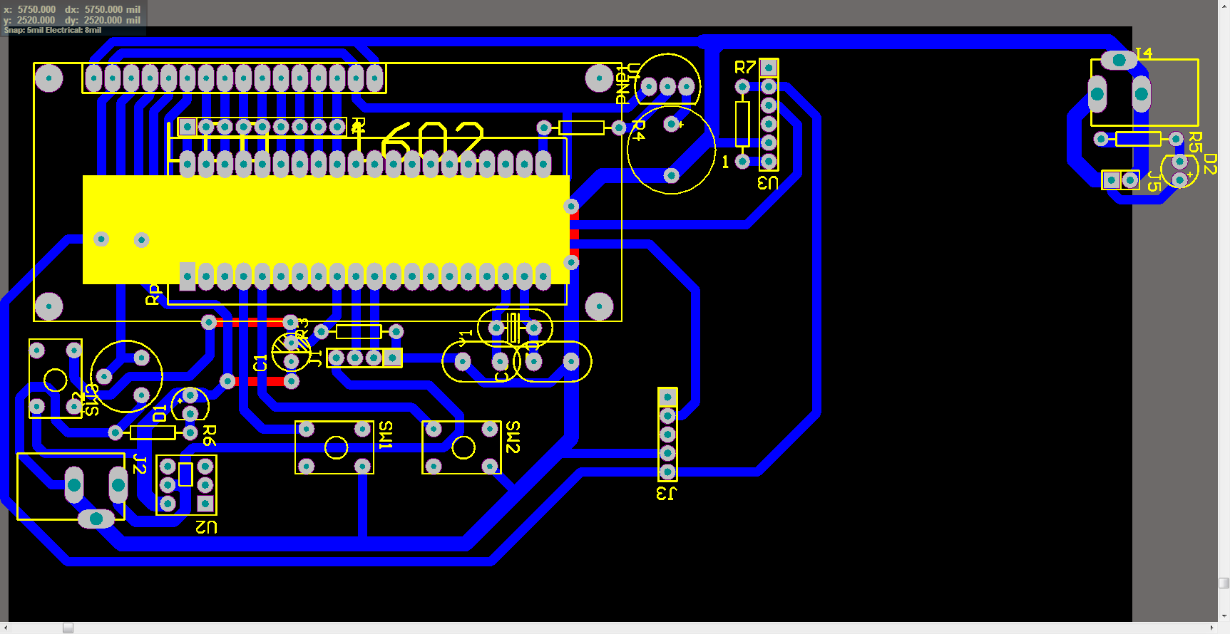
一个练手的小设计,有点丑哈。附上程序和原理PcB图。


第一次发帖,做的不好烦请原谅哈
按键功能一个按键报警,蜂鸣器响,另外一个按键发送短信到指定的手机上,手机号码程序里面写好就行了
单片机源程序如下:
#include "common.h"
#include "uart.h"
#include "gps.h"
#include "gsm.h"
#include "lcd.h"
#define GPS_STR_LEN 48
uchar ess_inc;
//char xdata GPS_SEND_STR[GPS_STR_LEN];
sbit key = P1^3;
sbit key1 = P1^4;
sbit GPS_EN=P3^4;
sbit led1 = P3^3;
#define RMC_YES led1 = 0
#define RMC_NO led1 = 1
GPS_INFO GPS; //GPS信息结构体
bit GPS_rx_flag = 0;
bit GPS_Have_flag = 0;
#define SEND_NUMBER "AT+CMGS="13420106297"rn"
char xdata send_data[37]="N: ',E: ',2000-00-00,00:00rn";
unsigned char send_len= 0;
bit dis_flag = 1;
bit sendflag=0;
/****************************************
显示时间
/****************************************/
void GPS_DispTime(void)
{
uchar i = 0;
uchar ch;
char time[5];
Int_To_Str(GPS.D.year,time);//年
LCD1602_Set_AC(0, 1);
i = 0;
send_len = 18;
while(time[i] != '




