历史上的今天
今天是:2025年02月15日(星期六)
2020年02月15日 | 示波器秒变电视机 女工程师逆天DIY
2020-02-15 来源:elecfans
我们通常认为示波器是被用来分析电子电路的。但是很少有人注意到,当有视频信号的时候,它同样也可以像电视机一样工作。在这片文章中,你将会了解到如何把你的示波器变成一个电视机或者视频监控器。同时你也将会了解到,背后的原理是什么样的。

示波器的视频信号的显示。我们传统都认为示波器仅仅是枯燥得被用来分析电子电路,但是它同样可以像二十世纪时的电视机一样使用。如果要理解方法,那我们必需理解电视机是如何工作的。
全球一共有三种视频信号:NTSC,PAL以及SECAM。
NTSC是National Television System Committee的缩写,采用这种制式的主要国家有美国、加拿大和日本。而我们中国采用的是PAL制的电视信号。这两种信号本质上是差不多的,这里主要介绍NTSC。而SECAM不适合这里的应用。
首先,电子显像管式的电视扫描图片时是从屏幕的左上角,然后从左至右逐行扫描,从上至下,直至完成一张图片。这一张图片便是一帧,随后整个过程重复一遍完成下一帧。由于整个过程很快,所以肉眼几乎查觉不到什么。
屏幕的扫描方法有两种interlaced scanning和progressive scanning。它们不同之处在于扫屏的方法。这两种方式是互相不兼容的,必须经过转换后才能进行互相使用。交错扫描指的是每一副画面或每一帧被分割成了两个子图片(如下图的两个FIELD)。交错扫描在屏幕扫描过程中由两个路径组成,首先扫描组成Field1的水平路径,然后回到初始点,扫描Field2的水平路径,然后回到初始点。这种方法的好处是,行与行之间不会存在间隙,也可以提高视频的分辨率。

逐行扫描,扫描路径只有一个,从上至下扫描水平线。如下图。

在1940年,NTSC引入了黑白视频标准,将横向同步信号、纵向同步信号以及辉度信号等信息捆绑在一个通道内。其实我们在后面使用时,最关键的是需要理解Luminance Levels,即辉度水平(电压水平)。

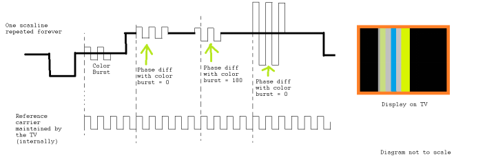
随后在接下来的几十年中,又推出了彩色视频信号标准。彩色视频信号为了能与黑白电视信号相兼容,它的信号的基本结构是一致的,只是将携带色调、饱和度信息的载波及标准颜色波形(color burst)附加至原有黑白视频信号中。因此在visible line interval的时间段,波形所表达的信号参数分别为Luminance辉度、Hue色调、Saturation饱和度。色调即由相位角(Phase)来表达,饱和度由振幅(Amplitude)来表达,辉度由平均水平(Level)来表达。

在NTSC信号中,含有颜色信息的载波频率为3.57954525Mhz,标准颜色波形(Color Burst)的振幅为20IRE(140IRE=1V)。标准颜色波形的作用是与电视机内部的振荡器进行同步用的。如果你想知道哪个相位角对应哪种颜色,那可以参考NTSC矢量图。下图表达说明了颜色的解析过程。


通常来说示波器的CRT使用的是向量扫描。然而为了显示视频信号,它必须采用光栅扫描技术。形象点说,就比如说要画个圆,想象在一张纸上淡淡地画紧密而又互相水平的水平线,仅仅在你要显示圆的地方加深。一般来说,NTSC信号水平扫描频率为15.734kHz,垂直扫描频率59.94Hz。水平刷新频率表明电子束以多快的速度从左向右移动。垂直扫描频率表明电子束以多快的速度从上向下移动。首先需要给示波器提供这两个频率的锯齿波信号。
为什么要使用锯齿波?想象一下屏幕扫描过程是从上至下,从左至右的。随后产生信号的设备装置或电路有能力产生真正的锯齿波波形。
当然我们可以选择电脑的声卡、手机声卡、信号源或者自己搭建个电路来达到产生所需信号的目的。如果你运气好的话,你可以在老式的电视机上获取所需的锯齿波信号。
在进入下一步前,我们需要对波形进行检查。如果的确是锯齿波,没有弯曲等情况,那我们可以进入下一步了。
接着我们需要找到一个方法,如何使扫描过程中的每一个点获得一个特定的亮度,从而构成一个完整的图片。示波器除了垂直方向的输入和水平方向的输入外(CH1和CH2通道),我们有时候可以看到另外一种输入端,上面通常标注着“Ext.Sync.”,“Ext.Input”或者“Z-Axis Input”。
Z轴输入是一个亮度调制输入,功能是控制显示信号的亮度。可以说X轴是从左至右,Y轴是从上至下,Z轴向前向后。至于它的性能参数,我使用的示波器是二手的,在网上查找说明书,显示参数为TTL compatible (blanked at TTL high),42Vmax,输入阻抗10千欧。
简单点说,输入电压值越高,点就越暗,电压值越低,点就越亮。我具体测试下来,大概在1-2V内亮暗有明显的变化,大约2V以上全暗,1V以下全亮。视频信号首先要被反转才能使用,否则就是白的地方变成黑的,黑的地方变成白的。
首先按下图连接,所需材料:示波器、信号源(可以是声卡等等)、视频信号源(摄像机、电视信号)、电线连接器等等。
外部的信号源提供垂直扫描信号和水平方向的扫描信号,Z轴输入视频信号控制亮暗。如果发现图像出现翻滚的情况,此时表明实际扫描频率与标准频率之间有一点点的差别,需要重新调整扫描信号频率。同时注意视频信号需要反转,并且进行适当的调整。我这里使用的是一个放大电路来对视频信号调整(可参见后面的电路图),当然你可以使用视频信号调整器来调整。

X轴扫描波形

Y轴扫描波形

实际效果,如下:
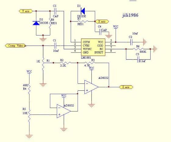
我们还可以使用LM1881来产生一个稳定的垂直与水平的信号源。LM1881可以根据当前输入的视频信号产生与之匹配的垂直与水平扫描的方波,具体可以网上下载LM1881的芯片资料。我们再使用简单的RC电路将方波改为锯齿波(或者是有一定的斜率)。下图是我使用的电路,一共分为两个部分,X轴Y轴扫描信号和视频信号调整。
X轴Y轴扫描信号部分,前面说过,不再重复。里边的二极管用1N4148,R和C的具体值希望读者自己通过调整找到合适的值。
视频信号调整部分,作用是将视频信号反向,同时可以调整视频信号的放大值及信号之间的相对值,也即视频的亮度及对比度。里边有两个可调电阻,分别可以调整视频的亮度及对比度。读者可以亲身实践一下,当然也可以在原有的电路上进行改进。

LM1881输出的方波X轴Y轴方波信号。


在下图中,上面是经过反向的视频信号。
下面是原始的视频信号,通过示波器可知,NTSC信号的范围是在-1到1伏特之间。其中大约-0.4v的地方是同步信号所在。大概0v左右的地方是黑色所在的位置。我们主要是要获取0V以上的信息。
史海拾趣
|
请教:WINCE里如何预设WIFI IP和WIFI的相关登录设置? 比如要预设IP、网关、DNS, 还有WIFI的加密方式、密码。 我想应该是修改注册表,但是我不知道在哪改,请指教。 全部的总数奉上!… 查看全部问答> |
|
有谁能提供USB鼠标键盘驱动,模拟鼠标键盘自动按键,以前用了wion.vxd,但是USB不可以 有谁能提供USB鼠标键盘驱动,模拟鼠标键盘自动按键,以前用了wion.vxd驱动,PS/2接口可以模拟按键盘, 但是USB接口不可以模拟按键 如果人能提供这样的驱动程序,本人不胜感激,大大给分,给分... … 查看全部问答> |
|
求一个可以 load nk.bin 的 loadcepc.exe 的可执行文件, 在线等!!! 这个文件编译太费事了, 找了个 msvc152 的编译器, 一堆编译错误。 有那位兄弟有 loadcepc.exe 的可执行文件, 最普通的就行了,我想在 cepc 上试一个东西。 mail: bamu1984 # 163.com … 查看全部问答> |
|
library ieee; use ieee.std_logic_1164.all; use ieee.std_logic_unsigned.all; entity read_write is port( clk : in std_logic ; mcu_oe : in std_logic;   ...… 查看全部问答> |
|
与前面已讲述的电场屏蔽及磁场屏蔽的机理不同,电磁屏 蔽对于电磁波的衰减有三种不同的机理: x 当电磁波在到达屏蔽体表面时,由于空气与金属的交界面上 阻抗的不连续,对入射波产生的反射。这种反射不要求屏蔽 材料必须有一定厚度,只要求交界 ...… 查看全部问答> |
|
http://www.bsechr.com.cn/news.asp?anclassid=58&mnclassid=165Linux的标志是一只十分可爱的小企鹅,而FreeBSD的标志是一个拿着叉子的小恶魔。你是否经常会听到人们把 Linux及 BSD 系统混为一谈?是的,我有时会经常听到一些新手,甚至于媒体都这 ...… 查看全部问答> |




