历史上的今天
今天是:2025年02月18日(星期二)
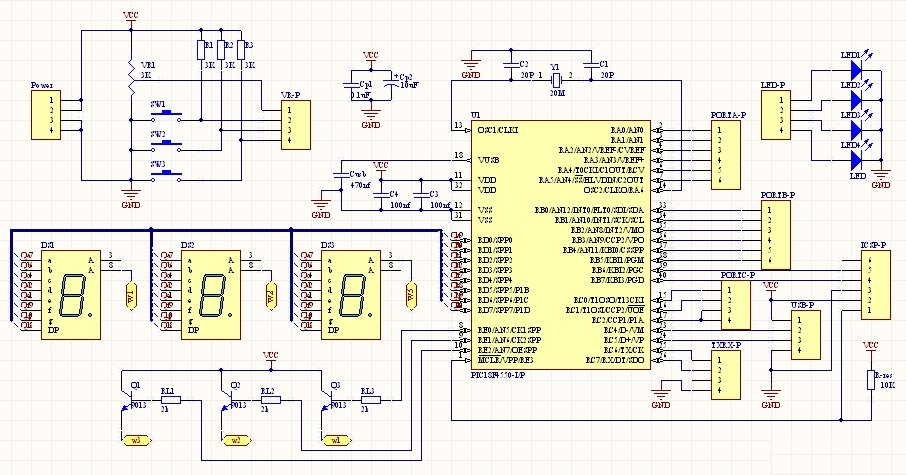
2020年02月18日 | PIC数据采集系统接口电路设计图
2020-02-18 来源:eefocus
简介:ICSP接口电路、USB接口电路、A/D转换。
ICSP接口电路
在线串行编程ICSP,是PIC单片机的特点之一,它可以把程序直接烧写到单片机中,并对单片机进行在线串行编程与调试。ICSP接口电路只有五根线,依次为: VPP、VDD、VSS、PGD、PGC,它们与PIC单片机的连接如下图:

为保证ICSP安全正常工作,烧写时序线PGD和PGC、烧写电压VPP要与其它电路完全隔离。
USB接口电路
本设计中的USB接口图如下,PIC18F4550($4.1800)采用总线供电模式,应用的所有电源均来自USB。USB四根接线中,D+,D-是USB通信的两个数据线。PIC18F4550($4.1800)内置有3.3V 稳压器,为内部收发器和内部/外部上拉电路提供电源。使用USB功能时,要设置内部稳压器使能。外接电容Cusb是为PIC单片机稳定运行而加的。

A/D转换
A/D转换模块集成在PIC18F4550($4.1800)内部,是数据采集电路的主要组成部分。40 引脚的PIC18F4550($4.1800)内置的模数转换器,具有13 路输入,10位数字信号输出,可以直接使用。
I2C总线接口、SPI接口、I/O接口
1)I2C总线
I2C总线是一种两线制串行总线,通过SDA和SCL在连到总线上的器件之间传送数据,根据唯一地址识别每个器件,用于连接微控制器及其外围设备。
2)SPI接口
SPI总线系统是一种同步串行外设接口,它可以使微控制器与各种外围设备以串行方式进行通信。
3)I/O接口
以上三个模块是PIC18F4550($4.1800)本身具有的功能,都可以作为数据采集系统的输入端,把外界数据传输给单片机进行转换、处理。它们的使用拓展了数据采集功能,使采集的数据不仅仅局限于模拟信号,还可以是传感器采集到的数字信号,可以是串行输入的信号,也可以是并行输入的信号。
电路原理图:
上一篇:基于PIC单片机的测温网络的开发
史海拾趣
|
谁做过2440的wince 5.0的bsp移植到wince6.0? 我有个2440的板子,想把5.0换成6.0。该怎么移植,大家给点意见… 查看全部问答> |
|
小弟准备升大三,想搞嵌入式,纠结考研呢,大家帮我,对编程有兴趣,想搞嵌入式 LINUX 请教前辈们 小弟准备升大三,想搞嵌入式,纠结考研呢,大家帮我,对编程有兴趣,想搞嵌入式 LINUX,这些偏软的工作, 现在经常参加竞赛,明年有个全国电子设计大赛,如果考研就没时间参加了。还有就是,很多人说考研对以后长远发展还是很有好处的 ...… 查看全部问答> |
|
我把外围电路设计过程中的参考资料全部汇总了放上来,欢迎大家下载,有商业板的资料,有开源的资料,有原厂的资料,有我们坛子里网友分享的资料,下一步准备把全部原件库和封装库发上来,这个我还在整理,等我画完了就上传,希望大家都更贴补充 ...… 查看全部问答> |
|
本帖最后由 ddllxxrr 于 2014-7-30 09:58 编辑 这个我认为是选择mbed的好处啦。为什么呢,不用看手册,不用去构思,拿来主义,只两句话两板线就可实现串口通讯。 少费话,上程序! #include \"mbed.h\" DigitalOut myled(LED1); Serial pc( ...… 查看全部问答> |
|
转自:中国电源协会 UPS电源系统作为顺应电力市场需求发展起来的高技术产品,它具有明显的电力保护功能:当市电断电时,不间断地向负载继续供电;在市电不稳定的时候,可以避免负载遭受欠压、浪涌冲击等的危害,并全面地改善供电质量;当供电系统 ...… 查看全部问答> |
|
本帖最后由 lzwml 于 2016-5-4 16:34 编辑 调试某程序非常简单的程序,简单到认为不可能存在缺陷,但该BUG处理时间超过12小时: 程序属于后台进程,监控系统每隔15秒检查外设IO状态,IO异常后发出报警或复位外设,外设都在linux下有/sys/class等 ...… 查看全部问答> |
|
用芯片换购的esp8266板子到了,顶着大太阳到公司门口取了回来,迫不及待的拆开一睹风采。两个对称的按键,双排插针接口,还有清晰的丝印,主要还是有龙和蛇的图案,很漂亮,背面的长江图也很带感。版主还给配了插座,免 ...… 查看全部问答> |
|
MCU软件工程师与MCU硬件工程师招聘,工作地点在深圳南山西丽凯达尔大厦 深圳市道一信息科技有限公司是专注电子信息领域技术研发和产品应用拓展的综合型科技企业。公司总部位于深圳南山西丽凯达尔大厦,在美国、韩国设立有区域营销和应用支持中心,制造和服务基地位于广东东莞。有意向请联系 ethan18676788016   ...… 查看全部问答> |




