历史上的今天
今天是:2025年02月18日(星期二)
2020年02月18日 | 89c51单片机控制两个步进电机正反转加减速
2020-02-18 来源:51hei
序有详细注释。
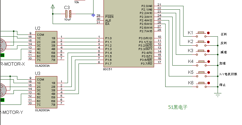
仿真原理图如下
单片机源程序如下:
/*******************************************************************************
* 实 验 名: 步进电机实验
* 使用的IO: 电机用P1口,键盘使用P2.0、P2.1、P2.2、P2.3、P2.4、P2.5
* 按键功能:K1;正转 K2;反转 K3;低速转动 K4;高速转动 K5:电机切换 K6;停止
* 实验效果: 按下K1键,顺时针转,按下K2键,逆时针转,按下K3键,低速,按下K4键,高速。
按下K5键,转动的电机停止,并切换到控制另一个电机
按下K6键,转动的电机停止,按下K1或K2时,刚才停止的电机继续转动
*******************************************************************************/
#include "reg52.h"
//电机IO
#define GPIO_MOTOR P1 //宏定义 对端口进行操作,定义电机接口为P1
//sbit F1 = P1^0;
//sbit F2 = P1^1;
//sbit F3 = P1^2;
//sbit F4 = P1^3;
//sbit F5 = P1^4;
//sbit F6 = P1^5;
//sbit F7 = P1^6;
//sbit F8 = P1^7; //另种操作,位操作,定义电机接口为P1.0~p1.7
//按键IO
sbit K1=P2^0; //正转
sbit K2=P2^1; //反转
sbit K3=P2^2; // 减速
sbit K4=P2^3; // 加速
sbit K5=P2^4; // 电机切换
sbit K6=P2^5; // 停止
unsigned char code FFW_X[8]={0xf1,0xf3,0xf2,0xf6,0xf4,0xfc,0xf8,0xf9}; //X反转顺序
unsigned char code FFZ_X[8]={0xf9,0xf8,0xfc,0xf4,0xf6,0xf2,0xf3,0xf1}; //X正转顺序
unsigned char code FFW_Y[8]={0x1f,0x3f,0x2f,0x6f,0x4f,0xcf,0x8f,0x9f}; //Y反转顺序
unsigned char code FFZ_Y[8]={0x9f,0x8f,0xcf,0x4f,0x6f,0x2f,0x3f,0x1f}; //Y正转顺序
unsigned char Direction,Speed,X_Y=0,stop=0; // Direction 转向标志位,Speed 延时函数的参数,通过改变它大小来控制电机转速
//X_Y 电机的参数 X_Y=0为Y电机 X_Y=1为X电机
void Delay(unsigned int t); //stop为控制电机停止的标志位,但它为1时,电机停止
void Motor(); //电机旋转函数
/*******************************************************************************
* 函 数 名 : main
* 函数功能 : 主函数
* 输 入 : 无
* 输 出 : 无
*******************************************************************************/
void main(void)
{
unsigned char i;
Speed=30; //Speed 延时函数的参数,通过改变它大小来控制电机转速
while(1)
{
/********************检测按键K1是否按下***********************/
if(K1==0) //检测按键K1是否按下
{
Delay(1); //消除抖动
if(K1==0)
{
Direction=1; //Direction 转向标志位,为1时为正转
stop=0; //按下K1时,对stop停止标志位清零,如果之前按下停止键,清零之后才能启动
}
while((i<200)&&(K1==0))//检测按键是否松开
{
Delay(1);
i++;
}
i=0;
}
/********************检测按键K2是否按下***********************/
if(K2==0) //检测按键K2是否按下
{
Delay(1); //消除抖动
if(K2==0)
{
Direction=2; //Direction 转向标志位,为2时为反转
stop=0; //按下K1时,也对stop停止标志位清零,如果之前按下停止键,清零之后才能启动
}
while((i<200)&&(K2==0))//检测按键是否松开
{
Delay(1);
i++;
}
i=0;
}
/********************检测按键K3是否按下***********************/
if(K3==0)//检测按键K3是否按下
{
Delay(1);//消除抖动
if(K3==0)
{
Speed=60; //Speed 延时函数的参数,通过改变它大小来控制电机转速
//87行代码定义Speed=30;但按键K3按下后,Speed=60,这时转速就会降下来
}
while((i<200)&&(K3==0))//检测按键是否松开
{
Delay(1);
i++;
}
i=0;
}
/********************检测按键K3是否按下***********************/
if(K4==0) //检测按键K4是否按下
{
Delay(1); //消除抖动
if(K4==0)
{
Speed=20; //Speed 延时函数的参数,通过改变它大小来控制电机转速
//87行代码定义Speed=30;但按键K4按下后,Speed=20,这时转速就会降下来升上去
}
while((i<200)&&(K4==0))//检测按键是否松开
{
Delay(1);
i++;
}
i=0;
}
if(K5==0)//检测按键K1是否按下
{
Delay(1);//消除抖动
if(K5==0)
{
Direction=0; //X_Y 电机的参数 X_Y=0为Y电机 X_Y=1为X电机
if(X_Y==0) //当切换电机时,对Direction=0;对标志位清零,防止上个电机的转向影响本次所控电机
X_Y=1;
else
X_Y=0;
}
while((i<200)&&(K5==0))//检测按键是否松开
{
Delay(1);
i++;
}
i=0;
}
if(K6==0)//检测按键K1是否按下
{
Delay(1);//消除抖动
if(K6==0)
{
stop=1; //stop为控制电机停止的标志位,但它为1时,电机停止
}
while((i<200)&&(K6==0))//检测按键是否松开
{
Delay(1);
i++;
}
i=0;
}
Motor();
}
}
/*******************************************************************************
* 函 数 名: Motor
* 函数功能: 电机旋转函数
* 输 入: 无
* 输 出: 无
*******************************************************************************/
void Motor()
{
unsigned char i;
for(i=0;i<8;i++)
{
if(Direction==1&&X_Y==0&&stop==0) //正转&Y电机&电机没按下停止
GPIO_MOTOR = FFW_Y[i]&0xf0;//取数据,‘&’按位与
if(Direction==2&&X_Y==0&&stop==0) //反转&Y电机&电机没按下停止
GPIO_MOTOR = FFZ_Y[i]&0xf0;
if(Direction==1&&X_Y!=0&&stop==0) //正转&X电机&电机没按下停止
GPIO_MOTOR = FFW_X[i]&0x0F;//取数据
if(Direction==2&&X_Y!=0&&stop==0) //反转&X电机&电机没按下停止
GPIO_MOTOR = FFZ_X[i]&0x0f;
Delay(Speed); //调节转速
}
}
/*******************************************************************************
* 函 数 名 : Delay
* 函数功能 : 延时
* 输 入 : t
* 输 出 : 无
*******************************************************************************/
void Delay(unsigned int t)
{
unsigned int k;
while(t--)
{
for(k=0; k<80; k++)
{ }
}
}
史海拾趣
|
为什么把NT-TR01F模块一接为接收模式,模块就不断地产生数据,而且产生数据的速率很高。请各位高手帮帮忙解决一下,急啊~~谢谢啦!!!… 查看全部问答> |
|
头戴式显示器有什么稀奇的,入眼式才厉害呢!华盛顿大学的研究小组将灯管与电路整合进了隐形眼镜。这种入眼式显示器与普通隐形眼镜一般大,可惜现在还点不亮。不过在能点亮之前,相信大家都很关心一个问题--佩戴舒适度。因此他们在兔子的红眼睛 ...… 查看全部问答> |
|
1.串口通信的基本原理: 一般计算机与外部设备通讯有两种方式: 并行传送(Parallel ):一次的传输量为8个位(1字节),通过并行端口,如打印机 串行传送(Serial ):一次只传输1个位,通过串行端口,如RS-232 位与字节的概念: &n ...… 查看全部问答> |
|
我们单位原来做的那一块极度萎缩,认为没有前途,根据大政方针要深入嵌入式开发,可是我对于这一块很不熟悉,对于C、DSP、硬件、linux内核都是重头入门,做了10多年的MIS,都快要人到中年了,现在又要重头入门,我该怎么办啊?真的要再重头来做嵌入 ...… 查看全部问答> |
|
【低功耗】Altera低功耗Cyclone III FPGA实现了便携式应用的高度集成 Altera公司(NASDAQ: ALTR)近日宣布,65-nm Cyclone® III FPGA系列推出新的8x8 mm2封装(M164),为设计人员提供单位电路板上容量最大的FPGA。设计人员现在可以充分利用Cyclone III器件的低功耗和大容量领先优势,设计实现消 ...… 查看全部问答> |
|
本帖最后由 Sur 于 2014-11-1 12:14 编辑 1、 首先要下载一个ccs_setup_win32安装包(8.72M)地址https://download.eeworld.com.cn/detail/Sur/5371212、 下面需要注意的是电脑里面的防病毒软件,如果没有关的话会有如下对 ...… 查看全部问答> |
|
本帖最后由 le062 于 2015-10-15 10:11 编辑 1. 内核版本与官网15.05源不一致 解决:已将git中的master回溯到15.05,重新拉取编译即可。放在百度云中的dl文件夹也已更新。 2. nfs服务器不能开机自启动以及启动后局域网不能访问 在/etc/pro ...… 查看全部问答> |
|
功能要求: 1,MT66XX平台,根据功能要求选取性价比最合适的。 2,蓝牙抗干扰性强 3,无线电广播 4,电源充放 Q:久陆七叁叁5零,重酬!! 此内容由EEWORLD论坛网友9673350原创,如需转载或用于商业用途需征得作者同意并注明出处 … 查看全部问答> |
|
1.基本RC耦合放大电路 稳压电阻:为稳定偏置电压而设置 旁路电容: 阻断稳压电阻上的交流通过。不加还会影响到放大倍数,使放大倍数减小。 2.功率放大(使用变压 ...… 查看全部问答> |




