历史上的今天
今天是:2025年02月21日(星期五)
2020年02月21日 | 单节锂电池供电内置升压2×10W立体声D类音频功放解决方案
2020-02-21 来源:EEWORLD
3.7V锂电池供电依然是现阶段便携式音箱主流方式。在有限的电池电压前提下为了把输出功率做大,功放芯片内置升压模块把升压值再提高。此时,要考虑到效率问题,理论上升压越高,压差越大,效率越低。CS83785是一款内置升压音频功放IC,3.7V锂电池供电内置升压到8.5V,能提供2×10W持续功率输出。效率最高达85%,这就保证了输出功率恒定以及整机温升在正常范围之内,以及锂电池的续航时间。CS83785另一个亮点是可以支持外接12V电源直供,此时能提供2×18W输出功率。还有其他丰富的功能以及性能:两种防破音可选、扩频模式、过流保护、短路保护、过热保护等。采用简洁的EQA28封装设计生产也非常方便。
深圳市永阜康科技有限公司总结市场痛点,CS83785针对广场舞音箱、智能音箱、便携式蓝牙音响等产品提升音质体验的迫切要求,提供单节锂电供电立体声10W的极限功率输出,该型号具备极其广泛的应用前景。
CS83785应用特性
内置BOOST模块R类结构
输出功率
PO at 10% THD+N, Vbat = 3.7V
RL = 4 Ω+47uH 2 x 10W(D MODE NCN OFF)
PO at 1% THD+N, Vbat = 3.7V
RL = 4 Ω+47uH 2 x 8W(D MODE NCN OFF)
工作电压范围:3.0V到5.5V
内置两种防破音模式
BOOST升压至8.5V
86%的效率@PO=2X5W
电流限制功能,可以适应各种锂电
1. CS83785 3.7V供电对比普通音频功放7.4V直供输出功率,实测CS83785功率大2W以上:


2. CS83785整机效率测试,实测80%以上。


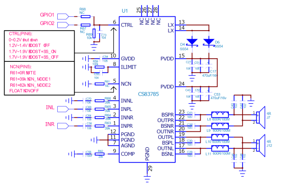
3. CS83785脚位图

4. CS83785管脚说明

5.CS83785 DEMO原理图

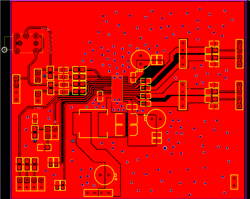
6. CS83785 DEMO板PCB顶层设计图

7. CS83785 DEMO板PCB底层设计图

8. CS83785 DEMO板贴片图

9. CS83785 DEMO板物料清单

10. CS83785 DEMO板实物图

史海拾趣
|
希望对刚开始学嵌入式,需要用到ADS的朋友有所帮助 本文转引自 飞凌嵌入式 技术论坛 http://www.witech.com.cn/ ARM ADS 全称为 ARM Developer Suite 。是 ARM 公司推出的新一代 ARM 集成开发工具。现在 ADS 的最新版本是 1.2 ,它取代了早期的 ...… 查看全部问答> |
|
爱普生今向我们推荐了一个控制器S1D13775BGA,他们说用他们的IC可以支持WVGA(800*480)的屏;不知有没哪位大侠做过?… 查看全部问答> |
|
我是一名新手,刚刚接触单片机,实习接触到了eZ430RF2500的板子。 请问demo程序里的RSSI值是什么单位呢 我把两块板子靠很近的时候是38 是根据什么算的呀 最大值是多少?… 查看全部问答> |
|
本帖最后由 dontium 于 2015-1-23 11:42 编辑 在前期研发阶段,总会手工贴一些板子,最后使用的时候总归是问题多多。有的时候直接通电调试,很多问题。然后用酒精手工清洗,能够改善一些问题。 看了这个帖子,回顾原来出现的问题原因——很多 ...… 查看全部问答> |
|
一、SMT-PCB上元器件的布局当电路板放到回流焊接炉的传送带上时,元器件的长轴应该与设备的传动方向垂直,这样可以防止在焊接过程中出现元器件在板上漂移或“竖碑”的现象。 PCB上的元器件要均匀分布,特别要把大功率的器件分散开,避免 ...… 查看全部问答> |




