历史上的今天
今天是:2025年02月24日(星期一)
2020年02月24日 | 16*16LED点阵动态显示
2020-02-24 来源:51hei
LED 点阵电子显示屏是集微电子技术、计算机技术、信息处理技术于一体的大型显示屏系统。它以其色彩鲜艳,动态范围广,亮度高,寿命长,工作稳定可靠等优点而成为众多显示媒体以及户外作业显示的理想选择。同时也可广泛应用到军事、车站、宾馆、体育、新闻、金融、证券、广告以及交通运输等许多行业。本次设计的点阵显示屏主要是通过单片机直接控制行扫描,然后用74LS138来控制列扫描。这个设计的软硬件都成功通过了PROTEUS的仿真调试。
MCS-48成功应用的推动下,许多半导体公司和计算机公司也竞相研制和开发自己的单片机系列。到目前为止,世界各地厂商也相继研制出大约50个系列300多个品种的单片机产品,可以满足不同领域的需要。代表产品有Intel公司的MCS-51单片机,Motorola公司的MC6081、MC6082系列机,Zilog公司的Z-8系列机,TI公司的TMS7000系列机等,此外Rockwell、NS、GI和日本的NEC、松下、日立等公司也先生产了自己的单片机系列。
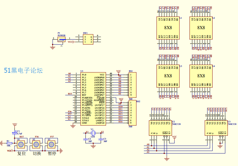
电路原理图如下:
单片机源程序如下:
#include #include #define uchar unsigned char #define uint unsigned int #define data1 P0 #define data2 P2 sbit s1=P3^6; sbit s2=P3^7; bit fangxiang; uint alt=0,net=0,sl=160; bit mode; uchar code tab[]={ // (0) (1) 新(2) 年(3) 快(4) 乐(5) (6) (7) 0x00,0x00,0x00,0x00,0x00,0x00,0x00,0x00,0x00,0x00,0x00,0x00,0x00,0x00,0x00,0x00,/*" ",0*/ 0x00,0x00,0x00,0x00,0x00,0x00,0x00,0x00,0x00,0x00,0x00,0x00,0x00,0x00,0x00,0x00,/*" ",1*/ 0x02,0x04,0x22,0x48,0x2A,0x52,0xA6,0x41,0x63,0xFE,0x26,0x40,0x2A,0x50,0x22,0x49, 0x00,0x06,0x3F,0xF8,0x22,0x00,0x22,0x00,0x23,0xFF,0x42,0x00,0x02,0x00,0x00,0x00,/*"新",2*/ 0x00,0x20,0x04,0x20,0x18,0x20,0xE3,0xE0,0x22,0x20,0x22,0x20,0x22,0x20,0x22,0x20, 0x3F,0xFF,0x22,0x20,0x22,0x20,0x22,0x20,0x22,0x20,0x20,0x20,0x00,0x20,0x00,0x00,/*"年",3*/ 0x00,0x80,0x07,0x00,0x00,0x00,0xFF,0xFF,0x08,0x00,0x04,0x81,0x10,0x82,0x10,0x8C, 0x10,0xB0,0xFF,0xC0,0x10,0xB0,0x10,0x8C,0x1F,0x82,0x00,0x81,0x00,0x81,0x00,0x00,/*"快",4*/ 0x00,0x00,0x00,0x04,0x07,0x08,0x39,0x10,0x21,0x60,0x21,0x02,0x21,0x01,0x2F,0xFE, 0x41,0x00,0x41,0x00,0xC1,0x40,0x41,0x20,0x01,0x10,0x01,0x0C,0x00,0x00,0x00,0x00,/*"乐",5*/ 0x00,0x00,0x00,0x00,0x00,0x00,0x00,0x00,0x00,0x00,0x00,0x00,0x00,0x00,0x00,0x00,/*" ",6*/ 0x00,0x00,0x00,0x00,0x00,0x00,0x00,0x00,0x00,0x00,0x00,0x00,0x00,0x00,0x00,0x00,/*" ",7*/ }; void delay(uint z) //延时子函数 { uchar x; for(;z>0;z--) for(x=110;x>0;x--); } void xianshi() //显示 { uchar aa,i; for(i=0;i<16;i++) { P1=i; //列扫描 data1=tab[net+aa]; //取出上8行数据输出 aa++; data2=tab[net+aa]; //取出下8行数据输出 aa++; delay(5); //延时 data1=0; //清屏 data2=0; //清屏 P1=0x00; //消除余辉 if(aa>30) aa=0; //字模地址 } } void main() //主函数 { ET1=1; //使能定时器0 EA=1; //开启总中断 TR1=1; //开始计数 while(1) //无限循环 { xianshi(); //显示 if(s1==0) //检测按键 { delay(30); //延时消抖 TR1=~TR1; //按下暂停 ,暂按继续 while(!s1)xianshi(); delay(30); } if(s2==0) //检测按键 { delay(30); //延时消抖 fangxiang=~fangxiang; //方向取反 while(!s2)xianshi(); delay(30); } } } void timer1() interrupt 3 { alt++; if(alt==10) //到一定的时间加以实现左移 { alt=0; if(fangxiang==0) //如果是正向 正向移动 { net=net+2; if(net>sl) //字移动数量 net=0; } else //否则反向移动 { net=net-2; if(net<2) net=sl; //字移动数量 } } }
上一篇:基于HX711+51单片机电子秤
史海拾趣
|
各位达人,我在做PCB板的时候对于如何根据元件数值选取元件封装时感到很吃力,举个例子 1.在选取三极管的时候,什么时候选TO-92A,什么时候选TO-92B? 2.一个电容比如一个100N/250V的电容,选取的是RAD0.3,这个电压的要求是不是贴片难以达到, ...… 查看全部问答> |
|
请问各位大侠SRAM与DRAM的区别? 是不是DRAM比SRAM访问速度要快, 两个是不同的存储介质,会不会是内存的某一块是SRAM,另一块是DRAM,只是地址不一样? 请大侠指点指点!谢谢!… 查看全部问答> |
|
本帖最后由 paulhyde 于 2014-9-15 09:47 编辑 传闻今年没有无线通信题目了,不知是否属实。 如果真的没有了,以前做无线通信的该怎么准备呢? … 查看全部问答> |
|
嵌入式单片机安卓画板研发和培训,高薪包就业! 改变人生轨迹 规划职业蓝图! ----信盈达成就您的高薪梦想! 技术顾问:欧阳老师15989362803,QQ:877037118 信盈达科技有限公司专业提供嵌入式Arm+Lin ...… 查看全部问答> |
|
ti5402的端口地址在哪找呢,手册里没发现呀。 ioport unsigned int port8FEE; 这句话后面的8FEE是在哪找的呀 我在手册上找不到 … 查看全部问答> |
|
找了capsense的例程,试着做了capsense控制led的工程。 功能介绍: 用手滑动capsense的触摸板,实现led颜色的改变。 具体连接: 下一步: 利用自带的放大器,完成模拟信号的放大滤波处理。… 查看全部问答> |
|
我C语言很基础····· 这个程序有很多地方都不明白·求大侠给讲解········· 红字部分是我自己理解的·和想不明白的地方············· 可能我表达的会有些不清楚···最好大侠能深刻的讲解下····· C语言我是自学 ...… 查看全部问答> |




