历史上的今天
今天是:2025年03月05日(星期三)
2020年03月05日 | 一种数控低压大电流脉冲电源设计方案
2020-03-05 来源:eefocus
简介:本文以ATmega16 为系统控制核心,结合RT8105 所组成的DC/DC 电源电路实现,最终实现了频率、脉宽可调低电压大电流的脉冲电源。
1.前言
在一些特殊应用场合,需要一种低电压大电流的电源,有时也需要电源频率、脉宽均可调整的脉冲电源。本文以ATmega16为系统控制核心,结合RT8105所组成的DC/DC电源电路实现,最终实现了频率、脉宽可调低电压大电流的脉冲电源。
2.系统组成
系统组成框图如图1 所示。

图1系统组成框图
系统首先由RT8105 构成的DC-DC电源电路产生稳定的2V 电压,该电压经过一个开关管连接至负载,通过ATmega16单片机输出的脉冲波形配合相应的驱动电路控制该开关管的导通和关断,从而在负载上形成与该脉冲波形同频率、同脉宽的脉冲电流。
此外,系统中加入了键盘、LED 和串口。键盘用于设置脉冲电源的频率和占空比,LED 用于显示当前脉冲电源的占空比,便于用户观察。串口用于与PC 机进行连接,用户可通过相应的上位机软件进行设置,该系统工作安全、稳定,操作方便。
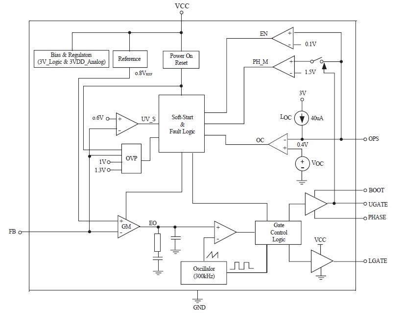
3.RT8105简介
RT8105 是台湾立锜科技股份有限公司生产的电压模式、5V/12V 输入的同步降压式PWM 的DC-DC 控制器。具有以下特点:开关频率为300kHz,输出PWM波占空比0~100% 可调,其输出的双路相位差为180°的PWM 波可直接驱动所有的低功耗N-MOSFET,内部自带误差比较器,具有实时过压、欠压、过流保护电路,系统软启动等功能。其内部结构框图如图2 所示。

图2RT8105内部结构框图
4、系统实现
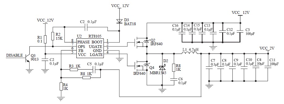
4.1. DC/DC变换电路
DC/DC 变换电路作为系统中最重要的一部分,其输出电压的稳定直接影响脉冲电源的性能。使用RT8105 可以直接驱动两路VMOS 开关管IRF640,电路结构简单。具体电路如图3 所示。

图3DC/DC变换电路原理图
图中,系统供电电压为+12V,T8105 输出两路反相PWM 波驱动Q2 和Q4,经储能电感L1 和电容滤波,产生直流电压再由FB 引脚反馈回RT8105 进而调整输出PWM 波的占空比,形成硬件闭环电路,从而使输出电压稳定到2V。
电路输出电压计算公式为:Vout=Vref×(1+R6/R4), 其中Vref 为RT8105 芯片内部的基准电压,Vref=0.8V±2%,当R6=13K,R4=8K 时输出压电压达到2.1V。
4.2. 脉冲产生电路
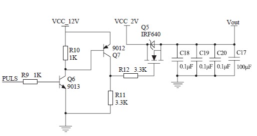
脉冲产生电路由MCU 输出波形控制开关管的通断来实现。由于VMOS 导通时所需VGS 电压必须大于4V,而MCU 输出电压仅5V,需要电路中加入一级放大电路,该放大电路由9012 和9013 两只三极管实现,脉冲产生电路如图4 所示。

图4 脉冲产生电路
图中,PULS 为MCU 输出的脉冲控制信号,该信号经过电压放大后驱动VMOS 管,从而使输出至负载的Vout 信号与PULS 信号同脉宽、同频率。通过改变PULS 占空比及频率,就可以实现Vout 输出的脉宽、频率可调。
4.3. 开关型降压稳压电路
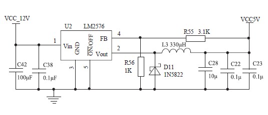
MCU 及电路中其它部分所需要的5V 电源由开关型降压稳压芯片LM2576 产生,其电路结构简单。具体电路如图5 所示。

图5 开关型降压稳压电路
系统中并未采用常用的线性三端稳压芯片LM7805,其原因是线性稳压电源在工作中会有大的“热损耗”,其工作效率低。而开关稳压电源具有集成度高、外围电路简单、电源效率高(70%~90%)等优点,开关稳压电源已经取代效率较低的线性稳压器, 成为现代超大规模集成系统中不可或缺的部分。
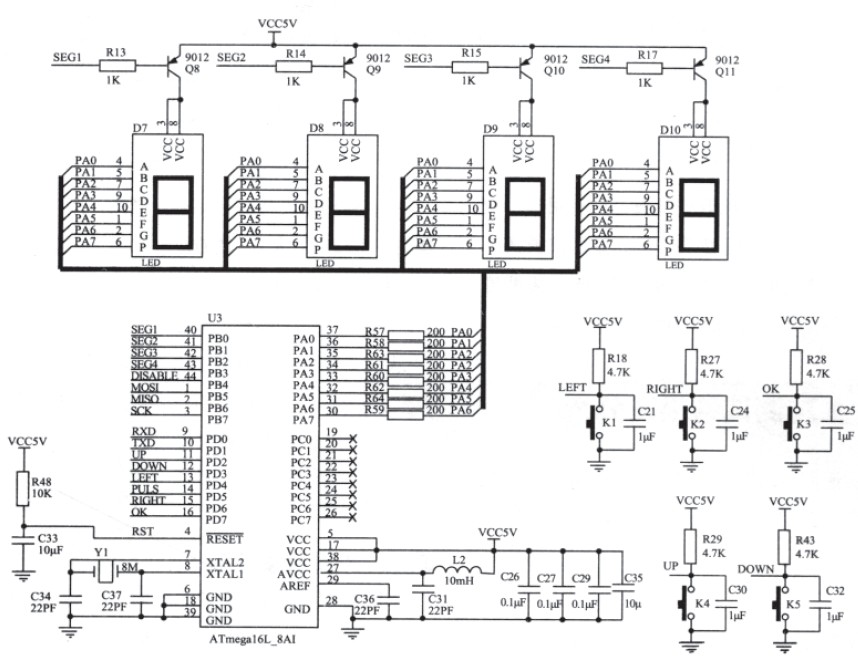
4.4. 单片机及人机接口电路
系统中使用了5 个按键,用于设置输出的周期及占空比。使用4 个8 段LED 用于显示当前周期和占空比。
具体电路图如图6 所示。

图6单片机及人机接口电路
数码管D7 显示当前功能模式代码(0 表示占空比模式,1 表示周期模式),D8~D10 用于显示占空比或周期值。按键K1~K5 用于参数的设置,分别完成左移,右移,OK,加,减功能。按键控制分两种模式,设置模式和非设置模式。在设置模式下,调整占空比和周期值的大小,左、右移位键移动3 个数码管的3 个位,移到的位闪烁,此时可通过加、减键来改变这一位的值,按下OK 键完成设置;在非设置模式下,不能改变参数,只能用加、减键切换D7 的模式代码,数码管D8~D10 显示该模式下的数值。其中,占空比的可设置范围0~100%,周期值范围1~999ms,即频率可从1Hz~1kHz 进行设置。
5、系统测试结果及分析
系统测试所使用到的仪器主要有:数字荧光示波器TDS7104,电流探头TCP202,有源探头P6243,电子负载IT8511。
5.1. 电压调整率
电压调整率即负载固定时,输入电压的波动对输出电压的影响(即输出电压的变化量与输入电压变化量的比值)。以输出电流6A 时对应的输出电压2.04V,2.05V,2.05V,输入电压10.8V,12.0V,13.2V(如表1),计算电压调整率:

5.2. 负载调整率
输入电压12V,以及增加偏移为±10% 的10.8V 和13.2V。输出电流将占空比调为最大,用来测试最大负载情况。负载以最大6A 的0%-100% 步进20% 进行测试。
测试数据如表1 所示。
表1 电流调整率测试表

负载调整率是在输入电压固定的情况下,负载电流IO 从0 变化到最大额定性(满载)时所引起输出电压的变化。以输入电压12.0V 对应的输出电压,输出电流0 ~ 6A 变化,计算负载调整率:

5.3. 电源转换效率
电源的转换效率反应电路的电能损耗情况,是电源设计的一个重要参数,表2 给出的效率数据是根据公式计算的:

表2 电源转换效率测试表

5.4. 输出脉冲
图7 为电路输出的2V/6A 脉冲,图中上边是DC/DC输出电压波形,下边是脉冲输出电流波形,波形参数如图所示。

图7输出2V/6A脉冲
6、小结
此电源的设计方法、结构、原理比较简单,通过合理的选用器件和PCB 布线、正确的运用调试方法,使电路设计得到了优化。选用的器件RT8105,其内嵌的MOSFET场效应管驱动电路简化了外围电路的设计,内部集成的补偿电路减少了电路中元器件的数量;并且它的各种保护电路提高了器件的使用寿命和电路的安全性和稳定性。
史海拾趣
|
海地地震中 我的亲身经历证明中国的设备最抗震 (转载自新浪博客—海地通讯日记) 距离海地地震已经9天了,在这9天里,我经历了无数次余震,也通过网络深深感受到祖国的关怀。但是由于忙于抢修和维护通讯设备,所以一直没有时间来和大 ...… 查看全部问答> |
|
我很久前买了个44B0开发板,没怎么动,现在拿出来玩玩。 想请教一个简单的问题,我想把ADS生成的HEX文件烧写FLASH后,重新启动,能够让程序跳转到SDRAM里运行,跟设置RO BASE 和RW BASE 有关系吗?怎么去实现FLASH程序到SDRAM的跳转?我运行的是跑 ...… 查看全部问答> |
|
我用c51单片机进行串口通信,发送数据时如果用轮询的方式就成功,如果用发送中断的方式另一个单片机接收到得数据老是错误,望高手解答。。。 串口初始化 TMOD=0x20;//工作方式2 自动重装 TH0=0xF4; //波特率2400bps TL0=0xF4; TR1=1;//启动定 ...… 查看全部问答> |
|
各位前辈:我现在有个问题想请教,我在开发键盘的时候(sumsang2413),用的是eint,在intr.c里需要一个变量保存g_pPortRegs->EINTMASK。但是在S3c2413kbd.cpp定义,在intr.c中加extern但不能访问此变量,或者在S3c2413kbd.cpp中定义,intr.c中也不 ...… 查看全部问答> |
|
我在不同的网站上下载了quartus10.0 和11.0版本,安装时点击setup.exe后一点反应也没!!防火墙也关过,也试过以管理员省份运行都是一样的效果!!! 那位朋友知道这是咋回事 ???/… 查看全部问答> |
|
开发msp430f2132 用LSD-FET430UIF 2线下载老是说找不到设备,接法与利尔达仿真机提供的接法相近。就是8脚未接。是这原因吗? 谢谢帮助… 查看全部问答> |




