历史上的今天
今天是:2025年03月11日(星期二)
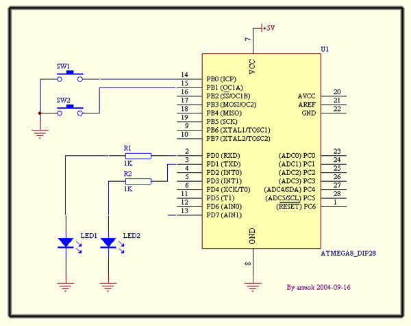
2020年03月11日 | 用Atmega8实现8路键盘D触发锁存器功能
2020-03-11 来源:eefocus
实现目的:
当管脚设定为输入时,了解如何可以编程设定上拉电阻,以达到简化硬件的目的。
如何使用软件控制取样频率及时间,达到抗干扰目的.
为了让程序运行更稳定,防止跑飞,了解如何使用看门狗.
电路、软件原理描述:
为简化代码及线路图,本实验仅使用两个输入及两个输出 .
(Atmega8最大可以扩充到支持11路D触发器,修改软件即可)。Atmega8在看门狗的监护下,定期扫描PB0与PB1的取样电平。如果连续十次取样的结果都相同,视为有效的取样。如果十次取样,有一次或以上不同,视为干扰或临界状态,不予处理。本软件实现D型触发锁存器的功能: 即每按一次SW,相应的输出会翻转一次。
为了增加程序的通用性及方便日后的性能测试或调整,本程序的定期扫描取样周期及取样的有效次数可以方便调整。(修改程序内的sampling_times与 sampling_interval 值即可。本程序定义为扫描20次电平都相同时,才认为是有效的输入。每次扫描的间隔是50us)。
#define sapleing_way 2 中的2改成你所需要的路数,就能自动处理新设置的路数,不需要再修改代码。

问题答疑一:
为何要使用sampling_times次扫描取样,当连续sampling_times次取样结果一致时,才认为是有效的输入?
答:是为了增加抗干扰的能力,及防止按下时产生的键盘抖动造成的不确定性。大家在实现完成后,可以将取样次数设置为1次,就会发现,D触发器的工作会变得不可靠。
问题答疑二:
为何要使用看门狗?
答:在实际的应用中,经常会发生许多不可知的情况,可能导致AVR芯片“跑飞”,即程序出错甚至死机。必须复位芯片才能解决问题。看门狗其实就是定期将AVR芯片复位。当然要注意在设计程序时,喂狗的指令要放置在正确的位置,既保证程序执行过程中不会复位,又保证程序陷入死循环,在允许的时间内复位。

查看C代码(代码里有详细的注解):
/********************************************************
实验四(第二版):用Atmega8实现D触发锁存器的功能
实现目的:www.elecfans.com
1.管脚设定为输入时,了解如何可以编程设定上拉电阻。
2.如何使用软件控制取样频率及时间,达到一定的抗干扰目的
3.为了让程序运行更稳定,防止跑飞,如何使用看门狗?
By armok (2004-09-18) a13809260240@126.com
*************************************************************/
#include #include #define sapleing_way 2 //定义多少路采样。最大值为8。PB为输入,PD输出。 #define sampling_times 20 //定义取样的次数,连续次数的取样值相同,视为有效取样。 #define sampling_interval 50 //定义每次取样的时间间隔,单位 us. typedef struct { unsigned int v_last; //上一次sampling_times个取样值的结果 unsigned int v_current; //当前sampling_times个取样值的结果 unsigned int v[sampling_times]; //存放连续sampling_times次的取样值 unsigned int v_temp; //存放比较的临时值,为1时有效,0时无效 } inputStruct; void delay_nus(unsigned int n); //延时函数,单位 us. void watchdog_init(void); //初始化watchdog函数 void port_init(void); //端口初始化函数 void main(void) //主函数 { unsigned int i; unsigned int j; inputStruct pb_input[sapleing_way]; port_init(); //初始化端口 watchdog_init(); //初始化watchdog while (1) { //以下的for循环,将连续sampling_times次的取样结果存放在相应的数组里 for (i=0;i delay_nus(sampling_interval); //每隔sampling_interval取样一次 for(j=0;j pb_input[j].v[i]=PINB&BIT(j); } } //以下的for循环,判断连续sampling_times次的取样结果是否有效 for(j=0;j for (i=1;i if (pb_input[j].v[i-1]==pb_input[j].v[i]) //如果sampling_times次取样结果均相同,视为有效 pb_input[j].v_temp=1; //sampling_times次取样有效的标志 else //否则舍弃,不作处理。 { pb_input[j].v_temp=0; //sampling_times次取样无效,不作处理 break; } } //以下的if判断PB输入的电平,与上一次取样计算结果比较,判断是否翻转相应的PD if (pb_input[j].v_temp==1) //sampling_times次取样有效,进行以下判断 { if (pb_input[j].v[0]==0) //输入为低电平 pb_input[j].v_current=0; else pb_input[j].v_current=1; //输入为高电平 if (pb_input[j].v_last==1 && pb_input[j].v_current==0)//如果前十个取样是高电平,现在十个是低电平,视为有效的动作,执行输出 PORTD^=BIT(j);//将相应的PD位翻转 pb_input[j].v_last=pb_input[j].v_current; //将当前结果传给上一次结果,准备下一次处理 } } //end for WDR(); //看门狗计数清零 } //end while } // end main() void delay_nus(unsigned int n)//n微秒延时函数 { unsigned int i; for (i=0;i asm("nop"); } } void port_init(void) { DDRB=0x00;//设置PB0-7为输入 PORTB=0xFF; //与下一句同时起作用 SFIOR&=~BIT(2); //置SFIOR的PDU上拉电阻有效。与上一句一起生效。 DDRD=0xFF;//PD0-7为输出 } void watchdog_init(void) { WDR(); //看门狗计数清零 WDTCR=0x0F; //使能watchdog,并且,采用2048K分频,典型溢出时间5V时2.1S }
史海拾趣
|
在开发单片机程序时,有许多人依赖于仿真机,一旦离开了仿真机开发程序时就感觉无从下手。其实对FLASH存贮器单片机,不要仿真机也能方便快速地开发程序。具体可以从以下几方面入手: 一、尽量使用高级语言开发系统程序 您有没有在写汇编程序时, ...… 查看全部问答> |
|
中国汽车电子企业的发展机会日经技术在线!报道: 现在人们驾驶汽车时,会发现车上增加了很多诸如:油耗显示、ABS、ASR、EBA、ESP、安全气囊、侧气帘、车内温湿度控制、CD/DVD播放 机、GPS导航仪、电动门窗、电动后视镜、电动座椅记忆调节、LE ...… 查看全部问答> |
|
是这样的: 我下载了一个程序包,里面‘头文件’分支里有除了visual studio自动加载的头文件外还有另外自己起名的,加进去的(比如叫myself.h)。 于是我另外自己新建了一个工程,也在‘头文件’分支里加了个myself.h文件,把前者的代码源源本本 ...… 查看全部问答> |
|
各位大侠: 小弟初来乍到,上面派任务做WinCE一块,主要是底层驱动, 我尝试写了一个流接口驱动程序,几乎所有的流接口函数我都设置为空函数,在BSP特定的硬件平台下dirver目录下编写了source ,makefile,.def,.dirs ...… 查看全部问答> |
|
本人设计一个信号发生器遇到了困难,各位大侠帮帮小弟啊!急求! 本人现在设计一个基于80C51单片机的信号发生器,要求能够输出方波,正弦波及幅值可调,范围在(—10至+10)。我已经知道在单片机外接一个DA就可以输出波形,但如何使幅值的范围在(—10至+10)我就不知道了,希望大家帮帮偶!!!!!!!!… 查看全部问答> |
|
自从树莓派论坛官方网店上线以后,每天都有5个以上的客户反应,显示器无信号、黑屏的问题。其实都是正常的,不必惊慌,简单处理下就会OK的。& [1 a& k4 n8 t\' D2 x\' u 下面说一下: HDMI转VGA本身需要吃掉300mA左右电流,这个一定要知道。& o: ...… 查看全部问答> |
|
大家也许有时候配置环境变量后,明明可以直接用的命令,可是有时需要加权限,加了sudo之后用不了,这时候是因为环境变量没有传递到sudo命令去,如下修改即可: /usr/sbin/visudo ubuntu下为sudoers 在defaults env_keep里面增加你所需要的环境变 ...… 查看全部问答> |




