历史上的今天
今天是:2025年03月13日(星期四)
2020年03月13日 | 任务6:认知ATmega168PA最小工作系统
2020-03-13 来源:eefocus
本系列教程以AVR单片机为对象,介绍单片机的快速开发方法。
参考教材:《单片机技术及应用项目教程》 栾秋平 电子工业出版社 2019.6 第1版
本文介绍ATmega168PA最小工作系统。
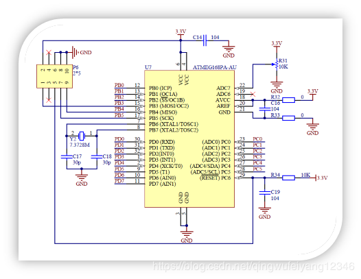
一、ATmega168PA最小工作系统原理图

二、电路介绍
1、数字电源电路
由引脚6、4、3、5组成数字电源电路,其中引脚6和4为电源,在原理图中用VCC(3.3V)表示,引脚3和5为数字地,在原理图中用GND表示。数字电源为ATmeag168PA单片机内部的数字部分供给1.8V至5.5V工作电压,其供电范围非常广,可以适用与各种不同的运行环境与场所。在这里我们需要注意的是其最大供电电压为6.0V,电源电压超过这个数值,有可能损毁单片机。
2、模拟电源电路
引脚18、20、21构成模拟电源电路,引脚18为模拟电源,在原理图中用AVCC标识,引脚20位模拟参考电压,用AREF标识,我们将在后续章节中予以详细介绍,引脚21为模拟地,应用AGND标识,但在ATmega168PA中未做区分,与数字地一样用GND标识。C11为模拟电源的去耦电容。
3、复位电路
复位是单片机的初始化操作,其目的是使单片机内部CPU及其寄存器处于一个确定的初始化状态。除了系统的正常开机(上电)复位外,当程序运行出错或操作错误使系统处于不正常状态时,为摆脱困境,也需要复位以使其恢复正常工作状态。
4、时钟电路
ATmega168PA单片机内部具有RC振荡器,可以产生8M的时钟频率,经分频后作为CPU和其它外设的时钟源。由于RC振荡器在频率上存在一定的误差,且受温度的影响较大,所以在对时钟要求较高的场合,一般选用外部时钟的工作方式。当RC振荡器或外部时钟电路的频率一旦确定,CPU的时钟频率也就确定了。CPU的时序是指令执行中各控制信号在时间上的相互关系,单片机本身就如同一个复杂的同步时序电路,为了确保同步工作方式的实现,电路在时钟信号的控制下严格的按时序进行工作。
5、下载电路
在前面的内容中,我们已经探讨过当我们完成C程序的设计后,需经过编译和链接将其转换为机器码,然后在通过下载器下载到单片机中,下载器与单片机相连的端口,就是图3-4所示的P6。这种下载方式的学名为在ISP(在系统可编程),意即不需将单片机从线路板上取下,就可以程序烧录进单片机内部,对于ATmega168PA单片机由于其下载方式使用串行模式,所以也称为串行下载。ATmega168PA除电源和地外还使用4个引脚用于下载,分别为引脚15、16、17、29。其中引脚29已经介绍过为复位引脚,引脚15、16、17构成另外一种同步串行总线SPI,我们会在本书的后半部分予以介绍。
史海拾趣
|
各位老兄,我看PDA和手机都有这个功能,装一个没有源码的蓝牙相关应用软件,发送文件图片等,如果没有打开,那么会弹出个打开的对话框,初始化蓝牙设备,这些手机的系统是mobile的,现在我想在wince下也这么做,但是发现串口打开一次 ...… 查看全部问答> |
|
向"91program"提问 wince串口通信不用线程方式行吗? 如问题标题! 我原本参考一些代码来建立wince平台的串口通讯程序. 后来我一个主管说\"wince下的串口通讯最好不用线程方式进行接收数据...\" 让我用其他方式进行接收串口返回的数据. 可我的水平有限,想不到什么方法解决! 请专家或高手给我提示( ...… 查看全部问答> |
|
准备用触摸屏配原来的仪器,8\",TFT.考虑到质量和成本,想触摸屏和TFT屏都用台湾厂家的,不用Sharp那个8寸的,不知哪位大侠对此有研究或心得啊?请推荐一下.… 查看全部问答> |
|
我的板子好像不发BOOTME信号了,请高手帮帮忙,以前还是可以正常从pb5下载nk.bin到目标设备,可是这两天就是不好用,attach device时总是一点进度也没有,中间的提示是“waiting for bootme from cepc”,而目标设备就停在“jumping to....”不动了 ...… 查看全部问答> |
|
花了一个星期研究STM8 Touch Sensing Library, 还是没完全看明白其中的代码, 特别是MultiChannelKey中的IIR滤波, 终于发觉自己笨了. 是不是直接拿来用就可以了的? 组合按键能否可以这样用的? if (sSCKeyInfo[0].Setting.b ...… 查看全部问答> |




