历史上的今天
今天是:2025年03月13日(星期四)
2020年03月13日 | 任务5:应用层次化软件设计思想实现多路LED闪烁
2020-03-13 来源:eefocus
本系列教程以AVR单片机为对象,介绍单片机的快速开发方法。
参考教材:《单片机技术及应用项目教程》 栾秋平 电子工业出版社 2019.6 第1版
本文介绍应用层次化软件设计思想实现多路LED闪烁的方法。
一、认知层次化软件设计思想


二、将硬件原理图直译成映射层
#ifndef HAL_H_
#define HAL_H_
//引脚定义
/////////////////////////////////////////////////////////////////////
//PortB
#define IO_PB_DIR 0b00000000
#define IO_PB_OUT 0b00000000
/////////////////////////////////////////////////////////////////////
/////////////////////////////////////////////////////////////////////
//PortC
#define IO_PC_DIR 0b00000000
#define IO_PC_OUT 0b00000000
/////////////////////////////////////////////////////////////////////
/////////////////////////////////////////////////////////////////////
//PortD
#define IO_PD_DIR 0b11111111
#define IO_PD_OUT 0b11111111
/////////////////////////////////////////////////////////////////////
#define LED0 BIT0
#define LED1 BIT1
#define LED2 BIT2
#define LED3 BIT3
#define LED4 BIT4
#define LED5 BIT5
#define LED6 BIT6
#define LED7 BIT7
#define LED0_OPEN CLRBIT(PORTD, LED0)
#define LED0_SHUT SETBIT(PORTD, LED0)
#define LED1_OPEN CLRBIT(PORTD, LED1)
#define LED1_SHUT SETBIT(PORTD, LED1)
#define LED2_OPEN CLRBIT(PORTD, LED2)
#define LED2_SHUT SETBIT(PORTD, LED2)
#define LED3_OPEN CLRBIT(PORTD, LED3)
#define LED3_SHUT SETBIT(PORTD, LED3)
#define LED4_OPEN CLRBIT(PORTD, LED4)
#define LED4_SHUT SETBIT(PORTD, LED4)
#define LED5_OPEN CLRBIT(PORTD, LED5)
#define LED5_SHUT SETBIT(PORTD, LED5)
#define LED6_OPEN CLRBIT(PORTD, LED6)
#define LED6_SHUT SETBIT(PORTD, LED6)
#define LED7_OPEN CLRBIT(PORTD, LED7)
#define LED7_SHUT SETBIT(PORTD, LED8)
#define ALL_LED_OPEN PORTD = 0x00
#define ALL_LED_SHUT PORTD = 0xff
//函数原型声明
#endif /* HAL_H_ */
三、逻辑层设计

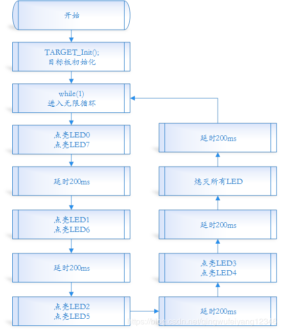
int main(void)
{
//定义局部变量
//目标板初始化,该函数会自动初始化相应的外设文件
TARGET_Init();
//初始化全局变量
//在上电时,执行的相应操作
//后台主循环
while(1)
{
/*
**********************************
在这里完成自己的项目逻辑
**********************************
*/
LED0_OPEN;
LED7_OPEN;
TARGET_Delayms(200, 1);
LED1_OPEN;
LED6_OPEN;
TARGET_Delayms(200, 1);
LED2_OPEN;
LED5_OPEN;
TARGET_Delayms(200, 1);
LED3_OPEN;
LED4_OPEN;
TARGET_Delayms(200, 1);
ALL_LED_SHUT;
TARGET_Delayms(200, 1);
/*
**********************************
喂狗语句,大部分工程项目都不应去除
**********************************
*/
#if INTERNAL_PERIPHERAL_WDT_MODE != 0
TARGET_WatchDogReset();
#endif
}
return 0; //永不执行
}
史海拾趣
|
样品找我:STPS20L40CF STPS2L25U STPS3045CT STPS30L30CG STPS340B STPS0520M ST 05+ STPS0520Z ST 05+ STPS0540Z ST 05+ STPS10150CT ST 05+ STPS1045B ST 05+ STPS1045D ST 05+ STPS10L25D ST 05+ STPS10L40CT ST 05+ STPS10L60D ST 05+ STPS1100U ST 05+ STPS1150 ST 05+ STPS12045TV ST 05+ STPS120 ...… 查看全部问答> |
|
* JLink Info: Found Cortex-M3 r1p1, Little endian. * JLink Info: TPIU fitted. * JLink Info: ETM fitted. * JLink Info: FPUnit: 6 code (BP) slots and 2 literal slots * JLink Info: Core is locked-up! * JLink Inf ...… 查看全部问答> |
|
我用的是神舟四号开发板 在光盘中提供了一个使用usart1 default端口的例程自己做的板子用的是usart1 remap的我想将光盘中的例程移植到我的板子上改了一下Tx Rx 引脚的位置并配置了io复用寄存器中usart1 复用位但不能收发想请问一下是否有哪个地方纰 ...… 查看全部问答> |
|
我得到的结论是 只有=右边的结果不超出左边的数据类型的范围就不会有问题 float f = 123.456; uchar a = 0, b = 0, c = 0; a = f; //a = 123 a = (uchar)f; //a = 123 f = f - a; f = f * 1000; //f ...… 查看全部问答> |
|
我刚开始学beaglebone,现在写好了一个最简单的LED驱动,却碰到内核版本不一致的问题。 简单地说就是 ti-sdk-am335x-evm-05.07.00.00里面的内核版本是3.2.0 而我的beaglebone是A5版本,上面自带的是angstrom 3.2.5+ 结果认为驱动的内核版本不一 ...… 查看全部问答> |
|
高压钠灯(HPS)等高强度气体放电灯(HID)具有光强度高、寿命长等特点,广泛应用于诸如街道照明、停车场及公园等公共场合的区域照明应用。另一方面,高亮度白光发光二极管(led)在性能和成本等方面持续改进,非 ...… 查看全部问答> |
|
最近使用 MPLAB X IDE感觉挺好,但是代码优化只有40%,怎样才能提高优化水平 版本是3.2的,网上找了许久也没有找到破解版,就连使用的视频都找不到,哪位大神可以分享下破解版或相关使用的视频,不胜感激!… 查看全部问答> |




