历史上的今天
今天是:2024年09月02日(星期一)
2020年09月02日 | 采用MSP430F169单片机实现光电跟踪装置的设计
2020-09-02 来源:elecfans
引言
MSP430 单片机具有集成度高、嵌入模块多(如12位ADC、16位定时器等)、超低功耗等特点,在许多领域内得到了广泛的应用。对于一个伺服系统,要经过信号的采集、转换、信号数字处理、信号控制等环节来完成指定任务。信号的采集过程和处理是一个重要的环节,基于MSP430 光电跟踪伺服系统,一方面利用MSP430 单片机外设多的特点,尽可能使用一片芯片,实现信号的采集、定时处理、PID算法、PWM 驱动,实现高精度测量的跟踪,另一方面,利用低功耗的特点实现小型化。
1 光电跟踪的基本原理
MSP430F169控制的光电跟踪伺服系统示意图如图1所示,其特点是采用MSP430F169作为中央处理单元和控制器。

系统通过一个四象限光电探测器,其可探测到的波长范围是380~1 100 nm,当波长为940 nm时,输出的光功率达到峰值。四象限探测器特性曲线图如图2 所示。四象限探测器的感光面的对称中心与直角坐标的零点O 重合,其正交方向分别对应x 和y 坐标轴,并将感光面划分为四个象限阵元,四象限探测器原理示意图如图3所示。根据跟踪光斑在四象限的感光量不同,可以计算出跟踪目标的偏差。当跟踪光斑中心与四象限中心重合时,对应着探测器的每个象限接收到的光信号强度相等,经计算处理后得到的偏差信号,即误差信号为零,以确定跟踪对准。根据四象限探测器的特点,四象限接收到光信号后转换成四路电流信号输出,通过I-V 转换电路,将电流信号转换成四路电压信号Ex1 ,Ex2 ,Ey1 ,Ey2 ,将电压信号进行滤波及放大处理,利用MSP430F169内部的AD转换器采集数据,将采集到的电压信号经运算并归一化处理,然后采用自适应PID 算法,计算出坐标偏移量Δx 和Δy ,并通过定时器产生PWM波的占空比来调节电机的速度,使电机能够平缓地到达目标位置。
2 硬件部分设计
硬件电路结构可分为:电源模块、控制模块、四象限探测器与成像模块、信号预处理、驱动电路等部分。


2.1 电源模块
整个系统采用+5 V 作为主供电系统,为了保证数字系统的+3.3 V电源供电,使用LM1117电压调节器得到纹波抑制比高的电压输出,如图4所示。

2.2 四象限放大及滤波处理
激光探测电路的噪声包括外部扰动和内部噪声。
外部扰动主要来自于激光发射器、光路传播介质、背景光以及电路本身。这些扰动可以通过先进行背景环境的测量来改善或者消除。内部噪声是与待测信号并存的,可以滤波的方法抑制噪声。
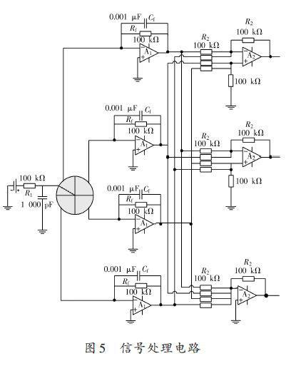
目标信号处理电路如图5所示。

由于内部噪声的存在,并要在噪声进入放大电路之前滤除,则在光电探测器的阴极加上滤波电路。其截止频率fc=1 /(RfC)。
令fc=10 kHz,采用一阶滤波器,则有C=0.001 μF,R=1 /(Cfc) =100 kΩ。
将A,B,C,D四路电流信号分别经过四个运放转换成四路电压信号。增大OP放大器的反馈电阻时,会引起干扰振荡。OP放大器有数pF到数十pF的输入寄生电容Cin,会使OP放大器的稳定性变差,产生自激振荡。在OP放大器中加入输入电容,电阻Rf和Cin构成一个新的频率转折点。为了防止自激振荡,用电容Cf与反馈电阻Rf并联。电容Cf有相位超前的作用,对转折点而言就是零点,零点频率fz=1 /(2πCf Rf ) .
通常,Cf>Cin,Cin约为5~6 pF.这里取Cf =0.001 μF.
将处理得到的电压信号通过加法、减法运算电路[5],利用MSP430内部的运算能力进行归一化处理,这样就能避免除法器的设计。
2.3 电机驱动模块

3 系统控制
软件部分主要包括:测量环境背景光线数据、自动搜索目标物、AD采样、坐标运算、PID算法、驱动电机。单片机端的主程序使用了循环查询的方式来决定当前应该执行的任务。主程序主要完成内部ADC,Timer,PWM初始化,采集的数据归一化。其流程图如图7所示。

3.1 A/D采集
四象限光电探测器接收的信号进过滤波、放大、加法运算、减法运算处理后,输出三路电压信号,因此采用MSP430F169的三通道多次采集,程序如下:

3.2 ADC转换
利用公式:

进行ADC转换。
3.3 驱动电机模块
电机运动分为搜索目标物以及跟踪目标物两个部分,程序如下:

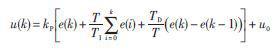
跟踪目标物的过程中,将采集到的数据使用位置式PID算法:

式中:u(k) 为采样时刻k 时的输出值;e(k) 为采样时刻k时的偏差值; e(k - 1) 为采样时刻k - 1 时的偏差值;u0为t =0时刻对应的输出值。
采用位置式PID 算式,当达到设定的门限值之后再加入积分运算,这样就能够避免积分饱和问题。
4 实验
以波长为650 nm 激光作为目标物,首先目标物是静止的,此时跟踪伺服设备进行空间搜索的过程。待设备搜索到目标物之后,目标物开始移动,这时光斑中心与四象限中心不重合,单片机采集到数据后进行运算,输出PWM 波使电机开始转动,这样就能使设备跟着目标物运动。实验装置如图8所示。

5 结论
本设计采用性能优越的MSP430F169 作为控制核心。使用MSP430内部的AD模块以及定时器模块能够实现精准的多路数据采集。外围电路的设计,利用RC滤波器,减小噪声对信号的影响,同时利用相位补偿技术消除了自激干扰,使信号稳定输出。软件部分采用位置式PID算式,当达到设定的门限值之后再加入积分运算,这样就能够避免积分饱和问题,使跟踪设备平缓地到达指定位置。
史海拾趣
|
变频彩电、变频技术与逐行扫描技术 变频彩电是近几年新推出的一种无闪烁、高清晰度彩电,收视效果可与HDTV相媲美,它能够兼容数字和模拟电视标准,可以接收普通电视信号,并显示比普通电视清晰度更高、更稳定的图象;也能作为数字电视信号的显示器。因 ...… 查看全部问答> |
|
从上世纪八十年代以来,医疗行业引进了许多先进的大型电子仪器及设备, 大到0)、核磁等,小到各种彩超、监护仪等。 随着它们的所有年限增加,陆续地从保修期进入了维修期,也有一些的设备已经进入了维修高峰期。这一点和国外发达国家医疗设备服役 ...… 查看全部问答> |
|
eboot DownloadImage函数中为什么要调用OEMMapMemAddr()?? DownloadImage核心代码: while (OEMReadData (sizeof (DWORD), (LPBYTE) &dwRecAddr) && OEMReadData (sizeof (DWORD), (LPBYTE) &dwRecLen) ...… 查看全部问答> |
|
GPRS链接上服务器后,接收数据几秒或几分钟就call ready重启了,我观察了一下出现call ready的时间间隔,没规律,随机,说明服务器没问题,用万用表测电源也没感到有问题(偶看到以前几位仁兄的帖子了),CIPSTATUS查询状态,是IP INITIAL,除了电 ...… 查看全部问答> |
|
我们在选电容的时候最关注两个指标,一个是耐压值,一个是ESR。耐压值大家都知道,要是耐压值低于工作电压,电容会爆掉。但是ESR我就搞不清楚了,ESR到底是什么意思呢?ESR越小越好么?为啥要这样子哩?… 查看全部问答> |




