历史上的今天
今天是:2024年09月16日(星期一)
2020年09月16日 | 维安新型封装可延长PPTC使用寿命,提高产品可靠性
2020-09-16 来源: 维安
PPTC(Polymeric Positive Temperature Coefficient),即高分子聚合物正温度系数元件,又称可复式保险丝(Resettable Fuse)或聚合物保险丝(Polyfuse),在电子业界俗称自恢复保险丝或过流保护片,在电子产品中广泛用作过电流或者过温度防护。
常规PPTC产品的芯材是裸露的,容易受到湿汽或者有机溶剂的侵蚀,造成PPTC芯材的裂化,导致PPTC阻值慢慢上升,直至PPTC出现误保护导致产品无法正常工作。在有漏烟油隐患的电子烟应用、高温高湿气候中手机电池应用,这个问题尤为突出。
维安(WAYON)世界首创新型封装PPTC产品-----HF系列,新型封装PPTC的芯材裸露部位被封装层完全覆盖,封装层具有“不融不溶”特性,具有优良的电气绝缘性、耐老化特性以及阻隔特性。利用其优良的阻隔特性,可以有效的阻隔湿气或者有机溶剂对PPTC芯材的侵入,延长PPTC的使用寿命,提高产品的可靠性。

常规封装PPTC与新型封装PPTC封装外观图
常规PPTC和新型封装PPTC用不同烟油涂覆放置后,新型封装PPTC不受影响。常规PPTC放置168H后阻值升高非常明显,升阻率最高可达800%。新型封装PPTC放置168H后几乎没有升阻。

PPTC涂覆烟油后PPTC阻值变化对比图
常规PPTC和新型封装PPTC在高温高湿环境下,模拟手机电池客户极限使用工况(60℃/95%RH,ON 60min+OFF 10min),新型封装PPTC的使用寿命远大于常规PPTC。
在极限工况下常规PPTC使用200次循环后PPTC就会出现误保护,导致产品不能正常工作的,在极限工况下新型封装PPTC至少可以满足1000次以上的充电循环。

模拟客户极限工况使用寿命对比图
新型封装PPTC产品有效的阻隔湿气和有机溶剂对PPTC芯材的侵入,有效提高PPTC的可靠性和在高温高湿环境中的使用寿命。
新型封装产品主要应用场景
一、电子烟过流保护应用

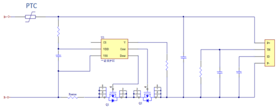
PPTC电子烟应用原理图
目前市面上比较流行的电子烟是通过电加热雾化烟油,来模拟真烟的口感,为避免热失控,电子烟中需要用保护元件保障安全。电子烟充电中由于MCU死机或者发生故障情况下出现的热失控造成安全因素可通过PPTC来保障安全。
电子烟渗漏的烟油接触PPTC芯材后,导致PPTC失效,影响产品正常使用。新型封装隔离PPTC芯材和烟油的接触,提高了PPTC的使用寿命,提升了客户的满意度。
二、锂电池二级保护

PPTC锂电池应用原理图
锂电池过充时,电池电压会迅速上升,正极的活性物质结构变化,产生大量的气体,放出大量的热,使锂电池温度和内部压力急剧增加,存在爆炸、燃烧等隐患。
PPTC是作为应用广泛的锂电池二级保护元件,在锂电池温度异常持续升高的情况下,PPTC可以截断锂电池的充电电流,避免锂电池过充后出现爆炸、燃烧。
常规PPTC在某些热带亚热带高温高湿的环境中,出现失效的情况,究其原因是常规PPTC受高温高湿环境水汽影响导致升阻失效,新型的封装大大提高了PPTC在高温高湿环境中的使用寿命,拓展了PPTC的应用场景。
维安(WAYON)新型封装PPTC产品HF系列主要规格

维安(WAYON)是电路保护元器件及功率半导体提供商。WAYON始终坚持“以客户为导向,以技术为本,坚持艰苦奋斗”的核心价值观。致力于通过技术创新引领市场,努力成为全球电路保护元器件及功率半导体的领先品牌。
上一篇:高级封装市场前景一片大好
史海拾趣
|
引 言 SMS(Short Message Service)短信息服务是GSM(Global System for Mobile Communication)系统中提供的一种GSM终端(手机)之间,通过服务中心(Service Center)进行文本信息收发的应用服务,其中服务中心完成信息的存储和转发功能。短 ...… 查看全部问答> |
|
在DM9000所给的web例子中,设定DM9000的IP地址为: 172,20,24,42,然后将对接的PC的IP也设在该网段就行了,我想问的是,是不是DM9000的IP可以任意设置,只要保证同和它连接的PC的IP在一个网段就行了?… 查看全部问答> |
|
我用了max232cpe做了个串口烧录器,主要烧录STC51单片机,但是就是不行,我在max232里看到max232周围的电容用的是1u的,max232A用的电容是0.1U的,我想问一下max232可以用0.1u的电容吗?我的就是无法烧录,你们谁有完整的线路图给我个,谢谢。… 查看全部问答> |
|
我的dsp里设置HPIC寄存器为0x0B0B,即产生HINT中断,但用表测HINT脚一直是高电平。难道是要在HPI_CSR里的Interrupt Event Register和Interrupt Mask Register这两个寄存器进行相关设置?还是其他什么要设置?我调了一个礼拜了,还是老样子,现在快疯 ...… 查看全部问答> |
|
我的开发环境是VS2005,用的是PocketPC2003, 代码如下: #include \"ddraw.h\" #pragma comment(lib,\"ddraw.lib\") ...... IDirectDraw* pclDirectDraw; if (FAILED(DirectDrawCreate(NULL, &pclDirectDraw, N ...… 查看全部问答> |




