历史上的今天
今天是:2024年10月13日(星期日)
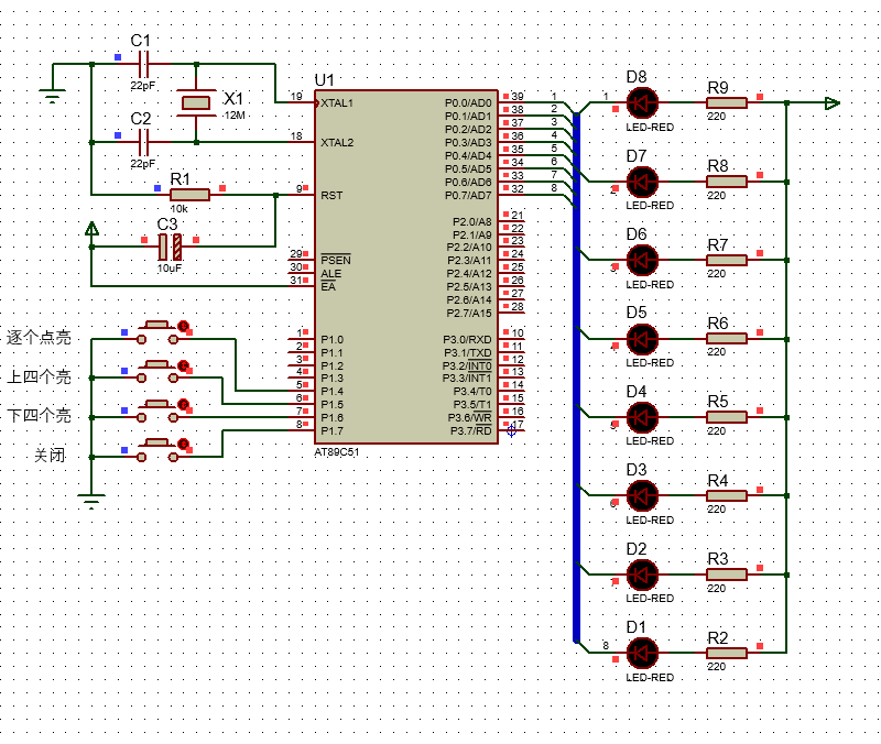
2020年10月13日 | 单片机四组按键控制LED的不同状态
2020-10-13 来源:51hei

单片机源程序如下:
#include
#define uchar unsigned char
#define uint unsigned int
void DelayMS(uint x)
{
uchar t;
while(x--)
{
for(t=0;t<120;t--);
}
}
void main()
{
uchar k,t,Key_State;
P0 = 0xff;
P1 = 0xff;
while(1)
{
t = P1;
{
DelayMS(10);
if(t != P1)
continue;
Key_State = ~t >> 4;
k = 0;
while(Key_State != 0)
{
k++;
Key_State >>= 1;
}
switch(k)
{
case 1: if(P0 == 0x00)
P0 = 0xff;
P0 <<= 1;
DelayMS(200);
break;
case 2: P0 = 0xf0;
break;
case 3: P0 = 0x0f;
break;
case 4: P0 = 0xff;
}
}
}
}
史海拾趣
|
在输入电压220V、50Hz、电压变化范围+15%~-15%条件下; a、 输出电压可调范围:+3V~+15V; b、 最大输出电流:2A; c、 电压调整率≤0.2%(输入电压变化范围+15%~-15%下,满载); d、 负载调整率≤1% e、 纹波电压(峰- ...… 查看全部问答> |
|
这个程序的作用是 ;把V/F转换得到的脉冲送到单片机的T0口计数, ;计数的结果放到R2,R3中 ;求出计数值的万,千,百,十,个位,然后分别放在74H,73H,72H,71H,70H中 ;最后把结果通过4094串行移位寄存器显示出来 ORG 0000H LJM ...… 查看全部问答> |
|
功能:把键盘输入的数据存入显示缓存区 displaybuf ,然后显示缓存区的内容, 调试的结果不对,显示很乱~ 不知道什么原因? #include #define uchar unsigned char #define uint unsigned int sbit ledk=P2^5; //锁存口 sbit d ...… 查看全部问答> |
|
WinCE系统下如何识别 以太网网口的状态---即有没有与其他电脑相连接 WinCE系统下如何识别 U盘的状态----是否有U盘插到usb host口上 WinCE系统下如何识别 USB电缆的状态----是否有USB电缆连接到USB device上… 查看全部问答> |
|
我在www.pudn.com下载的AT91RM9200(DKEK)VxWorksBSP.RAR,但下载下来才知道只是一份开发者指南,不是源码。我现在准备上AT91RM9200,也准备买一块评估板,但都没有VxWorks的BSP,大家能送我一份吗?我们可以交换源码的。 谢谢! … 查看全部问答> |




