历史上的今天
今天是:2024年10月14日(星期一)
2020年10月14日 | 基于ARM Cortex—M3的无线通信系统电路模块设计
2020-10-14 来源:elecfans
设计一个可以实现短信收发与数据无线传输的模块的要求,本文采用了ARM Cortex—M3内核的主流产品STM32作为主控芯片,采用SIMCom公司的SIM900A作为通信芯片。在查阅大量相关文献以及相关芯片的数据手册之后,本文设计了一个远程无线通信模块。该模块在实验室试运行一周后,没有出现掉线的情况,数据收发的速度也很快。该模块具有性能稳定,外形小巧,性价比高等优点。厂方投入使用之后,反应良好。
无线通信模块整体设计方案
模块主要有电源部分、主控部分、通信部分、数据传输部分4个部分组成。通信模块采用SIM900A进行无线通信。主控模块采用STM32作为主控芯片,来控制短信的收发与数据传输的顺利进行。远程终端可以是手机或者上位机的数据中心软件,经过处理之后,储存下来,方便日后的查询。本模块具有低功耗,方便灵活,操作简单并且稳定,掉线之后可以自动连接,运行过程十分稳定,并且成本较低。
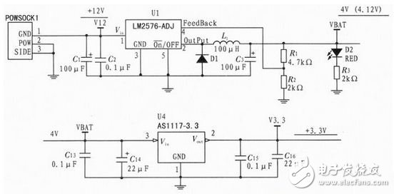
电源电路设计
在主电路中,主控芯片STM32的工作电压为2.0~3.6 V,通信芯片SIM900A的工作电压为3.1~4.6 V,为使模块各个部分正常工作,必须对两者进行分别供电,电源供电电路如下:
图中V12外接12 V电源,经过电容滤波后输入到LM2576,实现12 V到4 V的转换,R1、R2在线路中起到分压作用,D2灯亮起时,表示模块已经正常供电。LM2576是美国国家半导体公司生产的3 A电流输出降压开关型集成稳压电路,具有完善的保护电路,比较稳定。

图2 电源模块
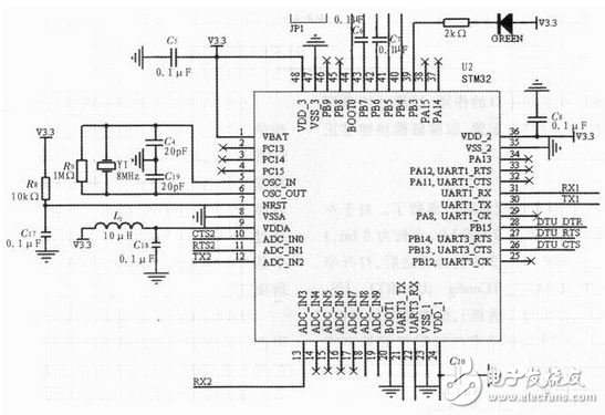
主控芯片电路设计
主控模块采用STM32单片机作为微控制器,该芯片能工作于-40~105℃的温度范围,MAX3232芯片用于串行口的电平变换,实现控制器与通信接口之间的通信。串口1与电源电平转换芯片Max3223相连,USART1_TX(输出,所以在配置GPIO时,定义该口的模式为推拉输出,USART1_ RX为输入,定义为悬浮输入模式。串口2与SN65LBC184D通信,实现数据的收发,USART2_RTS、USART2_RX为输入端口,模式定义为悬浮输入模式,USART2_CTS、USART2_TX为输出端口,模式定义为推拉输出。串口3用来控制SIM900A芯片,USART3_RTS、 USART3_RX为输入端口,模式定义为悬浮输入,USART3_CTS、USART3_TX为输出端口,模式定义为推拉输出。

图3 主控芯片STM32
通信芯片电路设计
通信芯片采用SIMCom公司的新型紧凑型产品SIM900A,它属于双频GSM/GPRS 模块,完全采用SMT封装形式,性能稳定,外观精巧,性价比高,并且能够满足用户的多种需求。在实现断线自动重连功能时,涉及到DCD、RI两个引脚的使用。DCD引脚用来实现模数转换,当模块掉线时,会给DCD引脚一个高电平,当这个电平被DCD引脚检测到之后,模块就是采取相应的动作,来重新连接上线。RI引脚在模块上线之后,就一直保持高电平,在有电话和短信进来的时候,RI管脚就会有一个低电平出现,当RI引脚检测到这个低电平的时候,模块就会采取相应动作,进入到短信或者电话模式。

图4 SIM900A通信芯片
本文设计的无线通信模块,是利用STM32来控制SIM900A芯片,来实现短消息的收发与数据的无线传输。本设计完成了无线通信的硬件部分和软件部分的设计与实现。在多次运行试验时,本模块没有出现掉线以及发热等问题,非常稳定。本次设计成本较低,运行稳定可靠,应用范围十分广泛,利用SIM900A,降低了模块的成本,使其更加具有商业价值。
史海拾趣
|
我发的贴,如下 http://topic.eeworld.net/u/20100528/13/fc32eafe-a232-45de-aff6-eaa81c5d2bc5.html?97042… 查看全部问答> |
|
在CE42系统下用从USB与PC连接(activesync连接) PC下设备管理器里已经能发现PDA设备 但是有时activesync连接不上,必须在PDA上或PC上手动启动连接才能连接上, 有时候手动连接也连接不上, 出现上述问题的概率很大! 另外,传输大文件的过程 ...… 查看全部问答> |
|
我下载了 WINDRIVER TORNADO V2.2 FOR XSCALE WINDRIVER TORNADO V2.2 FOR ARM WINDRIVER TORNADO V2.2 FOR PENTIUM WINDRIVER TORNADO V2.2 FOR POWERPC 是不是可以在Windows下安装 有什么需要注意的吗 … 查看全部问答> |
|
STM32的硬件I2C搞了2天没搞定,换了软件模拟,30分钟就OK了 STM32的硬件I2C设计的针式异常复杂,我都不明白,别的单片机就那么几个寄存器,照样实现了I2C的所有功能,为什么ST就要设计的这么复杂,还不好用的很。我用I2C2读写铁电,参考了读写EEPROm的sample,并且按照本论坛中的方法进行修改,至少试验 ...… 查看全部问答> |
|
收集了STM32最新的固件库的资料,分享给大家,免费下载!有什么问题一起探讨! [attach]87204 [/attach][attach]87205 [/attach][attach]87206 [/attach][attach]87207 [/attach][attach]87208 [/attach][attach]87209 [/attach][attach]872 ...… 查看全部问答> |
|
据abcnews网站报道,德州仪器周二宣布,它将在全球范围内裁员1100人以削减成本和减少在某些市场的投资。到2014年年底,在嵌入式处理器部门和日本的裁员将节省1.30亿美元年度开支。 德州仪器周二还公布了截至2013年12月31日的第四季度财务报告。财 ...… 查看全部问答> |




