历史上的今天
今天是:2024年10月16日(星期三)
2020年10月16日 | GY-30数字光强度模块BH1750FV
2020-10-16 来源:51hei
GY-30数字光强度模块BH1750FVI资料。压缩包内含数据手册、接线图(原理图)、STC89c52用Lcd1602显示光照度数据的例子程序、还有avr的例子程序。资料是网上找到的,这段时间在用这个模块,用的89c52,资料没有问题,lcd1602显示模块采集的光照度。
GY-30数字光强度模块BH1750FVI:
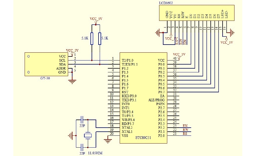
下面是stc89c52中的接线图
GY-30在stc89c52的接线图

avr中的接线图:
下面是89c52的程序:
//***************************************
// BH1750FVI IIC测试程序
// 使用单片机STC89C51
// 晶振:11.0592M
// 显示:LCD1602
// 编译环境 Keil uVision2
// 参考宏晶网站24c04通信程序
//****************************************
#include #include #include #include #define uchar unsigned char #define uint unsigned int #define DataPort P0 //LCD1602数据端口 sbit SCL=P1^0; //IIC时钟引脚定义 sbit SDA=P1^1; //IIC数据引脚定义 sbit LCM_RS=P2^6; //LCD1602命令端口 sbit LCM_RW=P2^5; //LCD1602命令端口 sbit LCM_EN=P2^7; //LCD1602命令端口 #define SlaveAddress 0x46 //定义器件在IIC总线中的从地址,根据ALT ADDRESS地址引脚不同修改 //ALT ADDRESS引脚接地时地址为0xA6,接电源时地址为0x3A typedef unsigned char BYTE; typedef unsigned short WORD; BYTE BUF[8]; //接收数据缓存区 uchar ge,shi,bai,qian,wan; //显示变量 int dis_data; //变量 void delay_nms(unsigned int k); void InitLcd(); void Init_BH1750(void); void WriteDataLCM(uchar dataW); void WriteCommandLCM(uchar CMD,uchar Attribc); void DisplayOneChar(uchar X,uchar Y,uchar DData); void conversion(uint temp_data); void Single_Write_BH1750(uchar REG_Address); //单个写入数据 uchar Single_Read_BH1750(uchar REG_Address); //单个读取内部寄存器数据 void Multiple_Read_BH1750(); //连续的读取内部寄存器数据 //------------------------------------ void Delay5us(); void Delay5ms(); void BH1750_Start(); //起始信号 void BH1750_Stop(); //停止信号 void BH1750_SendACK(bit ack); //应答ACK bit BH1750_RecvACK(); //读ack void BH1750_SendByte(BYTE dat); //IIC单个字节写 BYTE BH1750_RecvByte(); //IIC单个字节读 //----------------------------------- //********************************************************* void conversion(uint temp_data) // 数据转换出 个,十,百,千,万 { wan=temp_data/10000+0x30 ; temp_data=temp_data%10000; //取余运算 qian=temp_data/1000+0x30 ; temp_data=temp_data%1000; //取余运算 bai=temp_data/100+0x30 ; temp_data=temp_data%100; //取余运算 shi=temp_data/10+0x30 ; temp_data=temp_data%10; //取余运算 ge=temp_data+0x30; } //毫秒延时************************** void delay_nms(unsigned int k) { unsigned int i,j; for(i=0;i for(j=0;j<121;j++) {;}} } /*******************************/ void WaitForEnable(void) { DataPort=0xff; LCM_RS=0;LCM_RW=1;_nop_(); LCM_EN=1;_nop_();_nop_(); while(DataPort&0x80); LCM_EN=0; } /*******************************/ void WriteCommandLCM(uchar CMD,uchar Attribc) { if(Attribc)WaitForEnable(); LCM_RS=0;LCM_RW=0;_nop_(); DataPort=CMD;_nop_(); LCM_EN=1;_nop_();_nop_();LCM_EN=0; } /*******************************/ void WriteDataLCM(uchar dataW) { WaitForEnable(); LCM_RS=1;LCM_RW=0;_nop_(); DataPort=dataW;_nop_(); LCM_EN=1;_nop_();_nop_();LCM_EN=0; } /***********************************/ void InitLcd() { WriteCommandLCM(0x38,1); WriteCommandLCM(0x08,1); WriteCommandLCM(0x01,1); WriteCommandLCM(0x06,1); WriteCommandLCM(0x0c,1); } /***********************************/ void DisplayOneChar(uchar X,uchar Y,uchar DData) { Y&=1; X&=15; if(Y)X|=0x40; X|=0x80; WriteCommandLCM(X,0); WriteDataLCM(DData); } /************************************** 延时5微秒(STC90C52RC@12M) 不同的工作环境,需要调整此函数,注意时钟过快时需要修改 当改用1T的MCU时,请调整此延时函数 **************************************/ void Delay5us() { _nop_();_nop_();_nop_();_nop_(); _nop_();_nop_();_nop_();_nop_(); _nop_();_nop_();_nop_();_nop_(); _nop_();_nop_();_nop_();_nop_(); } /************************************** 延时5毫秒(STC90C52RC@12M) 不同的工作环境,需要调整此函数 当改用1T的MCU时,请调整此延时函数 **************************************/ void Delay5ms() { WORD n = 560; while (n--); } /************************************** 起始信号 **************************************/ void BH1750_Start() { SDA = 1; //拉高数据线 SCL = 1; //拉高时钟线 Delay5us(); //延时 SDA = 0; //产生下降沿 Delay5us(); //延时 SCL = 0; //拉低时钟线 } /************************************** 停止信号 **************************************/ void BH1750_Stop() { SDA = 0; //拉低数据线 SCL = 1; //拉高时钟线 Delay5us(); //延时 SDA = 1; //产生上升沿 Delay5us(); //延时
史海拾趣
|
大家好!!请教VHDL高手1个问题!!! 问题主要出在如下语句上: --#20100403#问题:不知怎么回事?若下面三语句不屏蔽,则ADclk信号不正确,为乱码;而下面3语句屏蔽后,ADclk信号就没有问题了,但就无法分频了??? if Cs=\'0\' AND RD=\'1\' AND ...… 查看全部问答> |
|
在CC2430应用程序中没有进行对引脚的操作指令,但程序进行了长时间的运行后出现某I/O引脚被改变。请教各位大虾。还有对2430的flash操作过度频繁会不会导致应用程序死掉呢?flash中的数据会不会由于操作flash的过度频繁而 ...… 查看全部问答> |
|
Reset operation As discussed previously, CE# must be low for all NAND activities. The simplest NAND command is the Reset (FFh), which doesn\'t require any address or second cycle. Simply assert CLE and issue a write pulse with FF ...… 查看全部问答> |
|
各位大虾,小弟初来此地,从事嵌入式嵌入式教学; 最近收到个2009嵌入式课件大赛的通知,请问有哪位大虾参加过吗,效果怎么样?看上去奖金还行 http://contest.cessa.org 不知道可不可以在这个版发,好像没找到合适的版面,请斑竹 ...… 查看全部问答> |
|
用portMon获取的通信过程如下 705 15:50:25 aaa.exe IOCTL_SERIAL_GET_BAUD_RATE Serial0 705 15:50:25 SUCCESS 706 15:50:25 &nb ...… 查看全部问答> |
|
急!! 今天买了个IDE转USB的接口,安装的时候怎么也装不上去 急!! 今天买了个IDE转USB的接口,安装的时候怎么也装不上去,驱动光盘中是ALL IN ONE CARDREADER AU6368 和USB TO IDE GL811,是不是硬盘还要跳线什么的?请各专家看看是怎么回事?谢谢了焦急等待中^^^^^^… 查看全部问答> |




