历史上的今天
今天是:2024年11月09日(星期六)
2020年11月09日 | 辅助电源方案适用于汽车功能电子化
2020-11-09 来源:eefocus
辅助电源单元在电池电动汽车(BEV)和混合动力电动汽车(HEV)的电源应用中无处不在,对于为控制、通信、安全、驱动等通常低于 20 V 的各种低压子系统供电至关重要,而且,电源本身的电源可能来自+400 V 直流高压总线,如车载充电(OBC)系统或 48 V 或 12 V 电池电压轨。
在如此广泛的应用范围内,对辅助电源的要求非常多样化,因而市场上产生了无数替代方案和运用。
尽管这些电源是辅助系统,但仍需要确保高可靠性和稳定性,因其在为关键模块供电,如可能包括核心控制器的逻辑级电路,或导通和关断功率金属氧化物硅场效应晶体管(MOSFET)和绝缘栅双极型晶体管(IGBT)的门极驱动器。
同时,要求紧凑的设计和出色的性价比,因为这些系统不是应用的核心部分,因此应花费尽可能少的资源来完成工作。
安全也是最重要的,在大多数情况下,系统必须符合汽车标准,也规定了电磁干扰限制。而且,适应广泛的输入电压范围和适应不同用例的灵活性,使其脱颖而出。
最后同样重要的是,辅助电源需要提供高压隔离,特别是如果法规规定,或功能隔离,以实现可靠的运行。
根据应用相应的上述要求,辅助电源用在不同的拓扑结构 - 反激、升压、降压 - 升压等。它们可采用替代的开关机制,如:准谐振或固定频率,并利用集成或分立技术来传输所需的功率。

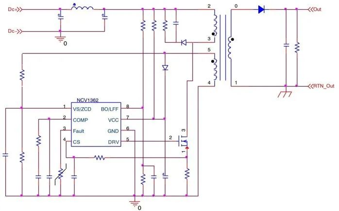
图 1. 基于反激式拓扑的隔离型辅助电源原理图,工作在准谐振峰值电流模式控制下
安森美半导体最近推出了四个新方案:高压辅助电源,适用于基于 800 V 和 400 V 电池的 BEV 和 PHEV 并提供 15 W 或 40 W 功率,以及用于 IGBT 和碳化硅(SiC) MOSFET 驱动器的隔离型电源。这些方案解决上述挑战并满足所需要求。
SECO-HVDCDC1362-15W15V-GEVB 和 SECO-HVDCDC1362-40W15V-GEVB 是极高能效和灵活的初级端调节(PSR)辅助电源,优化用于 BEV 和 PHEV 汽车动力总成。这些设计可在 250 V 至 900 V 的宽输入直流电压范围内提供稳定的 15 V,因此适用于 400 V 和 800 V 电池系统。
该方案利用 NCV1362 准谐振峰值电流 PSR 反激控制器、成本优化的 NVHL160N120SC1 160mΩ1200 V 碳化硅(SiC) MOSFET 和 FFSD0665B-F085 SiC 二极管的多种优点。
得益于 SiC FET 的高阻断电压能力和超低门极电荷(34 nC)值,开关损耗显著减小,该设计表现出出色的能效,在低交流电条件下高达 86%。
NCV1362 控制器出色的驱动能力支持 SiC FET 在 12 V 下直接运行,而无需预驱动器,从而简化了布局并减少了物料单的内容。反激式变压器提供 4 kV 的隔离度,且完全通过汽车级半导体和无源器件实现。

图 2. SECO−HVDCDC1362−15W15V−GEVB 的能效

图 3. SECO−HVDCDC1362−15W15V−GEVB 框图

图 4.15 W 高压辅助电源的优势
(SECO−HVDCDC1362−15W15V−GEVB)
SECO-LVDCDC3064-IGBT-GEVB 是 IGBT 驱动器的隔离电源,提供所需稳定电压轨 (-7.5 V 和 15 V,每个分路 50 mA),实现在宽输入电压范围(6 Vdc 至 18 Vdc)高效开关。还提供了额外的+7.5 V 电源轨,以支持任何其他较低电压逻辑。
该系统利用 NCV3064 DC-DC 转换器,实现紧凑而稳定可靠的设计,最小化材料单内容。该板完全采用汽车认证的器件实现,并且与商用 IGBT DC - DC 电源引脚兼容,从而提供了开箱即用的隔离型驱动器电源方案。
使用相同 NCV3064 的另一个 SiC 变体 SECO-LVDCDC3064-SIC-GEVB 将适用于 SiC MOSFET 开关,为门极驱动器提供+ 20 V /-5V 电压轨。

图 5.1.5 W IGBT 隔离型驱动器电源的优势 (SECO-LVDCDC3064-IGBT−GEVB)

图 6. SECO-LVDCDC3064-IGBT−GEVB 框图
新的电源设计用于 400 V 和 800 V 电池系统,隔离型电源用于 IGBT 和 SiC 门极驱动器,都经过专门设计,可直接集成到应用系统中。
安森美半导体用于汽车辅助电源方案的广泛产品和工具阵容,有助于满足每种应用的要求并提供最佳方案。
除了 AC-DC 控制器和稳压器、DC-DC 控制器和稳压器、功率 MOSFET、二极管和保护器件的全面产品阵容,以充分实现广泛的设计,我们还提供广泛的硬件和软件评估以及开发工具帮助工程师,可加快开发阶段并缩短新产品的上市时间。
继续了解(复制链接至浏览器中打开)
汽车辅助电源方案
https://www.onsemi.cn/solution/automotive/vehicle-electrification/ev-auxiliary-power?utm_source=blog&utm_medium=blog&utm_campaign=Automotive+Auxiliary+Power+Supplies&utm_content=link-evauxiliarypower-page
汽车高压 15 V 15 W 辅助电源(视频)
https://www.onsemi.cn/video/automotive-high-voltage-auxiliary-power-supply?utm_source=blog&utm_medium=blog&utm_campaign=Automotive+Auxiliary+Power+Supplies&utm_content=link-apsvideo
隔离型 IGBT 门极驱动器电源(视频)
https://www.onsemi.cn/video/isolated-igbt-gate-driver-supply-with-aec-q101-qualified-ncv3064-controller?utm_source=blog&utm_medium=blog&utm_campaign=Automotive+Auxiliary+Power+Supplies&utm_content=link-igbtgatedriversupply-video
史海拾趣
|
我现在需要做个电话机!可以显示大头贴的!需要用块彩色的LCD,不知道市场上卖的带驱动的那种LCD是不是可以直接接到ARM处理器的IO口上?一般黑白的LCD也是可以的吧!主要的部分是在软件的编程吧!… 查看全部问答> |
|
有的初学者在理论上花了很多功夫,结果半年下来还是没有把PLC搞懂,其实他们只是缺少了一些PLC的实践经验,只要再进行一些实际的梯形图编写、程序下载、调试等操作,增加对PLC的感性认识,很快就可以掌握PLC这项技术了。开始阶段可以先学习 ...… 查看全部问答> |
|
WINCE 能实现每秒5000次中断吗?有没有高手做过,请赐教。 Wince5.0 硬件每秒钟5000个脉冲触发X86CUP的7号中断,Wince能完全捕获到每一个中断吗,保证不丢,请做过的兄弟姐妹帮帮忙,提提思路,或者给 一段代码,不胜感激… 查看全部问答> |
|
小弟正在调试WINCE+2440下串口程序,现在COM1已经打开,我把2440的板子COM1直接用串口线连接到PC的COM3,发现通过COM1写到PC的全是???,通过PC写到COM1的是ff,或者77之类的乱码,是怎么回事?先谢了。… 查看全部问答> |
|
各位高手们,你们经验比较丰富,见的单片机种类也多。请问一下有没有常见的,具有PWM功能的单片机,可以输出50kHz~100kHz的pwm脉冲信号,介绍几个。最近在做这方面的实验,谢谢各位了… 查看全部问答> |
|
新手关于MSP430LaunchPad在CCS下Debug的问题 首先,我是msp430绝对新手,因为之前我从来没用过ti的单片机。关于msp430程序下载以及Debug的方式,我看了相关资料,资料显示是使用Jtag方式进行的,有相应的下载器。收到开发板以后,我发现套件里面只有一根usb的线缆,板子上有一块usb-串口的芯片 ...… 查看全部问答> |
|
硬件乘法器不占用CPU周期,有硬件实现,速度比软件实现的乘法速度快很多。msp430f14x、msp430f16x中都含有硬件乘法器模块,方便用户需要速度的时候使用。 硬件介绍: 在MSP430系列单片机中,硬件乘法器是外围模块,而不是CPU ...… 查看全部问答> |
|
最近有一个项目需要将DC5V升到DC18V,之前想过用MC34063,可是MC34063的效率低、纹波大所以就放弃了。现在想用SY7208,可是SY7208用的人很少,资料里只有输出电压的计算公式,其他参数我不知道怎么确定,请各位工程师帮我看看。 其中R1R2可以用输 ...… 查看全部问答> |




