历史上的今天
今天是:2024年11月10日(星期日)
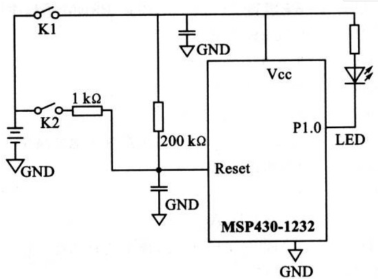
2020年11月10日 | MSP430单片机看门狗的基本用法解析
2020-11-10 来源:elecfans
看门狗是为了防止程序跑飞而设定的,但是由于看门狗是一个类似于定时器,因此可以把他当作定时器来使用
示例代码:用看门狗定时器使一个led闪烁
#include
void main( void )
{
// Stop watchdog timer to prevent TIme out reset
WDTCTL = WDT_MDLY_32;//宏定义
IE1 |=WDTIE; //允许看门狗定时器中断
P2DIR |= BIT7;
_BIS_SR(LPM0_bits+GIE);//在这里的话将cpu进入低功耗模式
}
#pragma vector = WDT_VECTOR
__interrupt void watchdag_TImer(void)
{
P2OUT ^=BIT7;//异或操作基本上是取反操作
}

注意这里有一个比较好的宏定义:WDTCTL = WDT_MDLY_32;进入该宏定义会发现类似的宏定义有很多
/* WDT-interval TImes [1ms] coded with Bits 0-2 */
/* WDT is clocked by fSMCLK (assumed 1MHz) */
#define WDT_MDLY_32 (WDTPW+WDTTMSEL+WDTCNTCL) /* 32ms interval (default) */
#define WDT_MDLY_8 (WDTPW+WDTTMSEL+WDTCNTCL+WDTIS0) /* 8ms “ */
#define WDT_MDLY_0_5 (WDTPW+WDTTMSEL+WDTCNTCL+WDTIS1) /* 0.5ms ” */
#define WDT_MDLY_0_064 (WDTPW+WDTTMSEL+WDTCNTCL+WDTIS1+WDTIS0) /* 0.064ms “ */
/* WDT is clocked by fACLK (assumed 32KHz) */
#define WDT_ADLY_1000 (WDTPW+WDTTMSEL+WDTCNTCL+WDTSSEL) /* 1000ms ” */
#define WDT_ADLY_250 (WDTPW+WDTTMSEL+WDTCNTCL+WDTSSEL+WDTIS0) /* 250ms “ */
#define WDT_ADLY_16 (WDTPW+WDTTMSEL+WDTCNTCL+WDTSSEL+WDTIS1) /* 16ms ” */
#define WDT_ADLY_1_9 (WDTPW+WDTTMSEL+WDTCNTCL+WDTSSEL+WDTIS1+WDTIS0) /* 1.9ms “ */
/* Watchdog mode -》 reset after expired time */
/* WDT is clocked by fSMCLK (assumed 1MHz) */
#define WDT_MRST_32 (WDTPW+WDTCNTCL) /* 32ms interval (default) */
#define WDT_MRST_8 (WDTPW+WDTCNTCL+WDTIS0) /* 8ms ” */
#define WDT_MRST_0_5 (WDTPW+WDTCNTCL+WDTIS1) /* 0.5ms “ */
#define WDT_MRST_0_064 (WDTPW+WDTCNTCL+WDTIS1+WDTIS0) /* 0.064ms ” */
/* WDT is clocked by fACLK (assumed 32KHz) */
#define WDT_ARST_1000 (WDTPW+WDTCNTCL+WDTSSEL) /* 1000ms “ */
#define WDT_ARST_250 (WDTPW+WDTCNTCL+WDTSSEL+WDTIS0) /* 250ms ” */
#define WDT_ARST_16 (WDTPW+WDTCNTCL+WDTSSEL+WDTIS1) /* 16ms “ */
#define WDT_ARST_1_9 (WDTPW+WDTCNTCL+WDTSSEL+WDTIS1+WDTIS0) /* 1.9ms ” */
这里我们可以根据通常的需要,选择合适的定时时间
说到定时时间,这里又不得不讲一下中断函数,在IAR这个编译环境中,一般中断函数的写法是
#pragma vector = 中断向量
__interrupt void 中断函数名(void)
{
用户程序;
}
注意,中断向量可以在430的头文件中查找,中断函数的声明必须是void 中断函数名(void),这是因为中断函数没有返回值,也没有中断的形式参数
但是本人又在网站上看到另外一种用switch来写的,就是一个中断源对应几个中断向量,这种写法目前我还没有见过源码,所以不好总结
史海拾趣
|
以前从没接触过这类芯片。现在要用啊。但又不会。 谁能告诉下我m2716在Proteus中如何加载数据,还有在现实中用什么把数据烧到它里面去? 不甚感谢啊... … 查看全部问答> |
|
当设备与 Visual Studio 机器没有 ActiveSync 连接,但有一个有效的 TCP 连接时,部署无效。 解决办法:使用单独提供的 Keyman 工具来执行初始的设备设置. 我想请问KEYMAN工具是什么,在哪里可以找到它,或者下到它? 谢谢~… 查看全部问答> |
|
几乎所有的电子设计中都会使用到电阻,我稍微提供问题,你知道的电阻有哪些参数指标呢?你敢不敢说个大家都不知道的指标?这个大家现在用的多了也许再过多少年后就看不到这位了… 查看全部问答> |
|
做了个东西用的DHT11温湿度传感器 显示是用的数码管动态扫描 由于执行驱动函数用的时间比较长就把显示函数放在了定时器中断里面 问题出来了 定时器中断把DHT11驱动函数的时序给打乱了 读出来的数据一直在跳动 乱 我在驱动函 ...… 查看全部问答> |
|
Error connecting to the target: (Error -151 @ 0x0) One of the FTDI driver functions used during the connect returned bad status or an error. The cause may one or more of: invalid emulator serial number, blank emulator EEPROM, ...… 查看全部问答> |




