历史上的今天
返回首页

历史上的今天

今天是:2024年12月08日(星期日)

正在发生

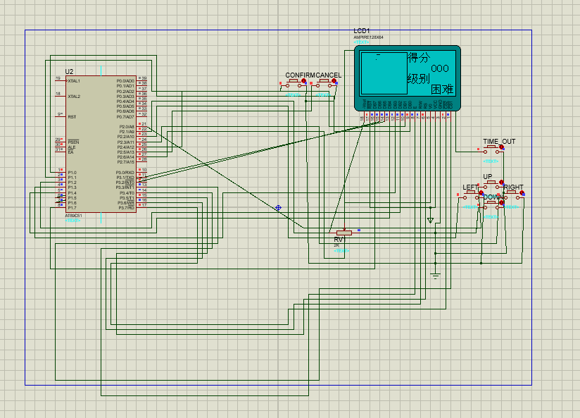
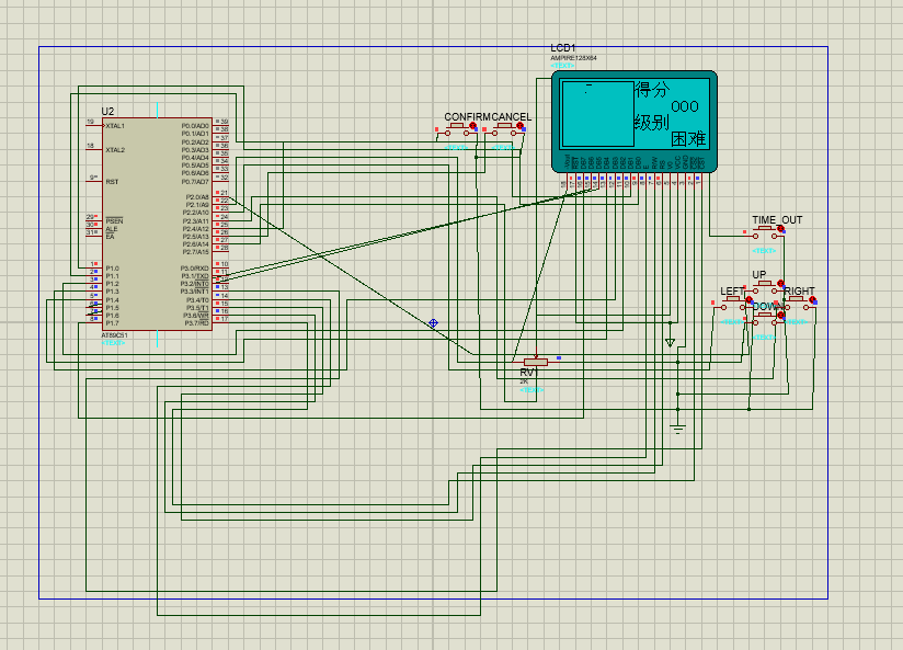
2020年12月08日 | 基于51单片机+12864液晶显示屏的贪吃蛇游戏

2020-12-08 来源:51hei


推荐阅读

史海拾趣

FDK AMERICA公司的发展小趣事

面对日益复杂的电子市场环境和客户需求,FDK AMERICA公司积极推动数字化转型。公司引入先进的生产管理系统和智能化设备,实现生产过程的自动化和智能化。这种数字化转型不仅提高了生产效率和质量稳定性,还降低了生产成本和人力成本。同时,公司还利用大数据和人工智能技术优化供应链管理和市场营销策略,进一步提升了市场竞争力。

以上五个故事均基于虚构的“FDK AMERICA公司”在电子行业发展的可能路径进行创作。这些故事旨在展示一个公司如何通过技术创新、品质保证、国际合作、环保理念和数字化转型等方式在竞争激烈的电子市场中取得成功。

Allied Controls Incorporated公司的发展小趣事

随着全球电子市场的不断发展,FDK AMERICA公司意识到单靠国内市场已无法满足其发展需求。于是,公司积极寻求国际合作机会,与全球知名电子企业建立战略合作伙伴关系。通过合作,公司成功将产品打入国际市场,进一步扩大了市场份额。

骏晔科技(DreamLNK)公司的发展小趣事

骏晔科技在无线通讯模块领域一直寻求创新。2019年,公司与硬之城达成战略合作,推出了高性能的FSK双向收发模块。这款模块采用了最新的FSK调制技术,极大地提高了数据传输的稳定性和效率。通过这一创新,骏晔科技在物联网设备通讯领域取得了显著的市场份额增长。

HAHN - Elektrobau GmbH & Co KG公司的发展小趣事

1991年,高通的CDMA技术首次被商用于美国卫星通信公司的无线电话网,标志着高通在移动通信领域的重大突破。与此同时,高通开始向智能手机芯片方向转型,目标是利用芯片技术使手机具备更强大的计算能力。随着技术的不断成熟,高通推出了多款性能卓越的移动应用处理器,如Snapdragon系列,迅速占据了智能手机芯片市场的主导地位。这一转型不仅巩固了高通在移动通信领域的地位,也为公司的长期发展奠定了坚实基础。

长江微电(cjiang)公司的发展小趣事

随着新能源汽车市场的快速发展,汽车电子领域对电感产品的需求不断增长。长江微电敏锐地捕捉到这一市场机遇,加大了对汽车电子领域的投入力度。公司推出的车规级系列电感产品广泛应用于汽车LED驱动电路、汽车多媒体系统、车联网系统等领域。凭借优异的产品性能和稳定可靠的质量保障,长江微电在汽车电子领域树立了良好的口碑和品牌形象。

Control Sciences Inc公司的发展小趣事

作为一家有社会责任感的企业,Control Sciences Inc始终关注环境保护和社会公益。公司积极推广节能减排技术,减少生产过程中的环境污染。此外,公司还积极参与社会公益活动,为社会的发展贡献自己的力量。这些举措不仅提升了公司的社会形象,也赢得了社会各界的广泛认可。


以上只是基于通用框架编写的示例故事,具体的内容需要您根据Control Sciences Inc公司的实际情况进行调整和补充。在编写过程中,请确保遵循事实,避免加入主观评价或猜测。

问答坊 | AI 解惑

全新的“智能功率”

未来几年人们看待高科技界的方式将会发生巨大变化。我们现在刚开始认识到:电子工业将成为解决全球变温问题的一个主角。到目前为止,企业都在谈论降低能耗计划,但其实能够做的还有很多。从“智能功率”(Power Smart) 芯片和系统的设计,到形成整个 ...…

查看全部问答>

PCB线路板快速制板机

今年我去深圳参加了教育装备展会,展会中我看到了有一款比较适合个人爱好者使用的PCB线路板制作机(价格7800元、线径10mil、线距15mil、加工面板20*20cm),因为我本人是比较喜欢在业余时间研究创新及改进电子设备,感觉这款机价格、性能也挻实惠的 ...…

查看全部问答>

影响自举电路的5个因素

1. Gate Charge required to enhance MGT 2. Iqbs - quiescent current for the high side driver circuitry 3. Currents within the level shifter of the control IC 4. MGT gate-source forward leakage current 5. Bootstrap capacitor lea ...…

查看全部问答>

mux710,ppp拨号

各位好:     小弟在6.0下想用mux710做一个串口多通道驱动,用com3(原板子上的物理串口)虚拟出两个串口出来com7(for at),com9(for ppp),用来进行CDMA拨号连接。     目前遇到的问题与进展(1)驱动加载成功,虚拟出来两个串 ...…

查看全部问答>

wince autorun

WIN32_FIND_DATA fd;         HANDLE hd=INVALID_HANDLE_VALUE;         int iCount = 20;         while(iCount--)         {         &n ...…

查看全部问答>

各位大虾谁能给我个《plug and play system architecture》?非常感谢

各位大虾谁能给我个《plug and play system architecture》?非常感谢 我的邮箱:jerk66@163.com…

查看全部问答>

编译又有错误了,请教怎么改啊?

我直接按步骤建立的 OS ,没做修改直接编译,出错,错误还真多,高手帮帮忙。看看是什么错误,帮我改改。 BUILD: [00:0000000524:PROGC ] Building COMPILE Pass in C:\\WINCE600\\PLATFORM\\SMDK2440A\\Src\\Drivers\\Touch\\ directory. BUILD: ...…

查看全部问答>

有那款软件支持AVR的c语言和汇编混合编程啊

如题: 我在坛子申请了快avr板板, 最近忽然有一个疑问,是否可以c语言和汇编混合编写呢 哪位大哥知道 讲讲啊…

查看全部问答>

谁这有EP2c5t144c8 的pcb 空板

  毕业设计需要,老师那只有芯片,所以得做一块最小系统板,但直接做成本太高,所以问下坛手手里有没有多余的。…

查看全部问答>

关于FPGA的一些实验

希望能够帮助大家学习FPGA.............…

查看全部问答>