历史上的今天
今天是:2024年12月18日(星期三)
2020年12月18日 | 基于CS-3型水听器格MSP430微处理器实现便携式超声波声压计
2020-12-18 来源:elecfans
随着水下超声波技术的发展,在很多应用场所提出了测试其声强的需要。我们采用CS-3型水听器设计便携式超声波声压计。
系统设计
设计目标要求:实现15-45kHz超声波声压、声强的测量。测量的范围是0-10个大气压(或声压级范围:30-120dB)。测量的误差为在总体的频率范围内大小3dB,对单一频率小于1dB。
CS-3型水听器的特性是在10-100kHz,其M参数的不一致性小于3dB。M参数是指水听器受单位声压的作用而产生的输出电压,单位是V/Pa。用分贝表示的M参数是:
M(dB )=20log(M/Mo),其中Mo为参考声压Mo=1V/礟a。
声强I=P2 /(r*C),其中P为声压,C为声速,r为密度。
为满足设计的目标,需进行测量误差分析。
对应于在为30-120dB的声压级,在流体中的声强为:
I=P*V*cosy
自由场中声强为:
I=P2/(r*C)
声强级的表达式为:
I=10log(I/Io)
其中Io为10-12 (W/m2),在自由声场中声压级与声强级近似相等。
从而可得出(在近似测量中)声强级的不一致性对应于M参数的不一致性小于3dB。
从而得出:不必进行频率校正,声压、声强的不一致性可以满足要求。
由于一般测的是有效声压,为平均值,所以测量的精度相比起来比较容易实现。跟随、放大、滤波、峰值和频率检测,产生误差主要在滤波、峰值和频率检测。我们所设计的滤波通带不稳定度为1dB、峰值检测的误差小于1dB,但通过进行频率的检测,和时间的平均,进行软件和硬件的补偿可以使误差较好的满足要求。
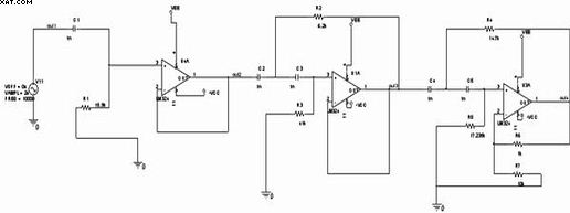
根据上面的分析,考虑到超声波测量的特点,系统框图示于图1。其中预加重考虑隔直和系统频率特性。

图1 系统框图

图2 高通滤波电路
跟随器起隔离水听器和减小后端电路影响的作用。放大器与分压通过可控增益放大来实现,也可通过开关来实现测量范围的转换。带通滤波为测量特定频率的超声波声压的必需。峰值检测为测量和计算声压的原始数据,频率为提供频率数据和进行声压计算的频率校正。
带通滤波电路
考虑系统对频率范围的不平度有较高的要求,采用巴特沃斯滤波器进行设计。带通由高通和低通级联实现。
考虑具体的要求截至频率定为10kHz。取高通的阶数为5,低通的阶数为6。图2是高通滤波电路。
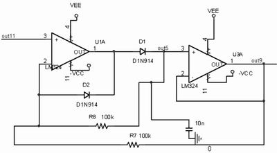
峰值检波电路
图3是用集成放大器来实现峰值检波的电路。
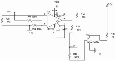
过零检测电路
过零检测电路在输出需考虑与MSP430的接口问题,因而增加了接口转换电路(图4)。

图3 峰值检波电路

图4 过零检测电路
系统接口
本系统用TI公司MSP430微控制器的P6端口的12位A/D转换进行峰值测量,利用P1口的定时捕获/比较进行频率测量。在MSP430硬件的设计上提供晶振、复位、时钟电路以及JTAG,完成整体设计。根据硬件,设计相关的软件进行声压测量。
结语
本声压计的设计采用了功耗极低的MSP430微控制器,用简单和便宜的集成运放和比较器实现较为复杂的超声波的信号调理电路设计,满足了设计的要求。
史海拾趣
|
样品找我:STPS20L40CF STPS2L25U STPS3045CT STPS30L30CG STPS340B STPS0520M ST 05+ STPS0520Z ST 05+ STPS0540Z ST 05+ STPS10150CT ST 05+ STPS1045B ST 05+ STPS1045D ST 05+ STPS10L25D ST 05+ STPS10L40CT ST 05+ STPS10L60D ST 05+ STPS1100U ST 05+ STPS1150 ST 05+ STPS12045TV ST 05+ STPS120 ...… 查看全部问答> |
|
* JLink Info: Found Cortex-M3 r1p1, Little endian. * JLink Info: TPIU fitted. * JLink Info: ETM fitted. * JLink Info: FPUnit: 6 code (BP) slots and 2 literal slots * JLink Info: Core is locked-up! * JLink Inf ...… 查看全部问答> |
|
我用的是神舟四号开发板 在光盘中提供了一个使用usart1 default端口的例程自己做的板子用的是usart1 remap的我想将光盘中的例程移植到我的板子上改了一下Tx Rx 引脚的位置并配置了io复用寄存器中usart1 复用位但不能收发想请问一下是否有哪个地方纰 ...… 查看全部问答> |
|
我得到的结论是 只有=右边的结果不超出左边的数据类型的范围就不会有问题 float f = 123.456; uchar a = 0, b = 0, c = 0; a = f; //a = 123 a = (uchar)f; //a = 123 f = f - a; f = f * 1000; //f ...… 查看全部问答> |
|
我刚开始学beaglebone,现在写好了一个最简单的LED驱动,却碰到内核版本不一致的问题。 简单地说就是 ti-sdk-am335x-evm-05.07.00.00里面的内核版本是3.2.0 而我的beaglebone是A5版本,上面自带的是angstrom 3.2.5+ 结果认为驱动的内核版本不一 ...… 查看全部问答> |
|
高压钠灯(HPS)等高强度气体放电灯(HID)具有光强度高、寿命长等特点,广泛应用于诸如街道照明、停车场及公园等公共场合的区域照明应用。另一方面,高亮度白光发光二极管(led)在性能和成本等方面持续改进,非 ...… 查看全部问答> |
|
最近使用 MPLAB X IDE感觉挺好,但是代码优化只有40%,怎样才能提高优化水平 版本是3.2的,网上找了许久也没有找到破解版,就连使用的视频都找不到,哪位大神可以分享下破解版或相关使用的视频,不胜感激!… 查看全部问答> |




