历史上的今天
今天是:2024年12月18日(星期三)
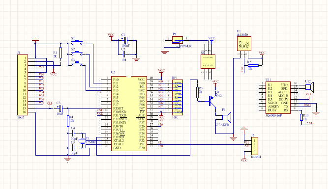
2020年12月18日 | 基于51单片机超声波测距带语音播报JQ6500
2020-12-18 来源:51hei
功能说明:
1.本设计采用STC89C52单片机作为主控制器;
2.LCD1602液晶显示测量的距离和温度;
3.带有温度补偿功能(DS18B20传感器);
4.测量范围0.02m~4m,精度为0.01m;
5.带实时语音播报功能;
6.按键功能:按键2:加报警值按键3:减报警值按键1:设置按键(只有在按下设置的时候才可以加减报警值),在未按下按键1时,按下按键3播报测量距离。
实物制作图:

原理图:


单片机源程序如下:
//宏定义
#define uchar unsigned char
#define uint unsigned int
#define ULint unsigned long int
//温度零上与零下的标志位
char flag=0;
//超声波
char flags=0;
//超声波距离
char flag1s=0;
//计算定时间
uint time=0;
//计算距离
ULint L_=0;
//温度
uint t_=0;
//显示模式 0正常 1最大值调整 2最小值调整
uchar mode=0;
uint Max=490;
uint Min=10;
//按键标志
uchar k=0;
//数值有误
uchar FW=0;
//头函数
#include #include #include "BJ_Key.h" //报警按键 #include "display.h" //显示头函数 #include "ultrasonic_wave.h"//超声波头函数 #include "DS18B20.h" //温度传感器头函数 uchar ONE1[6]={0x7E,0x04,0x03,0x00,0X0D,0xEF};//现在距离为 uchar ONE2[6]={0x7E,0x04,0x03,0x00,0X0C,0xEF};//米 uchar ONE3[6]={0x7E,0x04,0x03,0x00,0X0B,0xEF};//点 uchar ONE4[6]={0x7E,0x04,0x03,0x00,0X00,0xEF};//百位 uchar ONE5[6]={0x7E,0x04,0x03,0x00,0X00,0xEF};//十位 uchar ONE6[6]={0x7E,0x04,0x03,0x00,0X00,0xEF};//个位 void delayms(uint ms) { uchar i=100,j; for(;ms;ms--) { while(--i) { j=10; while(--j); } } } /******** UART初始化 波特率:9600 ******/ void UART_init(void) { SCON = 0x50; // 10位uart,允许串行接受 TMOD = 0x20; // 定时器1工作在方式2(自动重装) TH1 = 0xFD; TL1 = 0xFD; //设置波特率为9600 TR1 = 1; } /* * UART 发送一字节 入口参数uint8的数据类型 即要发送的数据 */ void UART_send_byte(uchar dat) { SBUF = dat; while (TI == 0); TI = 0; } /* * UART 发送字符串 第一个参数要发送字符串或数据的首地址 第二个参数是要发送的数据或字符串的长度 */ void UART_send_string(uchar *buf,uchar len) { uchar i; for(i=0;i } //主函数 void main() { UART_init(); Init_ultrasonic_wave(); //屏幕初始化 Init1602(); //温度初始化 tmpchange(); t_=tmp(); tmpchange(); t_=tmp(); tmpchange(); t_=tmp(); //循环显示 while(1) { Key(); if(yuyin_flag==1) { yuyin_flag=0; ONE4[4]=L_/100; ONE5[4]=L_/10%10; ONE6[4]=L_%10; if(ONE4[4]==0)ONE4[4]=0x0A; if(ONE5[4]==0)ONE5[4]=0x0A; if(ONE6[4]==0)ONE6[4]=0x0A; UART_send_string(ONE1,6); delayms(1); UART_send_string(ONE4,6); delayms(1); UART_send_string(ONE3,6); delayms(1); UART_send_string(ONE5,6); delayms(1); UART_send_string(ONE6,6); delayms(1); UART_send_string(ONE2,6); delayms(1); } //正常显示 if(mode==0) { StartModule();//启动超声波 while(!RX); //当RX为零时等待 TR0=1; //开启计数 while(RX); //当RX为1计数并等待 TR0=0; //关闭计数 delayms(20); //20MS tmpchange(); //温度转换 t_=tmp(); //度温度 Conut(t_/10); //计算距离 if(L_>Max||L_ Feng_Start(); } else { if(FW!=1) Feng_Stop(); } Display_1602(t_/10,L_); } //调整显示 else if(mode!=0) { //最大最小值 Init_MaxMin(); while(mode!=0) { Key(); if(k==1&&mode==1) { Init_MaxMin(); write_com(0x8d);//设置位置 } else if(k==1&&mode==2) { Init_MaxMin(); write_com(0x8d+0x40);//设置位置 } k=0; }
上一篇:利用压栈sp自增复制数据
下一篇:基于单片机的烟雾报警器
史海拾趣
|
IGBT负载短路下的几种后果 (1) 超过热极限:半导体的本征温度极限为250℃,当结温超过本征温度,器件将丧失阻断能力,IGBT负载短路时,由于短路电流时结温升高,一旦超过其热极限时,门级保护也相应失效. (2) 电流擎住效应:正常工作电流下,IGBT由于薄 ...… 查看全部问答> |
|
条码手持终端应用程序开发!!! 本人在条码行业有多年的工作经验,一直从事条码手持终端应用程序的开发 开发过多种设备: CASIO DT900,DT300,DTX10; Cipher 711 ; SYMBOL MC50,MC1000,PPT8800; Intermec 700系列 有需要的请联系本人 QQ:6 ...… 查看全部问答> |
|
急!!!如何在PC机上实现对单片机的控制(用VC++6.0编程) 小弟正在想弄一个在PC机上实现对单片机的控制,但不知道从哪个方面入手? 希望各位达人给予小弟一些指点.发个程序给小弟参考参考(用C语言编写的)… 查看全部问答> |
|
经历了很多推销的宣传,今天买了10片样品,准备把以前ATMEL8的东西都移植过来. 有几个问题,一直没搞明白: 1. STM8S103K3会不会象ATMEL那样,1000元就能把代码都读出来?STM8S103K3的 解密难度有多大? 2. 以前一直用ICC和KEIL开 ...… 查看全部问答> |
|
2812程序烧到片内flash中运行,能否用CCS和仿真器观察内部变量 2812程序烧到片内flash中运行,能否用CCS和仿真器观察内部变量, 调试电机程序,使用仿真器容易跑飞,希望能烧到flash中运行,同时也希望能像在ccs里仿真一样观察几个关键变量,听有的工程师说是能实现的,希望有能得到指点?… 查看全部问答> |
|
这是个试验程序,就是把整页写入同一个数据,,另外ID什么都可以读出来,,个人感觉数据是可以读出来的,,但读出来的全是FF,2112个FF后是64个0x15,我把读命令改错的话,读出来的是那个输入的数据,说明内部没把数据读出来,这是不是说明FF读出来 ...… 查看全部问答> |
|
在整个APF中基准电流的产生方法是核心环节,只有产生正确的基准电流信号才能很好的补偿谐波和无功电流。当只是补偿谐波电流时只需获取负载电流中的谐波分量即可,当补偿谐波及无功时除了要获取谐波电流信号外还需获取基波电流中的无功分量。基准电 ...… 查看全部问答> |




