历史上的今天
今天是:2024年12月24日(星期二)
2020年12月24日 | STM32 DAC详解
2020-12-24 来源:eefocus
上一篇介绍了《STM32ADC详解》,既然有模拟转数字的ADC模块,那么就必然有数字转模拟的DAC模块。顾名思义,该模块仅具有ADC的补充功能。它将数字二进制值转换为模拟电压输出。DAC模块具有多种用途,包括音频生成,波形生成等。通常在大多数8位微控制器中,此模块不可用,并且通过脉宽调制(PWM)可以稍微满足其需求。部分原因是由于它们的硬件资源和运行速度相对较低。所有STM32单片机都具有PWM模块,但大容量STM32也具有DAC模块。STM32DAC模块不是很复杂,并且在工作原理方面与ADC模块相似。
01、DAC简介
从STM32F207数据手册看到,STM32F207具有两个DAC模块。

每个DAC具有独立的通道,对应的GPIO分别为:PA4和PA5。对于GPIO的复用功能(Alternatefunctions)和附加功能(Additionalfunctions),在《STM32ADC详解》有详细讲解。
除了DAC输出的管脚,还有其他相关引脚

注意:使能DAC 通道x 后,相应GPIO 引脚(PA4 或PA5)将自动连接到模拟转换器输出(DAC_OUTx)。为了避免寄生电流消耗,应首先将PA4 或PA5 引脚配置为模拟模式(AIN)。
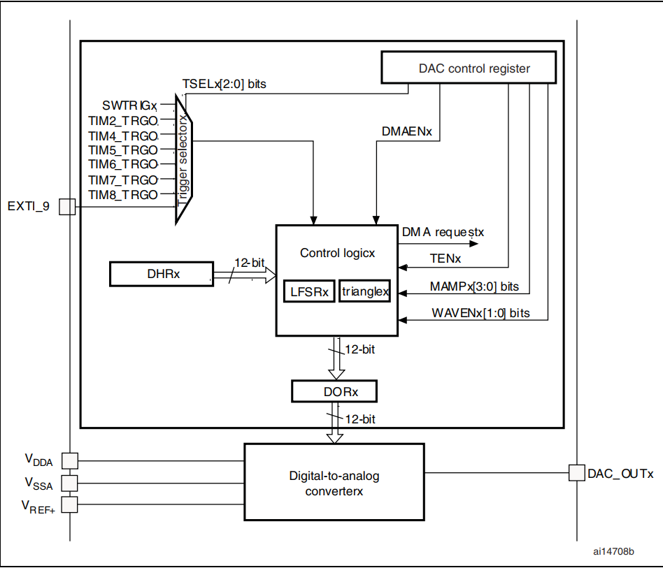
下面的简化框图显示了STM32DAC模块的主要组件。

02、DAC转换
由框图可以看出,DAC受DORx寄存器直接控制的,但是不能直接往DORx寄存器写入数据,而是通过DHRx间接地传给DORx寄存器,实现对DAC的输出控制。
不能直接对寄存器DAC_DORx写入数据,任何输出到DAC通道x的数据都必须写入DAC_DHRx寄存器(数据实际写入DAC_DHR8Rx、DAC_DHR12Lx、DAC_DHR12Rx、DAC_DHR8RD、DAC_DHR12LD、或者DAC_DHR12RD寄存器)。
如果没有选中硬件触发(寄存器DAC_CR1的TENx位置0),存入寄存器DAC_DHRx的数据会在一个APB1时钟周期后自动传至寄存器DAC_DORx;
如果选中硬件触发(寄存器DAC_CR1的TENx位置1),数据传输在触发发生以后3个APB1时钟周期后完成。
一旦数据从DAC_DHRx寄存器装入DAC_DORx寄存器,在经过时间tSETTLING之后,输出即有效,这段时间的长短依电源电压和模拟输出负载的不同会有所变化。

DAC控制寄存器(DAC_CR)
DMAEN1:DAC通道1DMA使能(DAC channel1 DMA enable),我们不使用DMA,故设置为0
MAMP1[3:0]:DAC通道1屏蔽/幅值选择器(DAC channel1 mask/amplitude selector)我们没有用到故这几位也设置为0
WAVE1[1:0]:DAC通道1噪声/三角波生成使能(DAC channel1 noise/triangle wave generationenable)我们也没用到故也设置为0
TEN1:DAC通道1触发使能(DAC channel1 trigger enable)我们不用触发,所以设置为0
TSEL1[2:0]:DAC通道1触发选择(DAC channel1 trigger selection)注意:该位只能在TEN1=1(DAC通道1触发使能)时设置。我们TEN1设为0,所以这几位就不用设置,默认为0
BOFF1:关闭DAC通道1输出缓存(DAC channel1 output buffer disable)我们关闭输出缓冲故设置为1
EN1:DAC通道1使能(DAC channel1 enable)我们要使能DAC通道、故设置为1。
03、功能说明
STM32的DAC等效电路如下

该电路中显示的输出缓冲器在内部3.3V电源上运行。与大多数运放在单电源(而不是+/-双电源)上运行一样,输出摆幅永远不会真正达到目标。但是,如电路所示,有两个内部开关(S1和S2)可通过寄存器控制。将它们都打开将通过两个串联的电阻(Ra和Rb)将“DACINT”信号直接连接到“DACOUT”引脚。作为参考,Ra+ Rb约为15k。
根据选择的配置模式,数据按照下文所述写入指定的寄存器:
单DAC通道x,有3种情况:
8位数据右对齐:用户须将数据写入寄存器DAC_DHR8Rx[7:0]位(实际是存入寄存器DHRx[11:4]位);
12位数据左对齐:用户须将数据写入寄存器DAC_DHR12Lx[15:4]位(实际是存入寄存器DHRx[11:0]位);
12位数据右对齐:用户须将数据写入寄存器DAC_DHR12Rx[11:0]位(实际是存入寄存器DHRx[11:0]位)。
一般采用第三种方式:12位数据右对齐比较多。
根据对DAC_DHRyyyx寄存器的操作,经过相应的移位后,写入的数据被转存到DHRx寄存器中(DHRx是内部的数据保存寄存器x)。随后,DHRx寄存器的内容或被自动地传送到DORx寄存器,或通过软件触发或外部事件触发被传送到DORx寄存器。

双DAC通道,有3种情况:
8位数据右对齐:用户须将DAC通道1数据写入寄存器DAC_DHR8RD[7:0]位(实际是存入寄存器DHR1[11:4]位),将DAC通道2数据写入寄存器DAC_DHR8RD[15:8]位(实际是存入寄存器DHR2[11:4]位);
12位数据左对齐:用户须将DAC通道1数据写入寄存器DAC_DHR12LD[15:4]位(实际是存入寄存器DHR1[11:0]位),将DAC通道2数据写入寄存器DAC_DHR12LD[31:20]位(实际是存入寄存器DHR2[11:0]位);
12位数据右对齐:用户须将DAC通道1数据写入寄存器DAC_DHR12RD[11:0]位(实际是存入寄存器DHR1[11:0]位),将DAC通道2数据写入寄存器DAC_DHR12RD[27:16]位(实际是存入寄存器DHR2[11:0]位)。

04、DAC输出电压
当DAC的参考电压位VREF+的时候,数字输入经过DAC被线性地转换为模拟电压输出,其范围为0到VREF+。
任一DAC通道引脚上的输出电压满足下面的关系:
DAC输出= VREF x (DOR / 4095)。
注意:此时数据格式:应该选择12位数据右对齐。
05、代码配置
DAC配置
void DAC1_Config(void)
{
DAC_InitTypeDef DAC_InitStructure;
GPIO_InitTypeDef GPIO_InitStructure;
/* DMA1 clock and GPIOA clock enable (to be used with DAC) */
RCC_AHB1PeriphClockCmd(RCC_AHB1Periph_GPIOA, ENABLE);
/* DAC Periph clock enable */
RCC_APB1PeriphClockCmd(RCC_APB1Periph_DAC, ENABLE);
/* DAC channel 1 & 2 (DAC_OUT1 = PA.4)(DAC_OUT2 = PA.5) configuration */
GPIO_InitStructure.GPIO_Pin = GPIO_Pin_4;
GPIO_InitStructure.GPIO_Mode = GPIO_Mode_AN;
GPIO_InitStructure.GPIO_PuPd = GPIO_PuPd_NOPULL;
GPIO_Init(GPIOA, &GPIO_InitStructure);
/* DAC channel2 Configuration */
DAC_InitStructure.DAC_Trigger = DAC_Trigger_None;
DAC_InitStructure.DAC_WaveGeneration = DAC_WaveGeneration_None;
DAC_InitStructure.DAC_LFSRUnmask_TriangleAmplitude = DAC_LFSRUnmask_Bit0;
DAC_InitStructure.DAC_OutputBuffer = DAC_OutputBuffer_Disable;
DAC_Init(DAC_Channel_1, &DAC_InitStructure);
/* Enable DAC Channel2 */
DAC_Cmd(DAC_Channel_1, ENABLE);
}
设置输出电压
//设置通道1输出电压
//vol:0~3300,代表0~3.3V
void Dac1_Set_Vol(uint16_t vol)
{
double temp=vol;
temp/=1000;
temp=temp*4096/3.3;
DAC_SetChannel1Data(DAC_Align_12b_R,temp);//12位右对齐数据格式设置DAC值
}
测试用例很简单,就是反复输出1.2V和3.0V电压
while (1)
{
GPIO_SetBits(GPIOE,GPIO_Pin_4); //熄灭LED灯
Dac1_Set_Vol(1200);
LCD_ShowString(0,0,"DAC OUT 1.2V");
Delay(500); //延时500ms
GPIO_ResetBits(GPIOE,GPIO_Pin_4);//点亮LED灯
Dac1_Set_Vol(3000);
LCD_ShowString(0,0,"DAC OUT 3.0V");
Delay(500); //延时500ms
}
下载验证
上一篇:STM32 SDIO详解
下一篇:STM32 ADC详解
史海拾趣
|
#include \"SPCE061A.H\" #include \"math.h\" #include \"bit.h\" //位操作 1.8.4版 #define uchar unsigned char #define LED & ...… 查看全部问答> |
|
同一个设备EEPROM,接在I2C总线上,和连在SM bus上,写驱动时有什么差别吗? 以前写过I2C主控制器的驱动, 现在要写一个SM bus控制器的驱动,二者有什么差别啊? … 查看全部问答> |
|
我的仿真器附带光盘上有一个CCSv4,上面说是32K限制版,这个32K指的是存储器的大小吗?假如我想使用TMS320F28035中的128K的Flash,能用吗?… 查看全部问答> |
|
通过Proteus与keil C的方针联调设计一个简易计算器,计算器可实现6位整数的四则运算,由LED数码显示运算数据以及结果,其中出发运算无需实现小数部分。 QQ 261246707欢迎交流 现在编程方面有一些问题 希望大家给点帮助… 查看全部问答> |
|
本人日企PCB专业LAYOUT工作经验6年,有2-10层基板级设计经验,有丰富EMC、SI,EMI,ESD,PI设计经验,现求兼职PCB LAYOUT,有意请:ximigac@163.com… 查看全部问答> |




