历史上的今天
今天是:2025年01月05日(星期日)
2021年01月05日 | 单片机 脉搏心率检测 MSP430G2553 Pulse Sensor 红外对射
2021-01-05 来源:eefocus,
红外对射方法+Pulse Sensor方法总结
刚开始用的红外对射做的:
功能:
//硬件组成:
//MSP430G2553单片机+DS18B20温度传感器+OLED显示器+脉搏测量电路(带灯)+蜂鸣器报警+按键设置
//
//功能:
//(1)OLED显示器主页显示脉搏、手指温度、报警上限、报警下限;
//(2)五个按键:按键一:切换设置上限和设置下限;
// 按键二:保存一次脉搏值,一共可以存十次,存新的自动清除最旧的数据;
// 按键三:查看存的脉搏数值;
// 按键四:设置的时候加数值功能,查看存储的时候上翻页功能;
// 按键五:设置的时候减数值功能,查看存储的时候下翻页功能;
//(3)脉搏不在上下限范围就报警;
//(4)使用DS18B20检测温度;
//(5)随脉搏小灯亮;
//(6)单片机内部EEPROM存储10组脉搏信息,可以掉电保存;存储设置的上下限,可以掉电保存;
//(7)蜂鸣器报警屏蔽:在主页正常显示情况下,按按键5可以打开或者关闭蜂鸣器报警,关闭后蜂鸣器就不吵人了。
实物图:

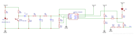
红外对射就是这个:
电路:
手指放两个对射管中间出来的脉搏波形如下:
优点:波形美丽,其实无需ADC就能测脉搏频率,51单片机轻轻松松也能测;
缺点:手指太难放好了,要纹丝不动,要松紧合适,对射管要正对,保证手指才能保证波形的美丽。
Pulse Sensor方式:
手指放在白色心形这一面,传感器放桌子上,不要用2个手指捏着它。
出来的波形:
优点:对手指放置要求不严格,稍微注意力道就好。
缺点:波形不太美丽,需要ADC测得好一点,不过单片机中断方式应该也是可以测的。
史海拾趣
|
简介: 内容简介: 本书涵盖了电路分析的基本内容,包括各种直流和交流电路,特别是运算放大器电路的分析方法,并介绍了计算机电路分析程序PSpice。书中对精选的700道习题,详细介绍了解题步骤;另外提供了几百道补充练习题,并附有答案。 ...… 查看全部问答> |
|
本人最近要申请国家的一个大学生创新项目,但是现在还没有好一点的想法,难就难在要有创新点,做别人之前没做的或是在别人的基础上改进,偏硬件方面的,比如ARM嵌入式,FPGA之类的,便要涉及一些算法,大家有没有好的想法可以提供一下啊,我是计信 ...… 查看全部问答> |
|
毫无疑问,【最爱TI M3 - Stellaris!】板块是论坛最火、活动也最多的板块,这里面体现了论坛管理层的重视、TI的大力支持和坛友的热情参与。当前板块成员结构大致是:资深电子工程师和在校学生,这当中在校学生占比重更大,他们对嵌入式应用的编程 ...… 查看全部问答> |
|
是这样的一个结构我先给大家简单的说下,在地表打一个20多米深的孔,孔口直径在110毫米以上的,在这个孔的下面有可能有一些积水,我想问问大家有什么方法壳仪在孔口位置可以透过水面测到孔底。虽然这个用笨方法很简单,用绳子侧就行了,但是我想知 ...… 查看全部问答> |
|
在做电力线载波通信的部分,想自己配一套ST7538的FSK调制解调模块,最好主控芯片是ATmega系列,最好能有较全的外围接口和较多的功能,如拨码按键、+-12V电源输出、RS232/485接口等。 等待用过的或有了解的 ...… 查看全部问答> |
|
CCS5.1开发环境下大家是怎样给单片机下载程序的?Debug吗? RT 若程序已经编好,怎么直接给单片机内部烧写?还是需要像调试时一样用Debug给单片机内部烧写。 若用Debug给单片机内部烧写为上电重新启动时何没有反应?… 查看全部问答> |
|
大家好: 我使用IAR的时间不是很长,感觉这个软件的操作不是很方便。现在请问一个问题:我想从iar里向pc的串口发数据,请问怎样操作啊?另外,IAR里面的terminal i/o是不是只是对应于stdio这里的函数啊?(那样的话,串 ...… 查看全部问答> |




