历史上的今天
今天是:2025年01月11日(星期六)
2021年01月11日 | 针对物联网进行合适的测试策略
2021-01-11 来源:EEWORLD
本文作者:是德科技电子工业系统和软件解决方案总监Cheryl Ajluni
我们生活的世界已经改变,马车已被现代汽车取代,座机已经让位给智能手机。而且,具有越来越高的智能水平的数字设备已取代了模拟设备。
今天,这些智能数字电子产品构成了物联网(IoT)生态系统的基础,其增长轨迹呈指数级增长。在电子产品的可用性和无线技术的不断出现的刺激下,物联网设备正在改变我们的生活,工作和娱乐方式。
尽管物联网的全部影响范围仍在争论中,但很明显,这些设备正处于十字路口,因为它们从“好到有”过渡到“必不可少”,人们将越来越依赖这些设备来执行关键任务,有时,至关重要的应用程序。
要使物联网设备和物联网生态系统成功完成过渡,就需要设计师克服一些关键挑战。
推进关键领域的物联网
物联网在关键任务领域的进步最明显的莫过于医疗保健领域。在这里,医疗设备制造商正在生产一系列创新的连接设备,从外科手术机器人,植入皮肤的传感器和跟踪药丸,到各种可穿戴设备,例如收集和传输关键医学数据的输液泵。这种所谓的医疗物联网(IoMT)使医疗保健服务实现了根本性的转变,降低了成本,同时提高了临床医生的效率并改善了患者的治疗效果。
但这只是冰山一角。关键任务物联网也正在进入其他关键工业领域,例如车联网和工业4.0。
受益于物联网,自动驾驶汽车是最引人注目的应用之一。在此应用中,传感器用于检测其他车辆,道路,公路基础设施甚至行人并与之通信。在智能工厂中,使用物联网可以实现工业4.0。这意味着在工厂车间可以实施自主机器人技术和增强现实。它使机器,系统和操作员能够在装配线上进行通信和一起操作,同时还为人工操作员提供了可行的见解。
但是,这些进步是以物联网将运行的行业所定义的新的,更严格的性能特征和要求为代价的。表1总结了最常见的需求列表。这些特征使关键任务的IoT应用程序比消费者应用程序具有更高的要求,并且迫使IoT生态系统中的参与者解决对互操作性,安全性和可靠性日益增长的关注。

表1.物联网关键应用的典型性能特征和要求。
与任何新兴市场一样,解决这些问题的办法在于适当的法规和标准的定义。但是,由于IoT仍处于起步阶段,因此目前尚无统一的标准来管理所有应用程序中的IoT设备操作。取而代之的是,物联网标准是零散的,有多家组织(例如ITU,ETSI,IEEE和IETF以及oneM2M和GCF等行业机构)在全球范围内开展工作,以平衡法规与创新市场的需求。
在不断变化的法规环境下,设备设计人员必须继续设计其IoT设备和系统,以符合关键任务要求。同样,设备或系统中的每个组件都需要进行个性化设计以满足其环境带来的特定挑战。此外,必须使用全面、透明的测试方法对其进行全面测试,以优化性能和可靠性。
了解未来的挑战
在物联网生态系统中,设计师面临三个关键层面的挑战:
物联网设备
物联网设备(传感器模块)通常围绕微控制器单元设计,该微控制器单元具有模拟和数字接口,具体取决于应用程序的需求,与外界通信也需要RF收发器接口(图1)。

图1.典型的IoT传感器模块的框图。
在设备内部,尺寸和电源管理是设计人员面临的共同挑战,许多传感器必须依靠电池电源或使用能量收集系统进行长时间运行。RF接口可能会大量消耗电源。已经开发的低功率无线协议(例如,LP-WAN)以在传输范围和功耗之间提供折衷。在某些环境中,例如智能工厂中,与多个设备必须进行无干扰通信的要求相比,功耗可能不是问题。在此,信号完整性成为关键的优先事项。另外,在重型机械司空见惯的工业环境中,必须遵守电磁干扰(EMI)要求。
到目前为止,IoT设备级别的最大挑战之一是电池寿命。设计具有最佳电池寿命的IoT设备需要准确的功耗曲线和设备动态负载的准确表征。了解负载需求,所需电流以及所需时间之间的关系,是确定可能的电池寿命的重要方面。
无论是不可充电的纽扣电池还是可充电的LiPo电池,都需要了解电池的工作特性,并将其纳入复杂的电源管理程序中以延长和优化电池寿命。能够准确跟踪电池的负载以及需求如何可以提供帮助。
设计人员可以使用此信息来开发强大的电源管理过程。设计人员可能会确定,例如,在运行期间,IoT设备的电流具有非常大的动态范围,从无线收发器启动链接时的数百毫安到收发器关闭时的亚微安,直至微控制器处于最大状态。最佳睡眠模式,并且传感器未激活等等各种状态。有了这样的洞察力,设计人员便可以对高电流消耗的程序功能进行排序,使它们不会同时发生(图2)。

图2.使用正确的工具分析无线IoT设备中的电池消耗对于优化电池寿命至关重要。是德科技的N6705B直流功率分析仪和N6781A 二象限源测量单元是理想的工具,可用于表征电池消耗并了解设备随电池负载的时间变化而变化。
无线通信
无线通信对于物联网设备至关重要。为了实现这种通信,设计人员可以根据应用程序的特性从多种协议中进行选择,例如蓝牙,ZigBee,Z-Wave,Wi-Fi,NB-IoT等。在关键任务场景中,IoT设备必须在具有相同频谱的多个用户,不同无线技术的情况下运行。验证设备可以处理此负载对于确保强大的无线连接至关重要。
在大型建筑物(例如医院)中,必须提供密集的设备操作,因此必须进行可靠的无线通信。在此,访客所携带的医疗设备,患者监护设备,智能照明,安全系统甚至可穿戴设备必须同时运行,并且不受彼此干扰。这在医院中尤其如此,医疗监控设备与手机,无线摄像机和微波炉共享2.4 GHz ISM频段。确保IoT设备的操作在这种类型的环境中能够按预期工作是至关重要的。
网络
随着5G的到来,越来越多的应用程序将利用改进的蜂窝网络性能来将计算工作量“分流”到数据中心,从而更加重视网络安全性和稳定性。可以预期所有方式的设备都将连接到网络,其中某些可能有意或以其他方式对网络完整性和安全性造成威胁。因此,必须开发网络管理工具和系统来减轻这些问题和其他此类风险。
结论
物联网功能现已被设计用于所有工业领域的越来越关键的应用程序中。要在这个领域取得成功,设计人员必须遵循经过深思熟虑的流程来设计、测试和验证其智能设备和系统。该过程必须涉及设备、无线通信和网络级别的测试和测量。
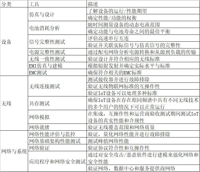
幸运的是,设计人员现在可以使用各种测试选项,以帮助验证IoT生态系统中各个层的功能(表2)。但是,仅进行正确的测试是不够的。为了确保构建IoT设备或系统以在关键任务应用程序中的发展,设计人员必须选择正确的工具来完成正确的工作,并且这些工具必须准确,高性能和灵活性。
需要考虑的关键工具之一是电池消耗分析,它可以帮助设计人员准确确定设备的当前使用情况以及每种工作模式的持续时间。信号完整性和电源完整性工具可用于评估高速串行互连,并分析电源从电源到系统内负载的有效转换方式。准确的EMI仿真和建模工具可以帮助在开发硬件之前估算发射水平。而且,为了确保IoT设备能够有效通信,无线连接和共存测试至关重要。

表2.物联网生态系统的测试和测量工具。
毫无疑问,物联网有很多机会。设计是否成功,将在很大程度上取决于他们做出的选择以及如何应对所出现的挑战。
提前做出正确的决定(例如选择正确的设计工具)可以大大帮助超越竞争对手。
史海拾趣
|
鸡毛蒜皮之一:成本节约 现象一:这些拉高/拉低的电阻用多大的阻值关系不大,就选个整数5K吧 点评:市场上不存在5K的阻值,最接近的是4.99K(精度1%),其次是5.1K(精度5%),其成本分别比精度为20%的4.7K高4倍和2倍。20%精度的电阻阻值只 ...… 查看全部问答> |
|
对之前3*1W的线路板进行改版;整流桥输入端是否需要开槽(多宽?);一个专业工程师说不用开;桥堆本身就过了安规的;现在市面上我买的大多数产品,输入端也大多有开槽的; 不知道有经验人士怎么看待这个问题?… 查看全部问答> |
|
如何将uboot linux内核 应用程序做成bin文件烧录 我自己做的一个嵌入式应用程序 现在我需要将uboot linux内核 然后和自己的应用程序 打包做成一个bin文件烧写入板子 请问应该怎么做啊? 本人对烧录知道的不多 请大家帮忙 说得越仔细越好 3Q… 查看全部问答> |
|
所有基于WinCE的驱动程序都是以用户态下的dll文件的形式存在的。也就是说,一方面所有WinCE下的驱动程序都是运行在用户态下的,另一方面我们开发WinCE驱动程序的方法与开发普通的win32dll是完全一致的,还需要补充的一点就是所有的 ...… 查看全部问答> |
|
-- ****************************************************************************--版权所有:www.eeleader.com--------------------------------------------------------------设计日期:2010.3.4------------------------------------------- ...… 查看全部问答> |
|
本帖最后由 paulhyde 于 2014-9-15 08:58 编辑 D-LC谐振放大器D题172697592群D-LC谐振放大器D题172697592群 … 查看全部问答> |
|
我在硬件设计的时候没有设计ID线,只需要STM32F107工作于设备模式即可,请问下如何让STM32F107强制工作在设备模式下呢,就是检测到VBUS以后能够上拉DP… 查看全部问答> |
|
DCO_Library.h!如何正确使用?DCO产生标准的时钟信号! 我想利用DCO_Library.h 和DCO_Library.s43,通过DCO产生标准的时钟信号 根据DC0_ Library.h可以产生的标准的1MHz 或2MHz 但我使用时 有 Error[e46]: Undefined external \"TI_SetDCO\" referred in main ( E:\\桌面20120730\\Msp430\\铁电\\MSP430 ...… 查看全部问答> |




