历史上的今天
今天是:2025年01月14日(星期二)
2021年01月14日 | 如何设计单片机的电源
2021-01-14 来源:eefocus

大部分是这样,把电脑上的USB接口接到开发板上,用它来给板子供电。但是在实际的项目中呢,我们总不能给每个板子配一台电脑吧!
第一种,LDO供电。
LDO是什么?是lowdropoutregulator,意为低压差线性稳压器,是相对于传统的线性稳压器来说的。传统的线性稳压器有个特点,如78xx系列的芯片都要求输入电压要比输出电压高出2v~3V以上,否则就不能正常工作。
例如,输入端是一个8V-1A的电源,经过7805后变成了一个5V-1A的电源,那么损耗的3V-1A去哪了?基本上都变成热量消散在空气中,所以当功率较大的时候,会给7805配上散热片。
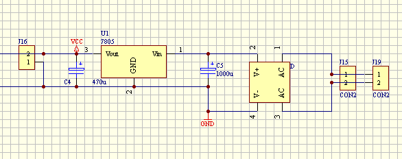
常见的应用方式是先把220V交流电通过变压器变为15V左右,然后通过整流桥变成单极性电源,接上电容稳压、滤波,然后再通过类似7805的芯片稳压,得到稳定的5V电源,原理图如下:

第二种,DC-DC供电。
LDO的优点就是使用简单,外围电路只要几个电容就OK了,引脚也不多,非常适合初学者。但缺点就是电源利用率太低,上面也提到了,损耗很大,大功率的时候还需要散热片。于是DC-DC出现了。
它的原理是什么?假如输入一个8V的电压,我通过MOS管高频开关控制这个电压,然后接上一些电容和电感来使电压变得平和稳定,那么它就逐渐被拉低了。可想而知,这种方式是效率非常高的。在一些低功耗,或者耗电量较大的场合应用起来非常有效。常见器件的原理图如下:

如图,该芯片可以稳定高效的输出一个6V电压。当然还有其他型号的芯片可以输出5V的,满足你的各种需求。
下一篇:用SST89C58自制51仿真器
史海拾趣
|
1.概述 也许您曾经想过无线网络的应用,但是您听到的说法让您犹豫再三。您的同事告诉您,无线应用不但复杂而且昂贵。您的老板提到可靠性和升级的问题。或者,在您最后一次参加的技术会议上,与会者提到了太多太多的安全风险问题。 虽然各种形 ...… 查看全部问答> |
|
大家好,现在实验中要对模拟信号精确处理,模拟信号Vo为电流传感器输出,经过隔离芯片后为Vin,然后送到跟随器,由于隔离芯片有误差,导致Vin高于Vo,差值为0.02v,为固定值,请问如何才能才能使用模拟电路抵消0.02v的差值?(见附件) [ 本帖最后 ...… 查看全部问答> |
|
昨天,一应用程序员反问了这个问题 在写向flash写数据的时候,突然断电,下次再启动的时候。这个文件变成不可读写了,说是写保护了。 请问大家是否遇到这种情况了? 我看了两个类似的帖子。 http://topic.eeworld.net/u/20080616/11/C34E5388-9 ...… 查看全部问答> |
|
一 控件与控制概述 控件与控制,其实我的意思是想说,用控件去控制开发板上的资源,比如让led发光。从网页里传一句话到开发板,然后让串口打印出来。还有就是像设置串口波特率等。   ...… 查看全部问答> |
|
最近用了Altera的IP核做FFT,仿真了半天,结果想下载到板子上的时候,才发现OpenCore Plus生成的核貌似只能生成XX_time_limited.sof文件,不能转成 .pof,而且还有一个时限。 项目离结题的时间不远了,不知这个时限有多久。如果是1个小时,那就只 ...… 查看全部问答> |
|
LM3S811学习笔记(2)-UART通信 UART通信(1) 使用串口0实现将接收的数据立马发送出去使用了库函数实现 效果图 程序 文件Test.c #include \"LM3Sxxx.h\"#include \"myUART.h\" int main(void){ /* 初始化 ...… 查看全部问答> |
|
最近这几年移动电源火爆异常,都缘于手机在进入智能时代之后性能和功能都变得越来越强大,但与之形成鲜明对比的则是电池技术的龟速发展。眼下困扰智能手机用户的除了电池续航不给力之外 ,导致电池供电成了问题,移动电源借机发力,,,,,看看这 ...… 查看全部问答> |




