历史上的今天
今天是:2025年01月15日(星期三)
2021年01月15日 | 用SST89C58自制51仿真器
2021-01-15 来源:eefocus
初学51单片机或是业余玩玩单片机开发,每次总要不断的调试程序,如没有仿真器又不喜欢用软件仿真,那只有每次把编译好的程序烧录到芯片上,然后在应用电路或实验板上观察程序运行的结果,对于一些小程序这样的做好也可以很快找到程序上的错误,但是程序大了,变量也会变的很多,而直接烧片就很难看到这些变量的值了,在修改程序时还要不断的烧片实验,确实很麻烦,这时如果有一台仿真器就会变得很好方便了。但一台好的仿真器对于业余爱好者来说确实有一些贵,在这里介绍这种易于自制的51芯片仿真器虽然有一些地方不够完善,但还是非常适于初学51单片机的朋友和经济能力不是很好的业余爱好者。
这个仿真器的仿真CPU是使用SST公司的SST89C58或SST89C54(其它相容的芯片也可,这里主要讲述SST89C58),对于没有可以烧写SST89C58芯片的朋友应该选用CA版本的SST89C58芯片,这个CA型号的芯片出厂时已内置了BSL1.1E的固件程序。那什么是BSL呢?BSL就是英文BOOT-Strap Loader,意思就是可引导装载,形象来说就像电脑用DOS起动盘起动后可以装载应用程序并运行。只不过SST89C58是用串口来输入程序资料的。为了能把编译好的单片机程序HEX或BIN文件下载到SST89C58芯片上,SST公司还提供了一种叫EasyIAP的软件,IAP为In-Application Programming,有了这个软件就可以把SST89C54变为在线下载的实验器。在这里不详述EasyIAP的使用,只讲述如何利用它去把SST89C58升级为带SoftICE固件程序的51仿真器。
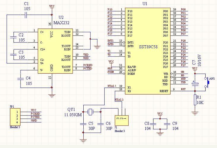
下图是可以用于制作SST89C58/54仿真器、S51系列下载器的电路。

印制板如下

做好以上所说的电路后,那么就可以把仿真CPU的HEX文件烧到SST89C58里面,再把它插到上面的电路中就可以了。因为SST89C58有两个程序存储区,在这里要注意的是在烧写时就把仿真监控程序烧到SST89C58的第二个存储区也就是的RB1。烧写时要求用支持SST89C58的编程器,在这里要注意的是如果你要烧写BSL固件程序做IAP在线下载器是不要对加密位SB1-3进行加密,并设存储位为RB1,否则无法用IAP功能。各编程器的设置不一样具体参看编程口的说明书。
上一篇:如何设计单片机的电源
史海拾趣
|
2442 +wince 5.0 在kernal 起来一半,系统死机,死的地方每次还不一样,求肋! 各位大虾,小弟最近碰到一个死机的问题,偶然有那么几块板在开机的过程中会死机,一般都在kernal起来一半的样子,就停住了,而且每次停的地方还不一样,并且不是每次都会死机,开几十次有那么一两次的样子,所以这个问题非常的烦人。 另:我的产 ...… 查看全部问答> |
|
不使用三极管和MOS管是否也可以搭建一个单键开关电路呢? 就是按一下电源可以接通,再按一下电源断开的那种。 哪位高人能给一个示意图呢? 恳请大家帮帮忙,感谢万分!… 查看全部问答> |
|
我的DIY已经基本完成,后面将抽时间晒晒作品了。。。 [ 本帖最后由 zhaojun_xf 于 2011-8-8 13:49 编辑 ]… 查看全部问答> |
|
随着医疗电子设备在医疗场所的广泛应用,漏电流对病人的威胁也越来越大。在医院里有些病人并非死于疾病或重伤,而是死于电气事故。为了保障医疗重要场所的电气安全,为这些场所的医疗电器提供一个安全可靠的电源,世界各国大多采用局部IT系统(亦 ...… 查看全部问答> |
|
新能源今年可算是很热的话题,自己也是从事这个行业,对这个行业也充满了无限的热受与喜欢,今天看了TI的微型逆变器解决方案,还是很不错,特点是系统的完全隔离的问题。我在这里补充一下逆变器的结构:对于大功率的一边是单级式的结构,整个逆变器 ...… 查看全部问答> |




