历史上的今天
今天是:2025年01月17日(星期五)
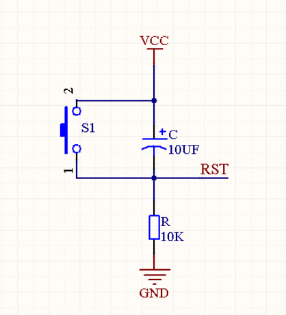
2021年01月17日 | 51单片机复位电路原理介绍
2021-01-17 来源:eefocus
复位电路的工作原理:在书本上有介绍,51单片机要复位只需要在第9引脚接个高电平持续2us就可以实现,那这个过程是如何实现的呢?在单片机系统中,系统上电启动的时候复位一次,当按键按下的时候系统再次复位,如果释放后再按下,系统还会复位。所以可以通过按键的断开和闭合在运行的系统中控制其复位。
1、开机的时候为什么复位?
在电路图中,电容的的大小是10uf,电阻的大小是10k。所以根据公式,可以算出电容充电到电源电压的0.7倍(单片机的电源是5V,所以充电到0.7倍即为3.5V),需要的时间是10K*10UF=0.1S。也就是说在电脑启动的0.1S内,电容两端的电压时在0~3.5V增加。这个时候10K电阻两端的电压为从5~1.5V减少(串联电路各处电压之和为总电压)。所以在0.1S内,RST引脚所接收到的电压是5V~1.5V。在5V正常工作的51单片机中小于1.5V的电压信号为低电平信号,而大于1.5V的电压信号为高电平信号。所以在开机0.1S内,单片机系统自动复位(RST引脚接收到的高电平信号时间为0.1S左右)。
2、 按键按下的时候为什么会复位?
在单片机启动0.1S后,电容C两端的电压持续充电为5V,这是时候10K电阻两端的电压接近于0V,RST处于低电平所以系统正常工作。当按键按下的时候,开关导通,这个时候电容两端形成了一个回路,电容被短路,所以在按键按下的这个过程中,电容开始释放之前充的电量。随着时间的推移,电容的电压在0.1S内,从5V释放到变为了1.5V,甚至更小。根据串联电路电压为各处之和,这个时候10K电阻两端的电压为3.5V,甚至更大,所以RST引脚又接收到高电平。单片机系统自动复位。
总结:
1、复位电路的原理是单片机RST引脚接收到2US以上的电平信号,只要保证电容的充放电时间大于2US,即可实现复位,所以电路中的电容值是可以改变的。
2、按键按下系统复位,是电容处于一个短路电路中,释放了所有的电能,电阻两端的电压增加引起的。

史海拾趣
|
许多工程师都经历过这样艰难过程:初始工作的热情被一个个设计难题消磨,而无人指导又导致自己陷入设计困境,逐渐地,电路设计变成了一件枯燥乏味的工作,工作的激情完全被各种压力取代。作为一名热爱艺术,追求美好的女性工程师,更是让她们无法接 ...… 查看全部问答> |
|
三星的LCD驱动,在对LTV350初始化的部分,要利用SPI初始化控制器。 它的SPI是用GPIO模拟的,里面有一个SPI‘写’的函数---Write_LDI_LTV350。 有几个问题: 1.每次往寄存器写数时,先发设备序号Device_ID,再发地址address;再发一次设备序号Dev ...… 查看全部问答> |
|
1.WinCE6.0下的MFC程序在VS2005里如何调试呢?有没有人给详细的解说。 2.我点了DEBUG后每次都部署(Deploy)出错,具体内容如下: 1>------ Deploy started: Project: MFCtry, Configuration: Debug eBox2300_WinCE600_SDK (x86) ------ 1>Devic ...… 查看全部问答> |
|
用 URU4000B 的设备,现在下了个 biokey 3.8 标准版的SDK, 按照光盘里的步骤,安装了 驱动程序,并且注册了 Biokey.ocx 控件。 用 VC 开发,读入指纹图片,总是提示 图片质量不合格,具体是 特征点不够。用了 自带的一个 Test 程序,也是这个问题 ...… 查看全部问答> |
|
出售EasyARM8962的板子,买了一直没有用,所以很新,什么东西都全,现在在做STM32的项目,这个板子就用不上了,所以想低价卖出,当时算上邮费是600买的 ,现在卖480,有想要的就进这个链接http://ershou.taobao.com/item.htm?id=13354323571&spm= ...… 查看全部问答> |
|
Xmega会取代mega系列吗?看了看资料, Xmega太强大了,特别是新出的A1U A3U系列,带USB,超级牛。好像淘宝上有A3U现货了,打算买几片玩玩。… 查看全部问答> |
|
今天学习了TI学堂ADC10,写了一个单通道AD转换并通过1602显示的程序 /****************************************************************************************************************************************/#include <intrinsics.h>#include <msp430g2553.h>#include <msp430.h>/************* ...… 查看全部问答> |
|
本文详述电源电路的最新发展状况。文中还将介绍数款器件,说明电路架构与封装技术的进步如何促成体积更小的电源解决方案。 把不同功能集成到同一芯片是PDA、便携式导航系统 (GPS) 和智能型手机等便携式产品的发展趋势。就在几年前,应用产品的每 ...… 查看全部问答> |
|
欢迎来到电源设计小贴士!随着现在对更高效、更低成本电源解决方案需求的强调,我们创建了该专栏,就各种电源管理课题提出一些对您有帮助的小技巧。该专栏面向各级设计工程师。无论您是从事电源业务多年还是刚刚步入电源领域,您都可以在这里找到一 ...… 查看全部问答> |




