历史上的今天
今天是:2025年01月25日(星期六)
2021年01月25日 | 电容传感器测量系统模块电路设计之方波产生电路
2021-01-25 来源:eefocus
简介:该文设计了一种基于AT89S51单片机的海上液位测量系统。该系统采用分段电容检测的原理,以实现油水双液位的检测。合理搭建了微小电容测量的硬件电路。系统可以准确无误地应用于海上油位的测量。方波产生电路。
该文设计了一种基于AT89S51单片机的海上液位测量系统。该系统采用分段电容检测的原理,以实现油水双液位的检测。合理搭建了微小电容测量的硬件电路。系统可以准确无误地应用于海上油位的测量。
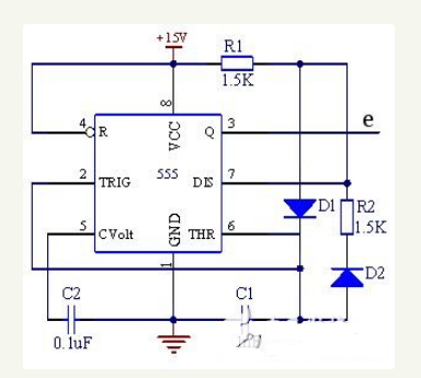
方波产生电路

图4 方波产生电路
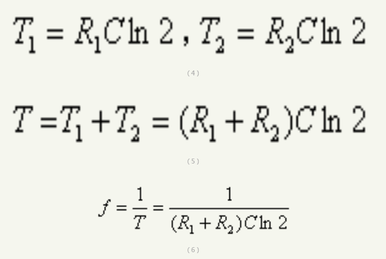
由NE555构成的多谐振荡器是二极管交流电桥测量的方波信号源,其具体电路如图4所示。频率计算如图所示。


令
,
,
,则:
。因此,NE555可以为电容检测电路提供电压幅值为5V、频率为500kHz的方波信号源。
下一篇:利用51单片机设计闪烁灯
史海拾趣
|
3、“平安城市”的概念成为新时期的监控行业的热点。除了网络化、无线有线结合、高倍数镜头的趋势外,专门开发的高性能的摄像机和光学镜头引起了参观者的兴趣。高分辨率、超宽动态、超低照度。… 查看全部问答> |
|
第一讲 WEBENCH的简介和登陆 1.1 WEBENCH的简介 WEBENCH是美国国家半导体推出的一款功能非常强大的在线设计和仿真工具,可以对电源、LED、放大器、滤波器、音频、接口、无线以及信号路径进行设计与仿真。 1.2 WEBENCH的登陆 要想利 ...… 查看全部问答> |
|
代码如下: static OMAP3430_MCBSP_REGS_t *pMcbsp1Regs; pMcbsp1Regs = OALPAtoUA(OMAP_MCBSP1_REGS_PA); RETAILMSG(1,(TEXT(\"InitMcbsp1_32bit:pMcbsp1Regs = 0x%x\\r\\n\"),pMcbsp1Regs)); RETAILMSG(1,(TEXT(\ ...… 查看全部问答> |
|
[#TK1117] 4x4 4x4键盘问题,有四个键值始终不对,请大家帮帮忙 用89c2051做了一个键盘,P1.0-P1.3接上拉电阻,程序如下: uchar getkey() { uchar recode,key;   ...… 查看全部问答> |
|
我现在有个led流水灯的程序,大于 4K,S3C2440从nandflash启动时,前面有个引导码start.s,它负责硬件初始化并把之后的main函数COPY到SDRAM,资料上写2440会把前4K代码自动复制到SRAM上运行,现在有个疑问:之前这个start.s如果小于4K,那么这个4K就会 ...… 查看全部问答> |
|
已有文件abc.inf和abc.sys,如何用wise打包驱动? reference manual已阅,但是依然没有找到方法。 基本的使用我已经明白,设计到inf如何使用的部分不是很清楚,目前已经完成的操作就是: 1.拷贝文件。 abc.sys -> $(WINNT)\\System32\\DRIVERS abc.inf -> $(WINNT)\\inf 2.写注册表 [HKEY_LOC ...… 查看全部问答> |




