历史上的今天
今天是:2025年03月09日(星期日)
2021年03月09日 | 自适应动态升压15W单声道F类音频功放IC让音质进一步提升
2021-03-09 来源:EEWORLD
目前,户外蓝牙音箱(包括手提音箱及拉杆音箱等产品类型)深受消费者的喜爱,其便携性既能满足家用,也能满足一定时间内的户外使用,其音质效果优于一般的小蓝牙音箱,适合户外活动广场舞等场合。因其体积重量要求的要求决定了供电是以单节18650锂电池为供电电源。深圳市永阜康科技有限公司最新推广的内置自适应动态升压15W单声道F类音频功放IC-HT8731,该芯片音质表现高音通透、低音震撼、人声甜美,能完美实现3.7V单节锂电供电音箱产品的性能升级迭代。
HT8731特有的自适应动态升压,能根据芯片需要输出功率的大小来对应调整电源模块的输出电压,最大限度提高锂电池的续航时间;其输入电流限制功能可设定最大输入电流,以免因锂电池瞬间电压跌落太低造成主控重启;能通过一个主控IO口实现关断、开启、D类/AB类、防破音开启/关闭等各种模式的切换,节省蓝牙主控的资源;2档防破音模式,ACF1宽动态音量震撼模式适合户外蓝牙音箱,ACF2高保真低失真模式适合小箱体的蓝牙音箱,两种模式选择只需要改动外围电阻,便可呈现不同风格的音质。
HT8731是一款内置自适应H类升压的单声道D类音频功率放大器, 由锂电池供电时,THD+N<1%、20-20kHz全频段信号条件下,能连续输出6W功率(4Ω负载);另外,其还支持AB类模式。HT8731内置的H类升压,提供8.0V最大输出电压。其小音乐信号时不升压,仅当功率较大时,提供一个适应输出功率的电压给D类功放,其可大幅提高系统效率,延长电池续航时间。HT8731的最大特点是防削顶失真(ACF)输出控制功能,可检测并抑制由于输入音乐、语音信号幅度过大所引起的输出信号削顶失真(破音),也能自适应地防止在BOOST升压电压下降所造成的输出削顶,显著提高音质,创造非常舒适的听音享受,并保护扬声器免受过载损坏。HT8731提供两种不同音乐体验的ACF模式,以及ACF-Off 模式。HT8731具有AB类和D类的自由切换功能,在受到D类功放EMI干扰困扰时,可随时切换至AB类音频功放模式。
HT8731内部集成免滤波器数字调制技术,能够直接驱动扬声器,并最大程度减小脉冲输出信号的失真和噪音。输出无需滤波网络,极少的外部元器件节省了系统空间和成本,是便携式应用的理想选择。此外,HT8731集成了输出端过流保护、片内过温保护等功能。
HT8731自适应动态升压波形:

HT8731应用特性
1. HT8731脚位图以及管脚说明


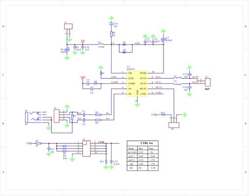
2. HT8731 应用原理图

3. HT8731DEMO板PCB顶层设计图

4. HT8731 DEMO板PCB底层设计图

5. HT8731 DEMO板贴片图

6. HT8731 DEMO板物料清单

7. HT8731 DEMO板实物图

史海拾趣
|
:L 我正在做一个无磁芯变压器的研究,就是在PCB上直接印刷原副边的线圈,由于无磁芯,所以工作频率为MHz级,理论设计时需要计算交流电阻这一参数,我查阅的一些文献都没有太大的实际意义,那位大侠有办法?… 查看全部问答> |
|
前一阵,一些哈飞赛马车主的爱车陆续出现了更换火花塞过程中火花塞断裂的情况,有的气缸的火花塞点火电极有缺口,气缸严重窜气。株洲湘火炬火花塞厂技术、质量部近日提醒广大车主,火花塞是发动机点火系中故障较多的部件之一,在火花塞的选择、使用 ...… 查看全部问答> |
|
by Gorgon Meducer 傻孩子 http://www.ourdev.cn/bbs/bbs_content_all.jsp?bbs_sn=3668848 前言 这是一些关于人们眼中不可思议的“灵异事件”的调查报告。这些事件中,当事人往往在向当局 提交报告后便杳无音信,因此,这些档 ...… 查看全部问答> |
|
http://msdn.microsoft.com/en-us/library/dd187531.aspx 根据MSDN的描述,分以下几步骤去做? 1、进行蓝牙配对 2、用蓝牙建立虚拟串口,RegisterDevice.如:COM2! 3、将虚拟串口信息更新到已建立的拨号连接中RasSetEntryProperties. 4、启动 ...… 查看全部问答> |
|
我公司从事无线通讯,在罗湖区有一套90多m2的正规写字楼,此处于市区中心交通便利,周围环境优美;配带有各办公桌具、ADSL网络 现寻求从事工控行业的创业者一起创业合作 如果您创业需要有一个上好的办公环境,又希望尽可能节省成本,且享受高质量的 ...… 查看全部问答> |
|
为何我在pb4.2中 project.bib 改变后,增加了一个自己的程序到 file section, 在菜单中,选择 build -> make image 后,project.bib 被改写,我自己增加的部分消失了。 然后,nk.bin中就没有我的文件了。 这样,我岂不是没有办法加入自己的文件 ...… 查看全部问答> |




