历史上的今天
今天是:2025年03月22日(星期六)
2021年03月22日 | μC/OS-Ⅱ在MSP430F149上的移植
2021-03-22 来源:eefocus
μC/OS-Ⅱ是一个源代码公开的嵌入式实时操作系统(RTOS),该操作系统理论上最多可以管理64个任务,一般应用时需要留出8个任务给系统本事使用,因此用户的应用程序最多可以有56个任务,μC/OS-Ⅱ的内核为完全可剥夺型实时内核,即系统总是运行就绪条件下优先级最高的任务,并支持信号量、邮箱、消息队列等多种进程间通讯机制,同时用户可以根据需求通过条件编译实现对内核中的功能模块的裁剪,此外μC/OS-Ⅱ还具有可固化、中断管理、高稳定性和可靠性等特点,因此将μC/OS-Ⅱ移植到微处理器(MCU)上, 对于缩减产品开发和升级周期,提高可靠性和稳定性,降低成本方面有着重要的意义。以下主要讨论嵌入式实时操作系统μC/OS-Ⅱ在MSP430F149上的移植。
1 基于16位微处理器MSP430F149的硬件应用系统
1.1 MSP430F149的特点与功能结构
MSP430F149是美国德州仪器(TI)公司推出的16位微处理器,它的低功耗特别低,支持1.8~3.6V电压供电,全速运行时的电流仅为280μA,休眠状态微处理器的电流只有0.1μA;支持五中省电模式,同时具有很快的唤醒速度,唤醒时间只为6μS;片内集成12位A/D转换器,两种定时器(timer_A和timer_B),UART通讯端口2个,比较器等,满足了大多数嵌入式仪器的应用需求。最重要的是MSP430F149程序存储器有60K并支持JTAG仿真,真正实现了在线仿真调试,方便了嵌入式实时操作系统的移植。
1.2 用于移植μC/OS-Ⅱ的硬件电路

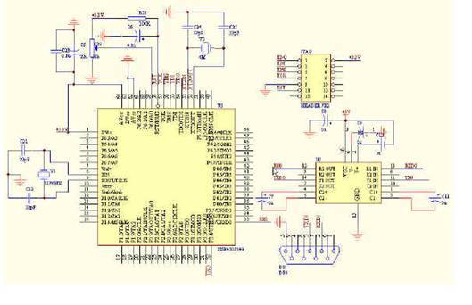
图1 微处理器系统硬件原理图
这里为了方便说明μC/OS-Ⅱ在MSP430F149上的移植,构建了基于微处理器MSP430F149的简单硬件系统,主要由三部分构成:电源,处理器及其JTAG仿真,RS232通讯接口。
电源部分主要提供稳定电压+5V和+3.3V,+5V用于给RS232串行通讯端口控制电路供电,+3.3V是微处理器MSP430F149的供电电压。用于移植嵌入式实时操作系统μC/OS-Ⅱ主体硬件部分是由微处理器MSP430F149及其JTAG仿真和RS232通讯接口控制器MAX232构成,其硬件电路原理图如图1所示。
2 μC/OS-Ⅱ的移植
2.1 嵌入式操作系统μC/OS-Ⅱ的可移植性
嵌入式实时操作系统μC/OS-Ⅱ绝大部分源代码是用移植性很强的ANSI C写成的,与微处理器硬件相关的部分是用汇编语言写成的。与微处理器硬件相关的汇编语言已经压缩到最低限度,因此μC/OS-Ⅱ可以移植到目前主流的所有微处理器上。
2.2 选择移植所用的编译环境
移植μC/OS-Ⅱ到MSP430F149上需要一个标准的C交叉编译器,当然该编译器是针对微处理器MSP430F149的,即编译器能够将标准的C代码编译成MSP430F149能够执行的机器码。同时,μC/OS-Ⅱ是完全可剥夺型内核,只能通过C编译器来产生可重入型代码。C编译器还应该支持汇编语言,这是因为一些对CPU寄存器的操作只能通过汇编语言来实现。在微处理器MSP430F149的开发工具中,IAR Embedded Workbench for MSP430能够完全符合这些移植要求,该集成编译环境还具有软件仿真等功能,故选用它作为移植用的编译器。
2.3 μC/OS-Ⅱ移植到MSP430F149上的步骤
从μC/OS-Ⅱ的软硬件体系结构可以看到,与处理器相关的代码主要是OS_CPU.H、OS_CPU_A.ASM和OS_CPU_C.C这三个文件,移植的过程也就是对这三个文件的编写。
OS_CPU.H包括了用#define语句定义的、与处理器相关的常数、宏及类型。其中,重点是实现临界段代码保护函数OS_ENTER_CRITICAL()和OS_EXIT_CRITICAL(),函数OS_ENTER_CRITICAL()实现的是关中断,函数OS_EXIT_CRITICAL()实现的是开中断。和所有的实时内核一样,μC/OS-Ⅱ需要先关中断再处理临界段代码,并在处理完毕后重新开中断,这就使得μC/OS-Ⅱ能够保护临界段代码免受多任务或中断服务子程序的破坏。
OS_CPU_A.ASM文件中需要编写4个简单的汇编语言函数:
函数OSStartHighRdy()是使就绪态任务中优先级最高的任务开始运行,基于MSP430F149的代码实现如下:
OSStartHighRdy
call#OSTaskSwHook
mov.b#1, &OSRunning; 内核运行
mov.wSP, &OSISRStkPtr; 保存中断堆栈
mov.w&OSTCBHighRdy, R13; 载入优先级最高任务堆栈
mov.w@R13, SP
POPALL; 恢复所有寄存器
reti; 中断返回
函数OSCtxSw()是在一般运行情况下实现任务的切换,即,让优先级最高的任务获得CPU控制权,实现代码如下:
OSCtxSw
pushsr; 保存中断SR指针PUSHALL; 保存所有寄存器
mov.w&OSTCBCur, R13
mov.wSP, 0(R13)
call#OSTaskSwHook
mov.b&OSPrioHighRdy, R13
mov.bR13, &OSPrioCur
mov.w&OSTCBHighRdy, R13
mov.wR13, &OSTCBCur
mov.w@R13, SP
POPALL
reti; 中断返回
函数OSIntCtxSw()是实现在中断服务子程序中任务切换的功能,具体代码如下:
OSIntCtxSw
call#OSTaskSwHook
mov.b&OSPrioHighRdy, R13
mov.bR13, &OSPrioCur
mov.w&OSTCBHighRdy, R13
mov.wR13, &OSTCBCur
mov.w@R13, SP
POPALL;恢复所有寄存器
reti
函数OSTickISR()是系统时钟节拍中断服务程序,其执行频率在10~100Hz,主要功能是检查是否有由于延时而被挂起的任务成为就绪任务, 如果有就调用OSIntCtxSw()进行任务切换, 从而运行高优先级的任务。
OS_CPU_C.C文件中,需要写10个C语言函数,唯一需要的是编写堆栈初始化函数OSTaskStkInit(),其他的9个函数只要声明,并不一定要包含任何代码。由于MSP430F149的堆栈是从上往下递减的,故堆栈初始化函数OSTaskStkInit()实现代码为:
OS_STK*OSTaskStkInit (void (*task)(void *pd), void *pdata, OS_STK *ptos, INT16U opt)
{INT16U*top;
opt= opt;/*避免编译器的警告*/
top= (INT16U *)ptos;
top--;
*top = (INT16U)task;
top--;
*top = (INT16U)task;/*中断返回向量*/
top--;
*top = (INT16U)0x0008;/* 状态寄存器*/
top--;
......
*top = (INT16U)pdata;
top--;
......
return ((OS_STK *)top); /*返回栈顶指针给调用该函数的函数*/
}
至此,μC/OS-Ⅱ在MSP430F149上的移植就已经完成,可以建立多任务应用程序来测试嵌入式操作系统μC/OS-Ⅱ了。
3 测试移植代码
3.1 测试内核自身的运行状况
通过测试内核自身的运行状况来验证移植的成功与否,可以避免把应用软件和内核的问题混在一起,使问题更加复杂化。如果在测试内核自身运行状况时有问题,就是内核的问题,排除了应用软件代码的问题。这里通过依此验证OSTaskStkInit()和文件OS_CPU_A.ASM中的OSStartHighRdy()、OSCtxSw()、OSIntCtxSw()、OSTickISR()四个函数来证明内核是移植成功的。
3.2 建立多任务应用程序验证系统的移植成功
本系统建立了两个任务来测试μC/OS-Ⅱ是否成功移植到MSP430F149,它们是:
任务一:从MSP430F149 A/D采样通道0采样
OSTaskCreate(ADTask, (void *)0, &TaskStartStk[TASK_STK_SIZE - 1], 1);
任务二:RS232串口与上位机通讯
OSTaskCreate(UartTask, (void *)0, &TaskStartStk[TASK_STK_SIZE - 1], 2);
测试主要实现功能是将的A/D采样任务得到的数据通过RS232串口发送给上位机,实验证明,利用精密可调电阻改变MSP430F149 A/D采样通道0的模拟输入电压量,上位机端收到的数据也做相应的变化,证明嵌入式实时操作系统μC/OS-Ⅱ在MSP430F149移植是成功的。
4 结论
μC/OS-Ⅱ是比较小而完善的嵌入式实时操作系统,本文成功将μC/OS-Ⅱ移植到微处理器MSP430F149上,并实现了多任务运行,这对在中低档微处理器、单片机上构建和应用嵌入式实时操作系统有着一定的意义,同时让基于这些微处理器开发的嵌入式系统具有运用嵌入式实时操作系统所带来的不可替代的优势。
本文作者创新点: 实现了实时嵌入式操作系统μC/OS-Ⅱ在中低档单片机上的成功移植和应用。为在中低档单片机系统中应用实时嵌入式操作系统提出了思路和实例。
史海拾趣
|
protel dxp中为什么没有intel的元件,到那可以下载到啊,谁能告诉我一下。 另外,在99se中有元件库Intel Databooks.ddb,怎么把他导入dxp中使用。… 查看全部问答> |
|
一、前言 模拟传感器的应用非常广泛,不论是在工业、农业、国防建设,还是在日常生活、教育事业以及科学研究等领域,处处可见模拟传感器的身影。但在模拟传感器的设计和使用中,都有一个如何使其测量精度达到最高的问题。而众多的 ...… 查看全部问答> |
|
Altium Designer Summer 08 集成库 pcb封装 sch封装 这是Altium Designer Summer 08 集成库 是三年用这个软件自己做的所有封装,里面基本上涵盖了所有的常用元件,单片机封装,很实用。对于单片机学习者相当的有帮助! [ 本帖最后由 water1987 于 2010-1-11 10:40 编辑 ]… 查看全部问答> |
|
现在想做一个加油站的加油数据采集和无线传输,数据采集和数据传输功能需要哪些设备?特别是无线数据传输这块,预计采用GPRS网络进行传输,不知道完成这个传输功能应该采用什么设备? 1.是基于GPRS网卡的二次开发? 2.直接使用GPRS DTU,这个价格 ...… 查看全部问答> |
|
我在课件上看到,STC89C52RC单片机的地址,只有80H-FFH这段地址能用程序来控制, 这就是在REG52.H头文件中被定义了,至于00H-7EH这段是被称为\"直接或间接寻址寄存器\", 一共分为四个区的,请问这四个区, 既然不能被程序控制,那么它是用在存放什么数据的 ...… 查看全部问答> |
|
前段时间抄了一块超声波电子白板的原理图,现在样品也做出来了,不过对超声波信号接收总是存在波动。估计是前端接收到的超声波信号放大处理存在问题,请哪位大神帮我分析下下面超声波信号的放大处理电路。 1.MK是超声波接收头,频率40K。 2.DS1 ...… 查看全部问答> |




