历史上的今天
今天是:2025年07月27日(星期日)
2021年07月27日 | 51单片机DHT11温湿度ESP8266WiFi手机APP显示设计
2021-07-27 来源:eefocus
温湿度检测设计。基于51单片机、ESP8266WiFi模块、温湿度DHT11传感器、Android APP完成。首先先展示一下设计好的实物,接下来将从系统方案、硬件设计、软件设计这三个方面来阐述。
1、系统方案
DHT11温湿度传感器采集数据传送给单片机,单片机将数据处理之后通过ESP8266WiFi模块将数据发送给手机App。WiFi模块有两个作用:一是串口转WiFi,单片机通过串口将数据发送给Wifi模块,对于单片机编程而言,与Wifi模块通信就相当于与串口通信,不必知道WiFi协议;二是WiFi模块当做WiFi 热点AP,手机搜索8266建立的WiFi名称就能与其连接。显然这种方式只是局域网通信,不能进行远程连接,远程连接需要服务器端的支持,现在常采用的方法是通过阿里云、机智云等,远程连接比较复杂,我们以后再研究。

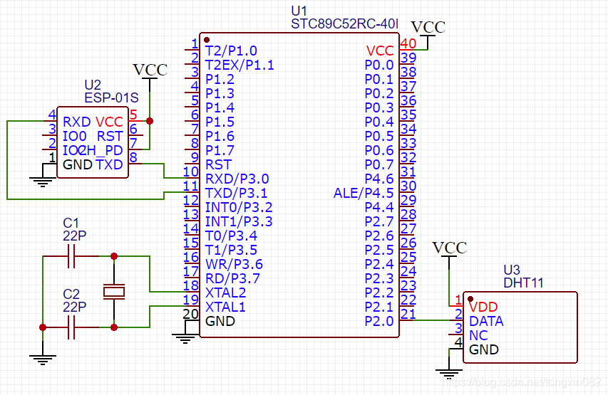
2、硬件设计
整个设计电路图如下所示:

ESP8266WiFi模块我们采用的是ESP-01S模组,安信可公司出品的,注意ESP-01S的电源是3.3V,而单片机电源是5V,所以需要一个5V转3.3V的模块,我们选用的是LM1117T-3.3V这个器件, LM1117这个器件管脚一定不要接错,否则会发热非常严重然后烧毁。我第一次焊接的时候把LM1117管脚焊错了,上电后用手触碰了一下差点把手烫伤,赶紧把电源拔掉。LM1117的接线如下所示:

ESP8266的接线如下图所示:

RX:模块串口通信的接收引脚,接到单片机的TX引脚。
GND:接地
TX:模块的发射端,接单片机的RX接口。
CH_PD / EN:接3.3v高电平。
VCC:接3.3V的高电平。
DHT11温湿度传感器负责采集环境中的温湿度数据,在单片机软件设计部分会详细的介绍该传感器的使用步骤。

引脚说明:
VDD 供电3.3~5.5V DC
DATA 串行数据,单总线
NC 空脚
GND 接地,电源负极
3.单片机软件设计
单片机程序主要是两个点,一是读取DHT11传感器的温湿度数据,二是串口通信。DHT11的官方文档写的很规范,有关于读取数据的详细步骤,文档更新也比较及时,最新的更新日期是2017年3月31号,官网的下载地址:http://www.aosong.com/products-21.html
DHT11采用单总线通信,单总线即只有一根数据线,系统中的数据交换、控制均由单总线完成。
传送数据位定义
DATA 管脚用于DHT11与单片机之间的通讯和同步,采用单总线数据格式,一次传送40 位数据,高位先出。
数据格式:
8bit 湿度整数数据+ 8bit 湿度小数数据+ 8bit 温度整数数据+ 8bit 温度小数数据+ 8bit 校验位。
注:其中湿度小数部分为0。
校验位数据定义
8bit 湿度整数数据 + 8bit 湿度小数数据 + 8bit 温度整数数据 + 8bit 温度小数数据 = 8bit 校验位
如果以上等式成立,则本次传感器采集的数据有效,否则无效。
先看采集数据有效的示例,接收到的40 位数据为:
0011 0101 0000 0000 0001 1000 0000 0100 0101 0001
湿度高8 位 湿度低8 位 温度高8 位 温度低8 位 校验位
计算: 0011 0101 + 0000 0000 + 0001 1000 + 0000 0100 = 0101 0001,接收数据正确。
湿度:0011 0101(整数)=35H=53%RH 0000 0000(小数)=00H=0.0%RH =>53%RH + 0.0%RH = 53.0%RH
温度:0001 1000(整数)=18H=24℃ 0000 0100(小数)=04H=0.4℃ =>24℃ + 0.4℃ = 24.4℃
采集数据无效的示例,接收到的40 位数据为:
0011 0101 0000 0000 0001 1000 0000 0100 0100 1001
湿度高8 位 湿度低8 位 温度高8 位 温度低8 位 校验位
计算: 0011 0101 + 0000 0000 + 0001 1000 + 0000 0100 不等于0100 1001,本次接收的数据不正确,放弃,重新接收数据。
通过以上两个示例可以清楚DHT11数据格式以及数据如何去校验有效性。
数据时序图
用户主机(MCU)发送一次开始信号后,DHT11 从低功耗模式转换到高速模式,待主机开始信号结束后,DHT11 发送响应信号,送出40bit 的数据,并触发一次信采集。信号发送如图所示。这里的主机是指单片机,从机是指DHT11传感器。

下面这个图表罗列了时序图相关的参考时间,在读取数据的详细步骤中会用到这些数值。

根据时序图和表中的参考时间,我们可以得出读取传感器数据的步骤。
step1:单片机输出低电平保持20ms
step2:单片机拉高电平保持13us等待DHT11传感器的低电平响应信号
step3:判断DHT11是否给出低电平响应,如果有低电平响应则进入步骤4,否则等待下一轮的尝试。
step4:通过while语句等待83us的低电平响应时间结束
step5:通过while语句等待87us的高电平响应时间结束
step6:计算温湿度数据
step7:单片机输出高电平结束一次数据采集的读取
step8:校验数据
在时序图中可以看到,数据读取是每次一位进行的,数据0位和数据1位的低电平时间是相同的,即54us。数据0位的高电平时间是24us,而数据1为的高电平时间是71us,通过高电平时间的差异我们就可以判断出是数据0还是数据1。所以单独写了一个函数用来计算数据0位和1位,由于温湿度的整数和小数部分分别是由8位表示的,我们定义该函数得到8位数据之后给出返回值。步骤6对应的函数computeData() 用来完成上述工作。我们对步骤6进行详细的描述:
step 6.1:等待54us低电平结束
step 6.2:延时30us判断高电平是否结束,因为数据0位的电平最大时长是27us,如果超过27us之后高电平结束,则为数据0位,否则为数据1位。
step 6.3:通过while语句等待高电平结束
step 6.4:通过移位和或与的方式保存一个数据位
step 6.5:循环6.1到6.4步骤8次,得到一个字节的数据
//--------------------------------
//-----湿度读取子程序 ------------
//--------------------------------
//----以下变量均为全局变量--------
//----温度高8位== temperature_H------
//----温度低8位== temperature_L------
//----湿度高8位== humidity_H-----
//----湿度低8位== humidity_L-----
//----校验 8位 == checkdata-----
//--------------------------------
void readData()
{
U8 humidity_H_temp,humidity_L_temp,temperature_H_temp,temperature_L_temp,checkdata_temp;
//step1:单片机输出低电平保持20ms
P2_0=0;
delayms(20);
//step2:单片机拉高电平保持13us等待DHT11传感器的低电平响应信号
P2_0=1;
delay13us();
//step3:判断DHT11是否给出低电平响应,如果有低电平响应则进入步骤4,否则等待下一轮的尝试。
if(P2_0==0)
{
//step4:通过while语句等待83us的低电平响应时间结束
while(P2_0==0);
//step5:通过while语句等待87us的高电平响应时间结束
while(P2_0==1);
//step6:计算温湿度数据
humidity_H_temp = computeData();
humidity_L_temp = computeData();
temperature_H_temp = computeData();
temperature_L_temp = computeData();
checkdata_temp = computeData();
//step7:单片机输出高电平结束一次数据采集的读取
P2_0 = 1;
//step8:校验数据
if(checkdata_temp == humidity_H_temp + humidity_L_temp + temperature_H_temp + temperature_L_temp)
{
humidity_H = humidity_H_temp;
humidity_L = humidity_L_temp;
temperature_H = temperature_H_temp;
temperature_L = temperature_L_temp;
checkdata = checkdata_temp;
}
}
}
/**
*根据时序计算温湿度值
*/
U8 computeData()
{
U8 i,U8comdata;
for(i=0; i<8; i++)
{
//step 6.1:等待54us低电平结束
while(P2_0==0);
//step 6.2:延时30us判断高电平是否结束
Delay_10us();
Delay_10us();
Delay_10us();
U8temp=0;
if(P2_0==1)
{
U8temp=1;
}
//step 6.3:通过while语句等待高电平结束
while(P2_0==1);
//step 6.4:通过移位和或与的方式保存一个数据位
U8comdata<<=1;
U8comdata|=U8temp;
}
return U8comdata;
}
温湿度数据读取完毕,接下来就是通过串口发送出去,串口发送数据的代码相对简单了,我们在主函数中对串口通信进行初始化,然后在一个while语句中每隔2s读取数据然后发送。
//----------------------------------------------
//main()功能描述: STC89C52RC 11.0592MHz 串口发送温湿度数据,波特率 9600
//----------------------------------------------
void main()
{
U8 i;
TMOD=0x20; //定时器1工作在方式2
TH1 = 0xfd; //波特率9600
TL1 = 0xfd;
SM0=0; //串口工作在方式1
SM1=1;
EA = 1; //开总中断
REN = 1; //使能串口
TR1 = 1; //定时器1开始计时
delayms(1000);
sendString("AT+CWMODE=2rn"); //ap模式
delayms(1000);
sendString("AT+CIPMUX=1rn"); //允许多连接
delayms(1000);
sendString("AT+CIPSERVER=1rn"); //建立TCP Server
delayms(1000);
ES = 1; //开串口中断
while(1)
{
//调用温湿度读取子程序
readData();
str[0]=humidity_H;
str[1]=humidity_L;
str[2]=temperature_H;
str[3]=temperature_L;
str[4]=checkdata;
//发送到串口
delayms(2); //发送温度数据
sendString( "AT+CIPSTART=1,"TCP","192.168.4.2",5000rn");
delayms(2);
sendString("AT+CIPSEND=1,5rn");
delayms(2);
for(i=0; i<5; i++)
{
sendOneChar(str[i]);
}
//读取模块数据周期不易小于 2S
delayms(2000);
}
}
至此,单片机端的主要代码就讲解完了,可以看到核心代码是如何读取DHT11的数据。
4.手机APP软件设计
APP是用Android Studio(AS)开发的,不建议初学者学习Eclipse结合ADT(Android Eclipse Tools)插件的方式开发Android APP,这种方式已经过时并且以后会被淘汰,Google在2016年底已经停止了对ADT的更新,我之前所在的公司已经将Eclispe的代码全部迁移到AS平台了,推荐使用Google自家的AS集成开发环境。AS有很多优点,但是在使用时也有问题,AS借助gradle进行项目构建,至于为什么Google利用gradle进行Android app项目构建,读者可以自行上网搜索。gradle插件版本要和AS版本相对应,不同的开发者的gradle版本可能不同,所以当你拿到另外一个开发者的代码在自己的AS运行时时有可能会构建失败。这个现象对于国外开发者而言不是一个问题,AS可以自动去下载所需要的gradle插件版本,但是在国内,由于众所周知的原因,如果不会科学上网那么AS直接尝试下载gradle插件时会失败,会令很多初学者不知所措。在以后有时间我会单独写一篇blog来讲解如何去解决这个问题。最近听到Google要重返中国市场,如果能回归成功,对于国内的很多开发者和学术研究者而言是个好消息。
言归正传,本设计APP的代码主要分成两个部分,一是WiFi数据的接收,二是图表显示。
在OnCreate()方法中进行控件的初始化,并开启一个温度数据接收线程来接收数据。
@Override
protected void onCreate(Bundle savedInstanceState) {
super.onCreate(savedInstanceState);
setContentView(R.layout.activity_main);
//实例化控件
mTemperatureTv = findViewById(R.id.tv_temperature);
mHumidityTv = findViewById(R.id.tv_humidity);
mTemperatureAlert = findViewById(R.id.tv_temperature_alert);
mHumidityAlert = findViewById(R.id.tv_humidity_alert);
mTemperatureRangeTv = findViewById(R.id.tv_temperature_range);
mHumidityRangeTv = findViewById(R.id.tv_humidity_range);
mTemperatureRangeTv.setText("(" + mTempLow + " - " + mTempHigh + "℃)");
mHumidityRangeTv.setText("(" + mHumidityLow + " - " + mHumidityHigh + "%)");
mLineChart = findViewById(R.id.chart);
//初始化图表属性
initChart();
//开启温度显示线程
new ReceiveDataThread().start();
}
单独开辟一个线程用来循环读取WiFi模块传输过来的数据,对于App而言单片机通过Wifi模块传输的数据相当与网络数据,用网络编程相关的就可以,线程的相关定义如下所示:
/**
* 温湿度数据接收线程
*/
private class ReceiveDataThread extends Thread {
private DataInputStream in;
private byte[] receive;
@Override
public void run() {
try {
//在手机端建立一个ServerSocket,负责接收ESP8266发送的数据,端口为5000
serverSocket = new ServerSocket(5000);
史海拾趣
|
本帖最后由 paulhyde 于 2014-9-15 09:11 编辑 关键字: 晶振 振荡器 石英晶体 石英晶体振荡器是高精度和高稳定度的振荡器,被广泛应用于彩电、计算机、遥控器等各类振荡电路中,以及通信系统中用于频率发生器、为数据处理设备产生时钟信号和为特 ...… 查看全部问答> |
|
用两个传统的573 控制 数码管显示,奇怪的是单个显示时,一切正常。待到多位扫描显示时,就出现了奇怪的顺序和段码,小弟不才, 望大虾们,不吝赐教! #include <reg52.h> sbit dula=P2^0;sbit wela=P2^1; void delay(int i){ int j=1 ...… 查看全部问答> |
|
结合本人最近FGPA学习谈一下学习方法。由于本人也是FPGA菜鸟一枚,所以在做设计的时候总是会遇到各种问题,即使这种问题对于老手都会觉得“本来就 是这样!”这么简单,但对新手来说就是想觉得很奇怪。在学习的过程中,我们一般会遇到几类问题,一 ...… 查看全部问答> |
|
main(void) { /*PC4 PC13 PB10 PA0 */ USART_InitTypeDef USART_InitStructure; USART_InitStructure.USART_BaudRate = 9600; USART_InitStructure.USART_WordLength = USART_WordLengt ...… 查看全部问答> |
|
使用usb(ch376或者ch375)完成PC和FPGA的通信 只是读写。 写,pc上的信息通过USB写如FPGA在数码管上显示。 读,读FPGA,ram里的信息,传给PC。 现在编verilog代码出现问题了。 谁要是有这个代码更好。 如果没有我想问一下,CH376并行通信的芯片中断管脚是怎么 ...… 查看全部问答> |






