历史上的今天
今天是:2025年07月27日(星期日)
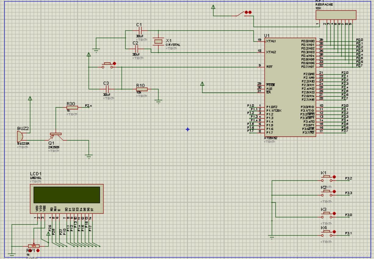
2021年07月27日 | 基于51单片机电子时钟
2021-07-27 来源:eefocus
1 基于51单片机用LCD1602实现时-分的显示
2. 按键控制时-分的调整
3. 能实现整时报时的功能(蜂鸣器响)
4. 闹钟模式
5.按键切换模式(模式一:时-分显示,模式二:60秒倒计时)
一、设计思路:
主体:
通过外部中断0来控制mod值;mod=0,1.2,3分别对应时钟模式,调整模式,闹钟设置模式,一分钟倒计时模式。
细节:
mod0
通过定时计数器,每一秒增加变量秒(s),每60秒,增加1分(min)并且s置0,每60min,增加1小时h,当h>23,h=0;进行一天循环
mod1
按键控制增加min,h和s制0
mod2
另外设置变量min1,h1,当min=min1,h=h1时蜂鸣器响
mod3
设置变量daojishi=60, 通过定时计数器,每一秒daojishi减1,当daojishi<0时,蜂鸣器响
另外:
1.设置外部中断2,关闭蜂鸣器
2.时间发送一次只能发送一个位
程序:
#include //K1后K3加分钟,K4加时间,K2加秒,K1进入闹钟设置,K2退出 //K2关闭闹钟 typedef unsigned int u16; //对数据类型进行声明定义 typedef unsigned char u8; #define data8b P1 sbit K1=P3^2; //外部中断0 sbit K2=P3^3; //外部中断1 sbit K3=P3^0; sbit K4=P3^1; sbit BUZ=P2^4; //蜂鸣器,0响 sbit RW=P2^5; //4脚,数据(1)or命令(0) sbit RS=P2^6; //5脚,读(1)写(0) sbit E=P2^7; //6脚,使能信号 u8 code dat1[]={0X30,0X31,0X32,0X33, 0X34,0X35,0X36,0X37, 0X38,0X39}; void delay(u16 i) //延时函数 { while(i--); } void open012() //打开中断0,1,定时器中断0 { TMOD|=0X01; //选择为定时器0模式,工作方式1 ET0=1; //打开定时器0中断允许 EA=1; //打开总中断 TR0=1; //打开定时器 EX0=1; //打开外部中断0 IT0=1; //边沿触发方式 EX1=1; //打开外部中断1 IT1=1; //边沿触发 } void wrm(u8 dat) //写入命令 { delay(1000); RS=0; RW=0; E=0; data8b=dat; E=1; delay(1000); E=0; } void wrd(u8 dat) //写入数据 { delay(1000); RS=1; RW=0; E=0; data8b=dat; E=1; delay(1000); E=0; } void zero() { wrm(0X38); //八位数据,两行显示,5*7 wrm(0X0c); //无光标,打开显示 wrm(0X06); //光标右移,屏幕不移动 wrm(0X01); //清屏 wrm(0X80); //设置数据指针起点 } u8 fg=0,sg=0,bfg=0,bsg=0; u16 i=0; u8 s=0; u8 mod=0; char dingshi; bit bell=0; bit zanting=1; void fangsong() { wrd(dat1[sg/10]); //时十位 wrd(dat1[sg%10]); //时个位 wrd(0x3A); //: wrd(dat1[fg/10]); //分十位 wrd(dat1[fg%10]); //分个位 wrd(0x3A); //: wrd(dat1[(s/10)]); //秒十 wrd(dat1[(s%10)]); //秒个 } void fangsong1() { wrm(0X80); wrd(dat1[sg/10]); //时十位 wrd(dat1[sg%10]); //时个位 wrd(0x3A); //: wrd(dat1[fg/10]); //分十位 wrd(dat1[fg%10]); //分个位 wrd(0x3A); //: wrd(dat1[(s/10)]); //秒十 wrd(dat1[(s%10)]); //秒个 } void chuli() { if(fg==60) { sg++; fg=0; } if(sg==24) { sg=0; } } void main() { u8 shijian; open012(); zero(); chuli(); fangsong(); shijian=100; while(1) { while(mod==0) { EX1=1; //打开外部中断1 if(s==60) { fg++; //60秒转化为1分钟 s=0; } chuli(); if((fg==0)&&(shijian!=sg)) { BUZ=0; shijian=sg; } fangsong1(); if((BUZ==0)&&(bell==0)) { delay(1000); BUZ=1; } if((fg==bfg)&&(sg==bsg)&&(bell==1)) BUZ=0; else BUZ=1; } while(mod==1) { EX1=0; //关闭外部中断1 zero(); fangsong(); if(K3==0) { delay(1000); if(K3==0) fg++; } if(K4==0) { delay(1000); if(K4==0) sg++; } if(K2==0) { delay(1000); if(K2==0) s=0; } if(fg>59) { fg=0; } if(sg>23) { sg=0; } if(s>=59) { s=0; } } while(mod==2) //设置闹钟 { if(bfg==60) { bsg++; bsg=0; } if(bsg==24) { bsg=0; } zero(); wrd(0x20); wrd(0x20); wrd(0x20); wrd(dat1[(bsg/10)]); //时十位 wrd(dat1[(bsg%10)]); //时个位 wrd(0x3A); //: wrd(dat1[(bfg/10)]); //分十位 wrd(dat1[(bfg%10)]); //分个位 if(K3==0) { delay(1000); if(K3==0) bfg++; } if(K4==0) { delay(1000); if(K4==0) bsg++; } bell=1; zero(); } while(mod==3) { while(zanting) { dingshi=60; EX1=1; //打开外部中断1 wrm(0X80); wrd(dat1[(dingshi/10)]); //时十位 wrd(dat1[(dingshi%10)]); //时个位 } wrm(0X80); wrd(dat1[(dingshi/10)]); //时十位 wrd(dat1[(dingshi%10)]); //时个位 while(dingshi<0) { wrm(0X80); wrd(dat1[0]); //时十位 wrd(dat1[0]); //时个位 BUZ=0; } } } } void time0() interrupt 1 { TH0=0XFC; //给定时器赋初值,定时1ms TL0=0X18; i++; if(i==1000) //ms转化为s { i=0; s++; dingshi--; } } void key1() interrupt 0 //外部中断0,调整时间 { delay(1000); if(K1==0) { mod++; while(!K1); } if(mod>3) { mod=0; } zero(); } void naozhong() interrupt 2 //开关闹钟 { if(K2==0) { delay(1000); //消抖 if(K2==0) { bell=0; BUZ=1; zanting=~zanting; } //关闭蜂鸣器 while(!K2); //确认按键松开 } } 二、收获 1.更熟练掌握了定时器中断和外部中断的使用 可以通过打开和关闭外部中断使同一个按键实现不同的功能 2.了解到了一点寄存器操作 3.中断配置小结 外部中断 定时器中断 串口通信 4.更熟练使用proteus 制作了一个小型软件开发版 5.学会了如何学习一个新元器件(LCD1602) 1.看说明书,重点是看时序图,真值表等 2.按照时序图写程序 3.一二都不成立时,查找相关资料 6.下载原理 单片机的烧写原理: 单片机烧写,又称为单片机程序下载、烧录等,本质上是单片机和PC机按照芯片厂家规定的编程协议,通过芯片厂家规定的接口,把已编译好的程序传输到单片机,单片机把数据存储到自身存储器中。 理解这个原理需要知道几个知识点: 单片机内部是有程序的,是出厂时固化在硬件中,用户无法修改的(这也会被认为它内部没有程序),这些程序可以调用各种通信接口、内部存储器等; 可以下载的通信接口:JTAG,SPI,UART,usb等;(还有很多可以扩展485、以太网等) 编程协议:一般大厂都会公开的,在芯片的专用技术手册中会有; 存储器:有很多种,掩膜,EPROM,EEROM,flash等寿命不一样,掩膜只能一次,而且要工厂做,flash擦写次数10000+; 可以这样比喻性的理解:单片机就是电脑的主板,我们写的程序就是操作系统,主板里面装入引导操作系统的基本程序,下载程序就是给电脑装系统! 7.其他 1.理解了现在电子表的操作原理 2.学会了借助现成品(电子表)作参考,写程序 3.懂得了与人交流的重要性(受王同学的启发,完善了原有程序) 三.后期计划 1、继续32的学习 2、练习焊功 3、继续51其他外设的学习 4、按兴趣学习电路、模电、数电、DXP等相关知识 



史海拾趣
|
在start.s中, copy_loop: ldmia r0!, {r3-r10} stmia r1!, {r3-r10} cmp r0, r2 ble copy_loop 这里搬运过程,是以8个寄存器为单位的,(也就是8*4字节一次), 我看不懂的是,如果_START ...… 查看全部问答> |
|
首先强调下,我只是刚入门的。 我把PB下的startup.s移到ADS下 自己新建的project。make没有问题了。````之后,我就不知道要怎么验证了,请大家指导下,谢谢… 查看全部问答> |
|
YLP2440核心板内存能扩到256M吗. YLP2440核心板带有64M RAM, 由于项目需要扩到256M,请问这个好能实现吗,是不是仅添加两根地址线就可以了? 2440的BANK为128M,这样需要2个BANK,硬件上需要那些改动?… 查看全部问答> |
|
郑州单片机设计,嵌入式开发,电子项目设计 郑州智软科技公司 http://www.zhiruancn.com/ 为你提供定制化,个性化的电子产品设计方案。 包含需求定制----产品设计----产品加工等环节。 如有需要请联系 0371-66623272 或者QQ:1242335301 … 查看全部问答> |
|
寻求合作,基于三星S3C2410的WinCE5设备,解锁、安装中文系统和自己的App,有朋友愿意接这样的项目吗? 基于三星S3C2410的WinCE5设备,解锁、安装中文系统和自己的App,有朋友愿意接这样的项目吗? 谢谢!… 查看全部问答> |
|
用msp430f1611的捕获模式来测量方波的频率时发现:能正确测量的最高频率不超过200k。我用的是8M晶振。请问:用什么办法可以测量更高的频率呢,最好能到1M Hz?… 查看全部问答> |
|
我尽量给大家带来些新东西,一位叫做XPG 的国外网友花了好几周的时间用launchpad做个件大家很难想到的事情,他在G2553上移植了一个Ipv6的协议栈。 他使用了一个 ENC28J60 的网络MAC/PHY 模块,以他的说法是cheap off的打折货。 这位Launchpad的网 ...… 查看全部问答> |

















