历史上的今天
今天是:2024年09月29日(星期日)
2021年09月29日 | 基于51单片机的直流电机调速设计
2021-09-29 来源:eefocus
一.硬件方案
本系统采用STC89C51控制输出数据,由单片机IO口产生PWM信号,送到直流电机,直流电机通过测速电路将实时转速送回单片机,进行转速显示,从而实现对电机速度和转向的控制,达到直流电机调速的目的。
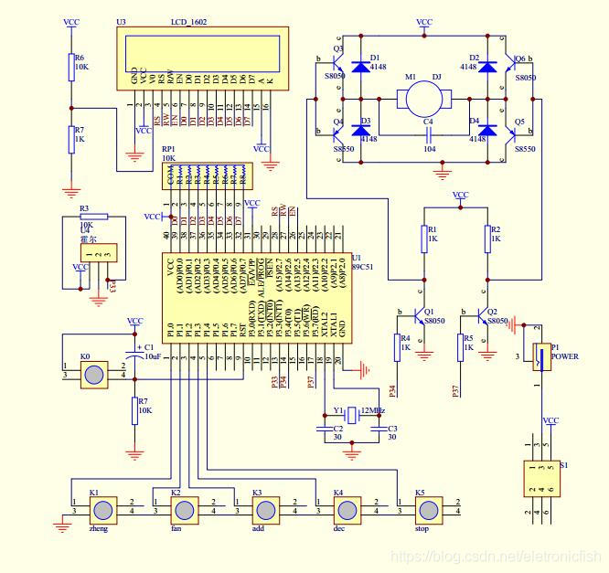
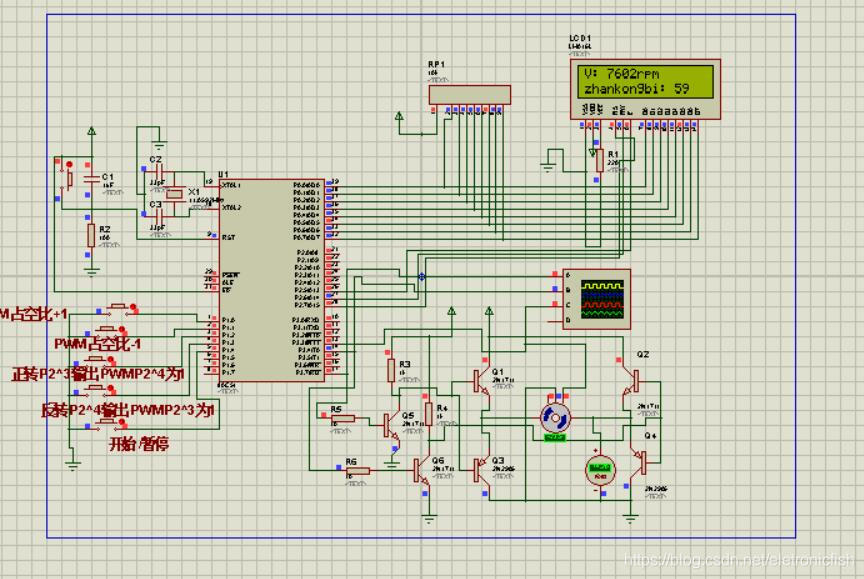
硬件主要由51单片机+最小系统+LCD1602液晶显示模块+霍尔测速模块+电机模块+按键模块构成;

二.设计功能
(1)采用霍尔传感器非接触式测电机转速;
(2)LCD1602液晶显示当前的转速(转速单位为转/分)和显示当前的pwm占空比0~100%;
(3)电机的速度可以通过按键调整,也可以开始/暂停,正转和反转;
(4)六个按键功能:加速、减速、正转、反转、开始/暂停、单独的是复位按键。
三.设计原理图
(1)原理图主要采用AD软件进行设计,如图:

(2)Protues仿真图如下:

四.软件设计
(1)主程序源码
void displaym()
{
write_com(0xcb);
if(m/200%10!=0)
write_data(m/200%10+0x30); //如果占空比百位不为0则显示百位否则显示空格
else
write_data(' ');
if(m/200%10==0&&m/20%10==0)
write_data(' ');
else
write_data(m/20%10+0x30); //如果占空比小于10 十位正常显示 否则显示空格
write_data(m/2%10+0x30); //显示个位
}
void main()
{
flag_1=0;
m=100; //占空比为100
zhuansu=0; //转速初值0
flag=0;
zheng=1; //初始化电机正转动
fan=0;
init(); //初始化
while(1)
{
keyscan(); //键盘扫描程序
}
}
void int1()interrupt 2 //外部中断1脉冲技术记录电机的转速 电机转一圈zhuansu加一
{
zhuansu++;
}
void int2()interrupt 3 //定时器0显示转速
{
TH0=0xdc;
TL0=0x00;//定时10ms
flag++;
if(flag==200) //计时到达2s
{
display(); //显示转速
zhuansu=0; //转速置0
flag=0;
}
}
上一篇:51单片机之串口通信详解
史海拾趣
|
IMSResearch最近发布了一份名为《中国安防产业IP趋势》的研究,目的是希望了解IP相关技术如何在安防领域应用以及发展前景等问题。该研究针对中国本土提供电子物理安防产品的系统集成商和工程商,根据他们对IP安防产品的经验,对市场进行了分析。这 ...… 查看全部问答> |
|
我在程序中 { ...... malloc 400K字节的缓冲区 ...... free ~ } 请问如果频繁的反复以上操作会导致异常或者死机吗 我的程序 疯狂进行30次会出现异常 不知道是不是这个原因引起的… 查看全部问答> |
|
我就是想用VS2005做一个小程序 在PDA上运行. 能用RDA方式操作SQL2000里的表就行. 原来用SQLite库了.但是中文乱码 那里我处理不好.所以,改回用SQLCE. 请用过的朋友教一下. 分没问题. 可以另开帖.... 我的QQ:49440483… 查看全部问答> |
|
现象描述 1、板子焊接好后安装上电池3v(纽扣电池),非充电的。 2、用万用表量量电池电压 3v没问题,但VBAT端电压则只有1点多v 3、将目标板上电(没有下载任何程序),再断电,则VBAT端电压正常。 4、试验我n多板子,结论同上。 5、不安 ...… 查看全部问答> |




