历史上的今天
今天是:2024年09月29日(星期日)
2021年09月29日 | 基于51单片机GSM模块的家庭火灾报警系统设计
2021-09-29 来源:eefocus
一.硬件方案
本设计利用被动式热释电型红外传感器检测人体辐射的红外线,当检测到红外信号变化时,将其转化为微弱的电信号,经过信号处理电路对电信号进行滤波、放大、比较、输出高电平作为告警信息送给MCU,MCU判断是否报警,如果满足报警条件,就会发出控制信号,通过串行通信接口RS232,控制GSM短信模块给用户发短信息,实现防盗报警。
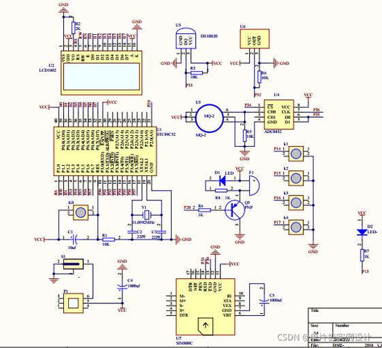
主要由DS18B20温度传感器+MQ-2烟雾传感器+HC-SR501人体红外模块+SIM800C GSM模块+LCD1602显示屏组成;如图:

二.设计功能
(1)可检测环境温度、烟雾浓雾和人体信号并通过显示屏显示。
(2)可通过按键设置报警值,当检测值超过报警值时进行报警。
(3)报警可通过LED+蜂鸣器现场报警,显示屏显示报警内容;还可通过GSM模块实现远程报警,短息可显示不同报警内容。
三.设计原理图
(1)原理图主要采用AD软件进行设计,如图:

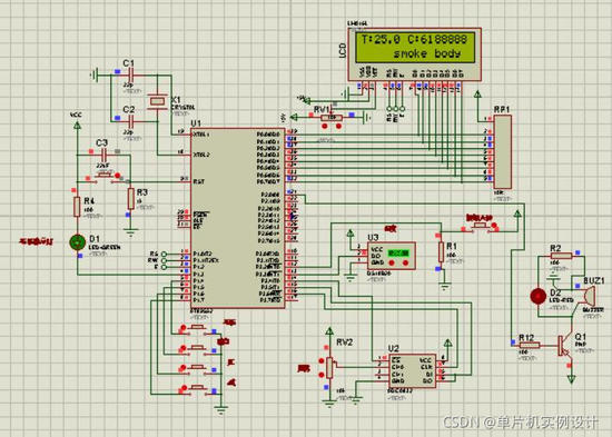
(2)Protues仿真图如下:

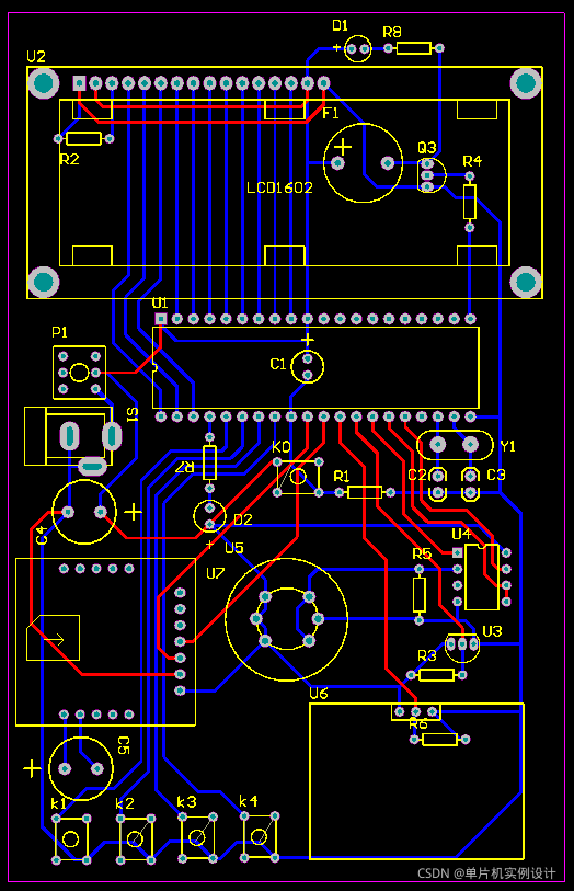
(3)PCB图

四.软件设计
(1)程序流程图

(2)主程序源码
/************主函数****************/
void main()
{
unsigned char i,a,b,c;
sf_flag = 0;
Uart_Init();
Init_Timer0(); //定时器初始化
InitLcd1602(); //初始化液晶
Start18B20();
LcdShowStr(0,0," System init ");
LcdShowStr(0,1," please wait ");
for(i = 0;i < 15;i++)//等待网络稳定
{
Delay_Ms(1000);
}
InitLcd1602();
LcdShowStr(0, 0,"T: C");
LcdShowStr(7, 0,"C: PPM");
Receive_message(); //配置成接受短信模式
while(1)
{
Key_set_scan();//按键扫描
if(moshi == 0) //设置模式切换
{
kssj(); //开始收集 ,电压采集检测烟雾浓度
Value = Value-100;//烟雾浓度校准
if(Value<0) Value = 0;
IntToString(str_yw,Value); //转换成字符串
LcdShowStr(9, 0, str_yw); //烟雾浓度显示到液晶屏上
wendu(); //温度检测并显示
if(sf_flag == 1) //当开启设防时
{
if(Value>=C_baojing||intT>=T_baojing||Infra==1) //有触发报警
{
BUZZER = 0;
Delay_Ms(1000);
LcdShowStr(0, 1," ");
if(intT >= T_baojing)
{ /*1234567890123456*/
LcdShowStr(0,1,"temp");
if(a==0)
{
a=1;
Send_message(content_temp); //发温度超标短信
}
} else LcdShowStr(0, 1," ");
if(Value >= C_baojing)
{ /*1234567890123456*/
LcdShowStr(5,1,"smoke");
if(b == 0)
{
b=1;
Send_message(content_smoke); //发烟雾浓度超标短信
}
} else LcdShowStr(5, 1," ");
if(Infra == 1)
{ /*1234567890123456*/
LcdShowStr(11, 1,"body");
if(c == 0)
{
c=1;
Send_message(content_body); //发人体进入短信
}
} else LcdShowStr(11,1," ");
}
else //没有触发报警
{
BUZZER = 1; /*1234567890123456*/
LcdShowStr(0, 1," System normal ");
}
}
}
else if(moshi == 1) //设置温度上限模式
{
T_buff[0] = T_baojing/10+0x30;
T_buff[1] = T_baojing%10+0x30;
T_buff[2] = '




