历史上的今天
今天是:2024年09月30日(星期一)
2021年09月30日 | 基于51单片机的蓝牙电子秤设计
2021-09-30 来源:eefocus
一.硬件方案
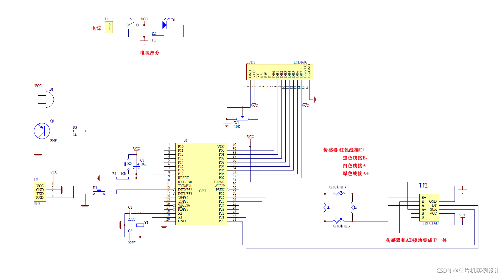
本设计硬件主要由51单片机+最小系统+LCD1602液晶显示模块+HX711模块+LED模块+蜂鸣器模块+矩阵按键模块+10kg压力传感器;如图:

二.设计功能
(1)LCD1602显示屏显示当前的重量,单位是g。
(2)有去皮功能,有微调校准重量功能。
(3)最大称重9.999kg。
(4)AD采用24位AD模块HX711
三.设计原理图
(1)原理图主要采用AD软件进行设计,如图:

四.软件设计
(1)程序流程图

(2)主程序源码
//****************************************************
//主函数
//****************************************************
void main()
{
Uart_Init();
Init_LCD1602();
LCD1602_write_com(0x80);
LCD1602_write_word("Welcome to use!");
Delay_ms(1000); //延时,等待传感器稳定
Get_Maopi(); //称毛皮重量
while(1)
{
EA = 0;
Get_Weight(); //称重
EA = 1;
Scan_Key();
//显示当前重量
if( Flag_ERROR == 1)
{
LCD1602_write_com(0x80+0x40);
LCD1602_write_word("ERROR ");
beep=0;
}
else
{
beep=1;
Send_ASCII(0x82);
Send_ASCII(0x4);
Send_ASCII(Weight_Shiwu >> 8);
Send_ASCII(Weight_Shiwu);
LCD1602_write_com(0x80+0x40);
LCD1602_write_data(Weight_Shiwu/1000 + 0X30);
LCD1602_write_data(Weight_Shiwu%1000/100 + 0X30);
LCD1602_write_data(Weight_Shiwu%100/10 + 0X30);
LCD1602_write_data(Weight_Shiwu%10 + 0X30);
LCD1602_write_word(" g");
}
}
}
上一篇:基于51单片机的自行车里程表
下一篇:基于51单片机的羽毛球计分器设计
史海拾趣
|
作者:applevista 前两天,父亲在庙会上买了两个黑猫神牌电子驱蚊灭鼠器,5块一个。 前两年,见过这样东西,样子不一样,也提醒父亲这是骗人的,还是被骗了。 要是一块一个倒也不错,它其实就是一个简单的彩灯。 这个与卫星增台器、节电器一样 ...… 查看全部问答> |
|
请教各位高手 我在画原理图时(orcad) 有下列两个疑问: 1、请问处理器(在page1上)上的一个引脚如A1需要连接两个外围芯片x,y 可是芯片X我是用层次法(层次图上层在page1上)画的,与芯片y的连接是用平坦式画法 ...… 查看全部问答> |
|
在使用Altera的FPGA时候,由于系统需求,需要在管脚的内部加上上拉电阻。Quartus II软件中在Assignment Editor中可以设置。具体过程如下:1. 在菜单Assignments中选择Assignment Editor. 2. 在弹出的界面里选择I/O Features.找到Node. 3. 选择Node ...… 查看全部问答> |
|
网上找来的,可能有好多错误。 相关链接:https://bbs.eeworld.com.cn/upfiles/img/20076/2007626163328342.pdf… 查看全部问答> |
|
ARM处理器寻址方式 寻址方式是根据指令中给出的地址码字段来实现寻找真实操作数地址的方式,ARM 处理器有9种基本寻址方式。 寄存器寻址 操作数的值在寄存器中,指令中的地址码字段指出的是寄存器编号,指令执行时直 接取出寄存器值操作。 ...… 查看全部问答> |
|
最近想用氨气和硫化氢传感器,国内便宜的就炜盛的MQ系列的,100出头,再上去就要500~600了 他们文档只提供了这个曲线图 有几个问题想请教下用过的前辈 1:这个系列能不能用来做定量测量,还是只能用来定性 2:输出的模拟电压怎么转换成浓度 3 ...… 查看全部问答> |




