历史上的今天
今天是:2024年09月30日(星期一)
2021年09月30日 | 基于51单片机的红外点滴输液检测系统
2021-09-30 来源:eefocus
一.硬件方案
系统以AT89C51单片机为核心,以红外对管作为传感器,并利用单片机系统内部定时器来计算时间,由LM393电压比较器产生脉冲,单片机通过对脉冲进行处理来进行声光报警,一位数码管显示设置的报警时间,当在这段时间内没有液滴通过就会报警。
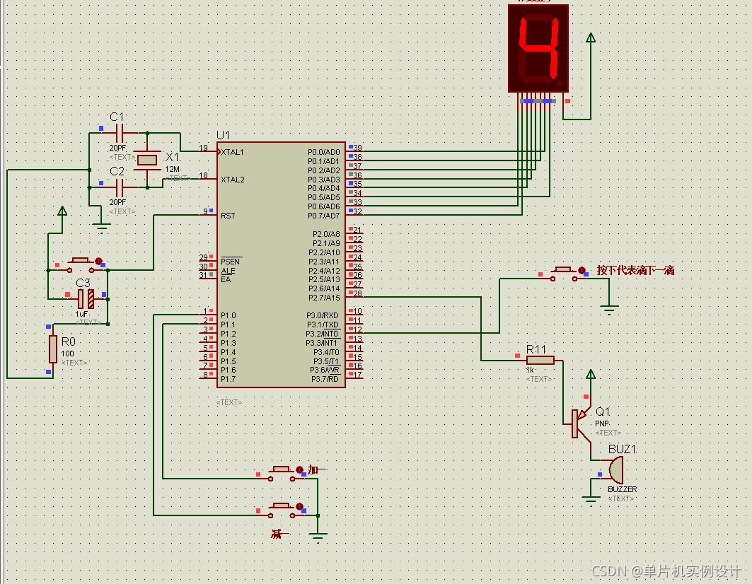
主要由51单片机+红外传感器+LM393+共阳数码管+按键+蜂鸣器而成;如图:

二.设计功能
(1)采用数码管显示设置的时间。
(2)按键可以设置时间,范围为0-9秒。
(3)采用红外传感器检测点滴。
(4)当点滴在设置的时间内没有经过,就会报警10秒钟,提醒医护人员,否则不报警。
三.设计原理图
(1)原理图主要采用AD软件进行设计,如图:

(2)Protues仿真图如下:

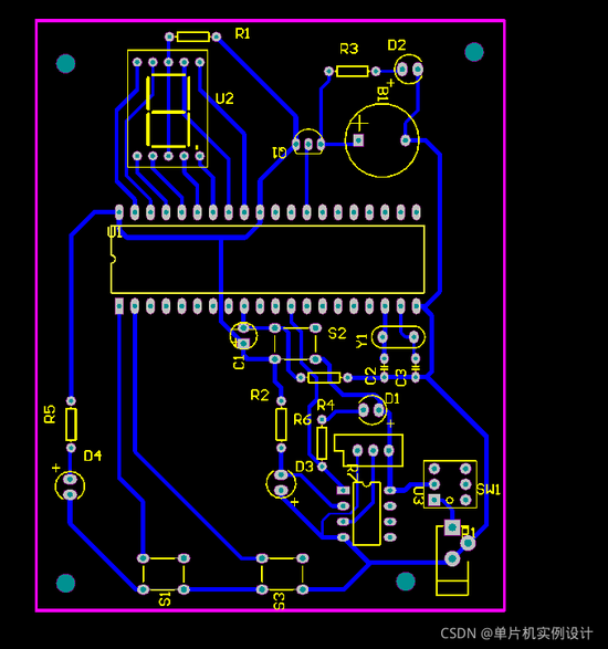
3.PCB图:

四.软件设计
主程序源码
/*********************定时器0、定时器1初始化******************/
void time_init()
{
EA = 1; //开总中断
TMOD = 0X01; //定时器0、
ET0 = 1; //开定时器0中断
TR0 = 1; //允许定时器0定时
}
/******************主程序**********************/
void main()
{
time_init(); //定时器初始化程序
while(1)
{
key(); //独立按键程序
P0 = smg_du[set_time]; //显示时间
if(hw == 0) //有检测液滴
{
delay_1ms(1); //消除干扰
if(hw == 0) //有检测液滴
{
miao = 0;
flag_v = 0;
beep = 1; //关闭报警
}
}
if(flag_alarm == 1) //报警
{
if(miao - set_time <= 10) //报警10秒
{
beep = ~beep; //报警
delay_1ms(300);
}
else
{
beep = 1; //关闭报警
}
}
}
}
史海拾趣
|
最高品质、最优配置、通过严酷电磁兼容考验的产品级开发板TE6410!震撼价格仅为1580! 该产品采用”核心板+底版”结构,板对板之间选用高质量进口连接器,坚固耐用! 镀金工艺可保证常年运行不氧化! 核心板尺 ...… 查看全部问答> |
|
国外网站注册时候有个问题,看不懂。高手来看下。X86 movsb相关的 What x86 register denotes source location in movsb instruction? (answer in all-caps) 请问。。。我如何答、??… 查看全部问答> |
|
NBOOT\和KERNEL\HAL\ARM\下的map.a的内容基本相同,但有些不同? NBOOT\\和KERNEL\\HAL\\ARM\\下的map.a的内容基本相同,但有些不同? 他们两者的区别和功效是不是有说分工?… 查看全部问答> |




