历史上的今天
今天是:2024年10月13日(星期日)
2021年10月13日 | 基于51单片机的简易计算器设计
2021-10-13 来源:eefocus
一.硬件方案
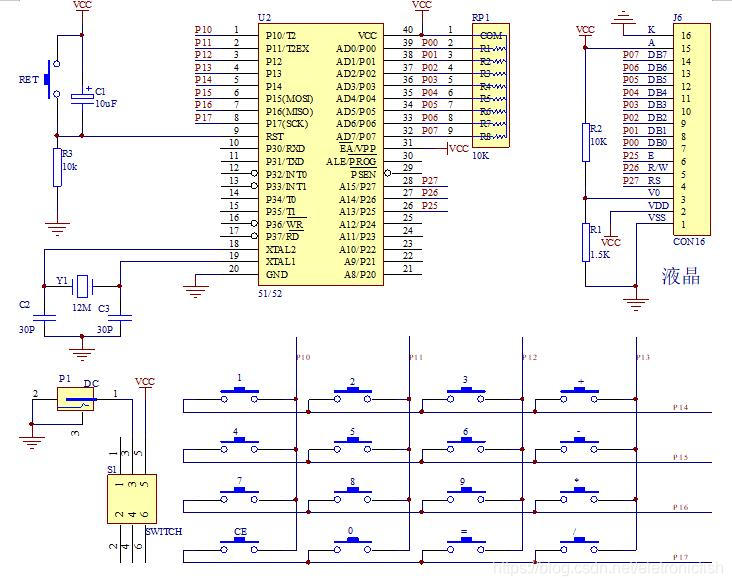
本设计是以51单片机为核心的计算器模拟系统设计,输入采用4×4矩阵键盘,可以进行加、减、乘、除4位带符号数字运算,并在LCD1602上显示操作过程。
主要由51单片机+最小系统+LCD1602液晶显示模块+4*4矩阵按键电路;如图:

二.设计功能
(1)本设计基于STC89C51/52(与AT89S51/52、AT89C51/52通用)单片机。
(2)矩阵按键输入、LCD1602液晶显示,构成一套可以运算两个数之间的加减乘除的设计。
(3)最大运算是:9999*9999,可以运算负数;
三.设计原理图
(1)原理图主要采用AD软件进行设计,如图:

(2)Protues仿真图如下:

四.软件设计
(1)程序流程图

(2)主程序源码
void main()
{
uchar key=0xff; //键值初始化
uchar n=0; //第1个数可以按1-4次
uchar m=5; //第2个数可以按1-4次
uchar x=0;
data_a=0; //前一个数
data_b=0; //后一个数
data_c=0; //结果
init_lcd(); //1602液晶初始化
display_a();
while(1)
{
key=keycheckdown(); /*动态扫描键盘,返回按键对应值,赋给j key=0到f */
if(0xff!=key) /*若返回值有效,进入内部处理程序*/
{
if(key<10)
{
if(n<4){data_a=data_a*10+key;m=5;display_a();}n++; //首先输入第一个数
if(m<4){data_b=data_b*10+key;n=5;display_b();}m++; //必须按了+-*/才能输入第二个数
}
else
{ switch(key) /*功能键选择*/
{
case 0xa:n=5;m=0;x=1;W_lcd(5,0,'+');break; //加 /* + S=1 */ /* 数值转换函数 */
case 0xb:n=5;m=0;x=2;W_lcd(5,0,'-');break; /* - S=2 *///减
case 0xc:n=5;m=0;x=3;W_lcd(5,0,'*');break; /* * S=3 *///乘
case 0xd:n=5;m=0;x=4;W_lcd(5,0,'/');break; /* / S=4 *///除
case 0xe:n=5;m=5;eql(x);W_lcd(12,0,'=');display_c(x);break; /* = */
case 0xf:n=0;x=0;m=5; data_a=0;data_b=0;data_c=0;LCD_Write_String(0,0,table);LCD_Write_String(0,1,table);W_lcd(0,0,'0');break; /* C*/
}
}
do{P1=0xf0;}while(P1!=0xf0); /*等待按键松开*/
}//(0xff!=key)
}//while
}//main
上一篇:基于51单片机的八路抢答器设计
下一篇:基于51单片机的甲醛浓度检测仪
史海拾趣
|
Broadcom发布支持Blu-ray和HD DVD解码器芯片 本帖最后由 jameswangsynnex 于 2015-3-3 19:57 编辑 无线USB硬盘 希捷在CES2006大展公开演示了基于UWB(UltraWideBand)技术的移动硬盘。它可以在3米距离内最大达到480Mbps的传输速率。 最强游戏PC现身 DELL发布了一款最新游戏用PC ...… 查看全部问答> |
|
急问:优龙2410通过usb的ms activesync连接不上pc 我使用的是优龙2410开发板,usb连接是通过pc上的普通usb口连接到开发板上的方形usb口,可以通过此usb连接下载wince到开发板上,但是启动wince后却怎么也不能将pc和开发板通过ms activesync连接上。驱动已经安装好,设备管理器上显示有 ...… 查看全部问答> |
|
操作系统兼容的问题, Windows, Linux, Vxworks..... 如题,众所周知现在的操作系统比较有名的是Windows, Linux, Vxworks, 他们的共性有如下: 1)可以创建线程 2)可以动态加载库文件 3)支持线程间通讯互斥 当然都支持C,C++标准语法,如new等等. 本人不才,请问还有其它操作系统支持以上特性否,请举例 ...… 查看全部问答> |
|
初学wince,我使用platform builder定制了个系统(照着一篇文章的介绍一步一步做的),编译SDK的过程很顺利,问题是在装完编译得到的SDK后,进入EVC环境,一选则自定义的SDK,系统就会死机。请问这是什么原因?是我SDK编译的问题还是EVC环境设置问 ...… 查看全部问答> |
|
这些天的业余时间将围绕德州仪器(TI)的Cortex-A8 AM335x系列处理器进行学习,因为这款处理器的相关中文资料还很少,配套的开发板也是近期才推出的,在国内更是稀罕货,所以现在先从外文资料的翻译和学习先开始,翻译水平有限,也请 ...… 查看全部问答> |
|
1.Sate210-F 核心板硬件说明... 41.1概述... 41.2电气特性... 71.3引脚描述... 81.4接口描述... 191.4.1 通用数据总线SROM接口... 191.4.2 摄像头接口(CAMIF).. 211.4.3 LCD驱动器接口... 241.4.4 HDMI接口... 281.4.5 USB 2.0 HOST接口... 291.4.6 ...… 查看全部问答> |
|
最近做一些备案工作,有一项是查看软件代码的起始结束地址,从map文件里可以看到,但是知道也可以从hex文件里看 碰到一个问题 :067FF000B0B0B0B0B6AF66 :020000021000EC :0A7FF600FFFFFFFFFFFFFFFFFFFF8B :00000001FF复制代码最后四行是这样的。 ...… 查看全部问答> |




