历史上的今天
今天是:2024年10月13日(星期日)
2021年10月13日 | STM32之串口通信
2021-10-13 来源:eefocus
串口通信原理
串口通信的概念非常简单,串口按位(bit)发送和接收字节。尽管比按字节(byte)的并行通信慢,但是串口可以在使用一根线发送数据的同时用另一根线接收数据。它很简单并且能够实现远距离通信。比如IEEE488定义并行通行状态时,规定设备线总长不得超过20米,并且任意两个设备间的长度不得超过2米;而对于串口而言,长度可达1200米。典型地,串口用于ASCII码字符的传输。通信使用3根线完成:(1)地线,(2)发送,(3)接收。由于串口通信是异步的,端口能够在一根线上发送数据同时在另一根线上接收数据。其他线用于握手,但是不是必须的。串口通信最重要的参数是波特率、数据位、停止位和奇偶校验。对于两个进行通信的端口,这些参数必须匹配:
a,波特率:这是一个衡量通信速度的参数。它表示每秒钟传送的bit的个数。例如300波特表示每秒钟发送300个bit。当我们提到时钟周期时,我们就是指波特率例如如果协议需要4800波特率,那么时钟是4800Hz。这意味着串口通信在数据线上的采样率为4800Hz。通常电话线的波特率为14400,28800和36600。波特率可以远远大于这些值,但是波特率和距离成反比。高波特率常常用于放置的很近的仪器间的通信,典型的例子就是GPIB设备的通信。
b,数据位:这是衡量通信中实际数据位的参数。当计算机发送一个信息包,实际的数据不会是8位的,标准的值是5、7和8位。如何设置取决于你想传送的信息。比如,标准的ASCII码是0~127(7位)。扩展的ASCII码是0~255(8位)。如果数据使用简单的文本(标准 ASCII码),那么每个数据包使用7位数据。每个包是指一个字节,包括开始/停止位,数据位和奇偶校验位。由于实际数据位取决于通信协议的选取,术语“包”指任何通信的情况。
c,停止位:用于表示单个包的最后一位。典型的值为1,1.5和2位。由于数据是在传输线上定时的,并且每一个设备有其自己的时钟,很可能在通信中两台设备间出现了小小的不同步。因此停止位不仅仅是表示传输的结束,并且提供计算机校正时钟同步的机会。适用于停止位的位数越多,不同时钟同步的容忍程度越大,但是数据传输率同时也越慢。
d,奇偶校验位:在串口通信中一种简单的检错方式。有四种检错方式:偶、奇、高和低。当然没有校验位也是可以的。对于偶和奇校验的情况,串口会设置校验位(数据位后面的一位),用一个值确保传输的数据有偶个或者奇个逻辑高位。例如,如果数据是011,那么对于偶校验,校验位为0,保证逻辑高的位数是偶数个。如果是奇校验,校验位为1,这样就有3个逻辑高位。高位和低位不真正的检查数据,简单置位逻辑高或者逻辑低校验。这样使得接收设备能够知道一个位的状态,有机会判断是否有噪声干扰了通信或者是否传输和接收数据是否不同步。
一、RS232通信协议
1、概念
个人计算机上的通讯接口之一,由电子工业协会(Electronic Industries Association,EIA) 所制定的异步传输标准接口。
2、电气特性
逻辑1(MARK): -3V~-15V
逻辑0(SPACE): +3~+15V
3、接口
实现全双工异步通信只需要三根线:RX、TX和GND。
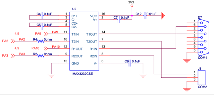
二、常见COMS电平转RS232电平的芯片--MAX3232

1、逻辑输入与逻辑输出特性

2、RS232接口端输入特性

3、RS232接口端输出特性

三、STM32串口硬件电路
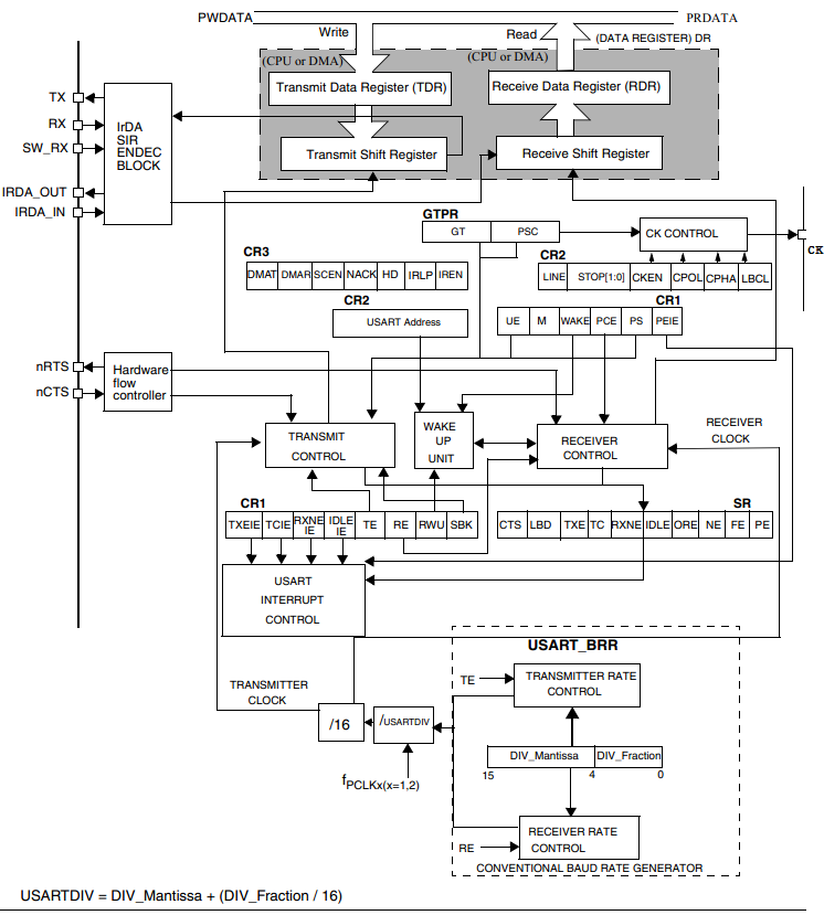
1、芯片内部串口电路

2、开发板串口硬件电路

四、STM32串口编程
1、整体流程
① 开启GPIO时钟和USARTX时钟
② 配置TX和RX引脚
③ 初始化USART控制器
2、细节实现
① 开启GPIO时钟和USARTX时钟
RCC_APB2PeriphClockCmd(RCC_APB2Periph_USART1 | RCC_APB2Periph_GPIOA, ENABLE);
② 配置TX和RX引脚
/* Configure USART1 Tx (PA.09) as alternate function push-pull */
GPIO_InitStructure.GPIO_Pin = GPIO_Pin_9;
GPIO_InitStructure.GPIO_Mode = GPIO_Mode_AF_PP;
GPIO_InitStructure.GPIO_Speed = GPIO_Speed_50MHz;
GPIO_Init(GPIOA, &GPIO_InitStructure);
/* Configure USART1 Rx (PA.10) as input floating */
GPIO_InitStructure.GPIO_Pin = GPIO_Pin_10;
GPIO_InitStructure.GPIO_Mode = GPIO_Mode_IN_FLOATING;
GPIO_Init(GPIOA, &GPIO_InitStructure);
③ 初始化USART控制器
/* USART1 mode config */
USART_InitStructure.USART_BaudRate = 115200;
USART_InitStructure.USART_WordLength = USART_WordLength_8b;
USART_InitStructure.USART_StopBits = USART_StopBits_1;
USART_InitStructure.USART_Parity = USART_Parity_No ;
USART_InitStructure.USART_HardwareFlowControl = USART_HardwareFlowControl_None;
USART_InitStructure.USART_Mode = USART_Mode_Rx | USART_Mode_Tx;
USART_Init(USART1, &USART_InitStructure);
USART_Cmd(USART1, ENABLE);
五、STM32串口疑惑
1、串口时钟使能与控制器使能的关系
为何USART时钟使能了,还需要在配置USART控制器的时候再使能一次?
RCC_APB2PeriphClockCmd(RCC_APB2Periph_USART1 | RCC_APB2Periph_GPIOA, ENABLE);
USART_Cmd(USART1, ENABLE);
1> USART的时钟使能
APB2 peripheral clock enable register (RCC_APB2ENR)

2> USART控制器使能
USART Control register 1(USART_CR1)

3> 原因

RCC_APB2ENR: 控制APB2时钟是否供应给USART控制器
USART_CR1: 控制USART控制器的分频器和输出是否工作
2、TDR与RDR共用一个特殊功能寄存器地址
USART_DR功能描述:
包含了发送或接收的数据。由于它是由两个寄存器组成的,一个给发送用(TDR) ,一个给接收用(RDR) ,该寄存器兼具读和写的功能。TDR寄存器提供了内部总线和输出移位寄存器之间的并行接口(参见图236 )。RDR寄存器提供了输入移位寄存器和内部总线之间的并行接口。(摘自《STM32参考手册》)
笔者的理解是:当对USART_DR进行读操作的时候,访问的是RDR;当对USART_DR进行写操作的时候,访问的是TDR。
六、串口调试时需要注意的地方
1、通过MDK结合一些调试器可以单步、任意断点等等方式进行代码的调试。可是,这种调试方法对于调试操作系统,比如uCOS-II,还有那些必须要全速运行才能进行调试的情况,就显得力不从心。串口调试正是用于这些地方,可以在程序全速运行的情况下,实时的打印系统的运行信息。
2、串口调试也有它的局限性,由于串口的波特率相对于STM32这样高速运行的单片机显得迟钝,很多情况下不能及时的打印系统的运行信息。甚至有些情况下,我们原本那些串口调试的代码会成为影响我们系统实时性最主要的因素。
史海拾趣
|
常熟火灾自动报警远程监控中心昨天启用,在一间一百多平方米的监控室里,借助远程视频监控系统,接警人员只需短短3秒钟,就能迅速掌握联网单位的消防安全情况。常熟是继太原之后的全国第二家使用这一火灾报警系统的城市。 ...… 查看全部问答> |
|
【ATMEL技术问题】关于KEIL下AT91R40008启动代码问题 用KEIL 软件建立一个工程,自动生成一个启动代码STartup.S ; 但是问题来了,这个代码有点不知所云,编译出错哦啊,请大侠指点!下面是代码 /*****************************************************************************/;/* STARTUP.S: Start ...… 查看全部问答> |
|
菜鸟提问:SHBrowseForForlder()不能用,怎么代替 我是个初学者,我这个平台不能使用SHBrowseForForlder()这个方法,想找另外一个方法来代替SHBrowseForFolder,达到相同的效果, 或者可以不用打开浏览文件夹着个对话框,直接可以保存文件到指定目录也可以。劳驾各位帮忙啊… 查看全部问答> |
|
小弟刚刚做了一块基于pc104总线的DA板卡,但是现在要与基于pc104总线的3350主板进行交互,主要是对pc104总线的数据进行读取,需要制作驱动,小弟第一次开发,有那位大侠能够给一个例子或其他的资料,多谢… 查看全部问答> |
|
课后练习七之定时器 (定时器看起来简单,却搞了好久,和之前的430定时器不太一样,看了很多次,还有很多没弄出来的地方,有几个地方还是没懂) 1.TIMER_A由以下部分组成 [1] 计数器部分 输入的时钟源具有4种选择,所选择的时钟源又可 ...… 查看全部问答> |
|
最近受打击不小,这是第三块板子了,还是有问题需要向大家求助。 开发环境概况: MCU: LM3S5C56 Rev A2, 512 KB flash 64KB SRAM, 64 LQFPJ-LINK: V8, DLL version是最新 V4.52cIAR: Embedded ...… 查看全部问答> |




