历史上的今天
今天是:2024年10月14日(星期一)
2021年10月14日 | 基于51单片机的智能恒温箱设计--数码管显示
2021-10-14 来源:eefocus
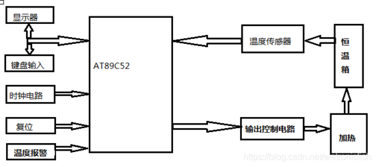
一.硬件方案
根据恒温箱控制器的功能要求,并结合对51系列单片机软件编程自由度大,可用编程实现各种控制算法和逻辑控制。所以采用AT89C52作为电路系统的控制核心。按键将设置好的温度值传给单片机,通过温度显示模块显示出来。初始温度设置好后,单片机开启输出控制模块,使电热器开始加热,同时将从数字温度传感器DS18B20测量到的温度值实时的显示出来,当加热到设定温度值时,单片机控制声光报警模块,发出声光报警,同时关闭加热器。当自然冷却到设定温度50摄氏度以下时,单片机再次启动加热器,如此循环反复,以达到恒温控制的目的。
主要由51单片机+最小系统+数码管显示模块+数码管驱动模块+温度采集模块+蜂鸣器模块+LED指示灯模块+继电器驱动模块+按键模块,如图:

二.设计功能
(1)采用DS18B20温度传感器测温,测量范围0到99.9摄氏度,精度为0.1摄氏度。
(2)按键可以设置报警值,当温度超过设定的上或下限时,相应的指示灯亮,同时相应的继电器吸合,继电器可以驱动负载(风扇、制冷片、加热管等)。
(3)按键为设置按键、加键和减键。可设置上下限温度控制范围。
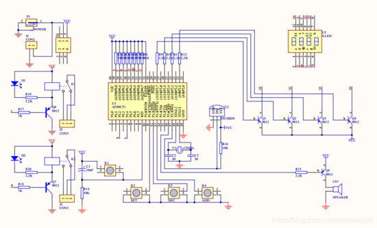
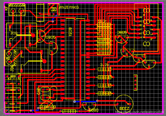
三.设计原理图
(1)原理图主要采用AD软件进行设计,如图:

(2)Protues仿真图如下:

(3)PCB图如下:

四.软件设计
(1)温度采集程序流程图

(2)温控程序流程图

(3)主程序源码
/*****主函数*****/
void main(void)
{
uint z;
InitTimer(); //初始化定时器
EA=1; //全局中断开关
TR0=1;
ET0=1; //开启定时器0
IT0=1;
IT1=1;
check_wendu();
// check_wendu();
for(z=0;z<300;z++)
{
Disp_init();
}
while(1)
{
// P3=0xff;
if(SET==0)
{
Delay(2000);
do{}while(SET==0);
set_st++;x=0;shanshuo_st=1;
if(set_st>2)set_st=0;
}
if(set_st==0)
{
EX0=0; //关闭外部中断0
EX1=0; //关闭外部中断1
check_wendu();
Disp_Temperature();
Alarm(); //报警检测
}
else if(set_st==1)
{
BEEP=1; //关闭蜂鸣器
ALAM=1;
ALAM1=1;
EX0=1; //开启外部中断0
EX1=1; //开启外部中断1
if(x>=10){shanshuo_st=~shanshuo_st;x=0;}
if(shanshuo_st) {Disp_alarm(shangxian);}
}
else if(set_st==2)
{
BEEP=1; //关闭蜂鸣器
ALAM=1;
ALAM1=1;
EX0=1; //开启外部中断0
EX1=1; //开启外部中断1
if(x>=10){shanshuo_st=~shanshuo_st;x=0;}
if(shanshuo_st) {Disp_alarm(xiaxian);}
}
}
}
/*****定时器0中断服务程序*****/
void timer0(void) interrupt 1
{
TH0=0x3c;
TL0=0xb0;
x++;
}
/*****外部中断0服务程序*****/
void int0(void) interrupt 0
{
EX0=0; //关外部中断0
if(DEC==0&&set_st==1)
{
do{
Disp_alarm(shangxian);
}
while(DEC==0);
shangxian--;
if(shangxian else if(DEC==0&&set_st==2) { do{ Disp_alarm(xiaxian); } while(DEC==0); xiaxian--; if(xiaxian<0)xiaxian=0; } }
史海拾趣
|
nRF401的无线数传模块应用 无线数传模块由单片射频收发芯片nRF401芯片,工作在433.92/434.33MHz频段;可方便地嵌入在各种测量和控制系统中进行无线数据传输,在车辆监控、无线抄表、无线232数据通信、计算机遥控遥测系 ...… 查看全部问答> |
|
在 startup.asm中 _OEMAddressTable: dd 80000000h, 0, 20000000h (虚拟内存0x8000 0000对应实体内存0x0000 0000 对应512MB) 在CE.bib中 NK ...… 查看全部问答> |
|
求助关于cadence画原理图中关于OFFPAGELEFT的问题 关于分页的电路连接(平坦式)中需要用到Off - page Connector, 其中有两项(或者是4项):OFFPAGELEFT-L和OFFPAGELEFT-R 我看周润景的书上写着:设置采用双向箭头,结点在左(右)的电路端口连接器 而层次式连接器Hierarchical port中有:双向 ...… 查看全部问答> |
|
请教: 当单片机向 PC 串口发串数据 windows 系统怎么知道单片机 向它发了数据呢? 是有消息触发, 还是 windows 每一定的时间去扫描串口? 谢谢!… 查看全部问答> |
|
12.1 引言 27312.2 非阻塞I/O 27312.3 记录锁 27512.3.1 历史 27612.3.2 fcntl记录锁 27612.3.3 锁的隐含继承和释放 28012.3.4 &nbs ...… 查看全部问答> |




