历史上的今天
今天是:2024年10月15日(星期二)
2021年10月15日 | 基于51单片机的共阳篮球计分器设计
2021-10-15 来源:eefocus
一.硬件方案
本设计采用51单片机作为核心元件,利用两个供阴的三位一体数码管来显示两队的分数,一个四位一体数码管显示时间的计时。显示分数范围可达0~999分,足够赛程计分的需要。四位一体数码管中2个用于显示分钟,2个用于显示秒钟。比赛前,将时间设置好,比赛开始时启动计时,直至倒计时到零为止。计时范围达到0~99分钟,能满足实际赛程计时的需要。为了配合计时器调整时间和计分器校正比分,设计了6个按键,4个用于输入甲、乙两队的分数,另2个用于启动和暂停赛程时间。另外,还设计了定时报警系统,即比赛时间到时,扬声器发出报警声提示赛程结束。
硬件主要为:STC89C52单片机+最小系统+数码管显示模块+数码管驱动模块+蜂鸣器模块+按键模块;

二.设计功能
(1)采用一个四位一体数码管显示比赛时间,时间格式如:15:00,两个三位一体数码管显示甲乙两对的比分,比分格式如:008;
(2) 比赛时间采用倒计时方式,以一秒的频率减时,上电时默认初值为15:00。在没有开始比赛时,“比赛时间”可以按键加减,比赛开始后不能修改;
(3)甲乙队比分采用三位数,上电初值为000,最大值为999,满足常理要求,未开始比赛以及比赛结束后比分无法加减;
(4)本设计加了24秒倒计时功能,可通过按键随时复位24秒。如果24秒违例,会启动蜂鸣器报警,同时比赛时间暂停,处理好后按一下24秒复位键,比赛继续;
(5)比赛未开始之前,可以通过ADD1、DEC1键对比较时间的分钟进调时,通过ADD2、DEC2键对比较时间的秒进行调时;
(6)可随时暂停/启动比赛时间;
(7)比赛进行时,可以通过ADD1、DEC1键对甲队比分加、减,可以通过ADD2、DEC2对乙队比分加、减。每按一次键,加/减1分;
(8)当一节比赛完后,可以通过(EXCHANGE)换场键换场,换场后,比分交换显示,交换后,下一节比赛开始时,相应的比分加减键也随之交换;
(9)当比赛结束时,蜂鸣器发出声音报警,提示比赛结束。
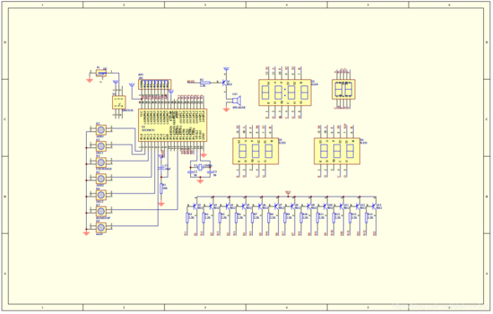
三.设计原理图
(1)原理图主要采用AD软件进行设计,如图:

(2)Protues仿真图如下:

四.软件设计
(1)程序流程图

(2)主程序源码
//******************************主函数*************************************************
void main(void)
{
TMOD=0x11;
TL0=0xb0;
TH0=0x3c;
TL1=0xb0;
TH1=0x3c;
minit=min; //初始值为15:00
second=sec;
EA=1;
ET0=1;
ET1=1;
TR0=0;
TR1=0;
EX0=1;
IT0=1;
IT1=1;
// EX1=1;
PX0=1;
// PX1=1;
PT0=0;
P1=0xFF;
P3=0xFF;
alam=1;
while(1)
{
keyscan();
display();
}
}
void PxInt0(void) interrupt 0
{
Delay5ms();
EX0=0;
alam=1;
TR1=0;
if(timeover==1)
{
timeover=0;
}
if(playon==0)
{
playon=1; //开始标志位
TR0=1; //开启计时
if((minit+second)==0)
{
sec24=24;
minit=min;
second=sec;
}
}
else
{
playon=0; //开始标志位清零,表示暂停
TR0=0; //暂时计时
}
EX0=1; //开中断
}
上一篇:基于51单片机的金属探测仪
下一篇:基于51单片机的电子万年历设计
史海拾趣
|
当我在对一个电路进行仿真时总是出现这些错误,但我又不知道什么意思,请各位高手指点一下。 非常感谢! C3 Error: Pin order data (PINS=1:[]) not in READ ONLY field 4. Pins sorted by pin-name. C3 Error ...… 查看全部问答> |
|
从无铅、RoHS到无卤素,再到PoHS,业界对环保材料的“门槛”越设越高,未来的绿色之路将走向何处?今年10月15-16日高交会电子展期间,品牌研讨会\"IPCWorks Asia\"将再次在深圳举办,本届会议的主题是\"无铅/无卤素制造\",届时众多业内无卤技术专 ...… 查看全部问答> |
|
SqlCE PULL正常 SubmitSql也是正常的. 但是在 PUSH时出错. 请会的指点一下. 程序如下: string _strRemoteConnect = \"provider=sqloledb;data source=192.168.1.99;Initial Catalog=zls;User ID=sa;\"; SqlCeRe ...… 查看全部问答> |
|
_delay_ms()这个延时到底有多准啊? 如果用计数器TNCT0计数,TNCT0的初始值为55,跳到255后溢出中断, 选择8分频的时钟源,F_CPU= 16M,10ms的时间TNCT0的溢出次数应该是100次 即TNCT0跳了100*(255-55)= 20000次。 问: _ ...… 查看全部问答> |
|
要求输出电流高的的开关电路,集电极输入vcc为6.5v,按键基极输入5.22v。求高手详解一下电路,q1为ss8050,q2为2SC2500,我觉得这个电路构不成开关电路,我的理由是6.5>5.22是反偏,集电极反偏,发射极正便,求高手解决小弟的问题。更加纳闷的是 ...… 查看全部问答> |
|
本帖最后由 dontium 于 2015-1-23 12:43 编辑 ECG 机的基本功能包括 ECG 波形显示(通过 LCD 显示屏或印刷纸媒质显示)、心跳律动指示以及通过按钮控制的简单用户界面。越来越多的 ECG 产品要求具备更多的功能,例如通过便携式媒体存储电子病历、 ...… 查看全部问答> |
|
芯片适用,nRF24L01无线数据传输电路,nRF24L01引脚说明及封装图。 资源连接: https://download.eeworld.com.cn/detail/lbk747/948… 查看全部问答> |




