历史上的今天
今天是:2024年10月18日(星期五)
2021年10月18日 | 51汇编学习-51单片机汇编写40%占空比pwm
2021-10-18 来源:eefocus
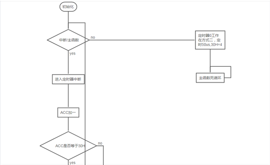
LJMP MAIN;
ORG 000BH;
LJMP ITP0;
ORG 0100H;
MAIN: ACALL PT0M0;
MOV A,#00;
MOV 30H,#4;
PT0M0: MOV TMOD,#02H;Initialize FANGSHI ER mode
MOV TL0,#0CEH;Timing 50Us
MOV TH0,#0CEH;
SETB ET0;
SETB EA;
SETB TR0;
RET
ITP0: PUSH PSW;
INC A;
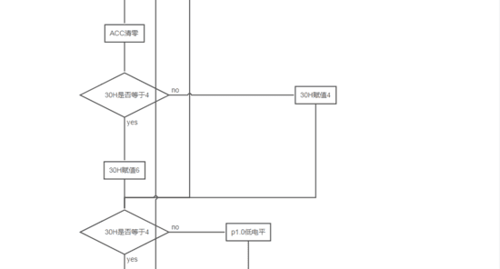
CJNE A ,30H,AAA;
MOV A,#0;
MOV R3,30H;
CJNE R3,#4,BBB
MOV 30H,#6;
AJMP AAA;
BBB: MOV 30H,#4;
AAA: MOV R3,30H;
CJNE R3,#4,CCC
SETB P1^0;
AJMP DDD;
CCC: CLR P1^0;
DDD: POP PSW;
RETI
END
代码思路



代码效果
史海拾趣
|
上周发贴:让我们一起DIY个 FPGA开发板, 报名喽~~~ 非常感谢大家的支持,先分享一些资料,再对电路图做完善后与大家共同探讨! 开发板: 1、先做一个简单的FPGA开发板,小试锋芒。以ALTERA的CYCLONE1为核心,采用EP1C6Q240C8,配合EPC1S。以及LC ...… 查看全部问答> |
|
零起点学习STM32F107开发第2讲( 视频:STM32固件库介绍及使用MDK创建工程) 废话不多说了,请看下边视频。随后的教程我也尽量以视频的形式给出,敬请关注!$(\'swf_Y5X\').innerHTML=AC_FL_RunContent(\'width\', \'550\', \'height\', \'400\', \'allowNetworking\', \'internal\', \'allowScriptAccess\', \'never\', \'sr ...… 查看全部问答> |
|
我购买了一块 yc2440的开发板,硬件构成:s3c2440+64M nandflash+64M ram,其他的都不重要了,反正它是用nandflash启动的。我把开发板内存和nandflash都扩容了一倍,成了128M,现在想自己开发一个bootloader,不知如何下手,请各位大侠指点一下。原 ...… 查看全部问答> |
|
现在在做电机的相关课题,驱动器使用的是普通的功率放大电路,原理上与集成运算放大器相同,目前出现了一个问题: 上周驱动电机时电路正常工作,且带动电机正常运动。经过一段时间后,目前电路不带负载的情况下正常输出波形,但在其带负载后不能正 ...… 查看全部问答> |
|
请问linuxlogo默认是在左上角显示的,现在要求显示到右下角,并且企鹅图像倒置 相当于把默认显示转180度,请问这个哪里可以改。 可以修改fbcon.c吗?新人求救!!… 查看全部问答> |
|
各位大侠们,麻烦帮忙看看这个例子,是我毕业设计的题目,由于单片机C编程学得不精,这几天一直在调程序都没法调出来,还请各位大虾们帮帮忙!万分感激!!! 硬件实现功能: 1、从机U2按键按下,在本机显示,同时将按键值送往主机U1,在主机显示 ...… 查看全部问答> |
|
美资企业,招聘 IP protocol engineer(SW 3#) 公司名称: Carrier Access 公司网址: http://www.carrieraccess.com 电子邮箱: lshi@carrieraccess.com,简历请注明信息出处 工作地点: 上海 外语要求: 英文良好 简历接收方式: 英文及中文 学历: 本科以上 职位描述: RESPONSIBILITIES: ...… 查看全部问答> |




